原名:BDE-47 Causes Depression-like Effects in Zebrafish Larvae via a Non-Image-Forming Visual Mechanism
杂志:Environmental Science & Technology
影响因子:11.4(2022)
年份:2023
通讯作者:Ting Xu
摘要
抑郁症是一种高发病率的情绪障碍,常伴有睡眠障碍,可由非图像形成(NIF)视觉系统触发。因此,我们假设已知多溴化二苯醚可诱导视觉障碍,可以通过破坏NIF视觉通路来促进抑郁。在本研究中,将斑马鱼幼虫暴露于环境相关浓度(2.5和25 μg/L)的BDE-47中。BDE-47引起的黑视素基因主导了NIF视觉系统,在夜间下降(p < 0.05),但在早晨上升(p < 0.05)。这种双向差异传递到视交叉上核中的时钟基因和神经肽,并影响了邻近的血清素系统。然而,抑郁的指示性因素,包括serta、htr1aa和aanat2,单向增加了1.3-1.6倍(p < 0.05)。它们与夜间趋同性增加(p < 0.05)和昼夜节律活动减退(p < 0.05)相一致。黑视素拮抗作用的结果也表明,这些结果可能是由于黑视素的直接光同步和由黑视素引起的昼夜节律中断的结合。总的来说,我们的研究结果显示,BDE-47暴露破坏了NIF视觉通路,导致抑郁样效应,这可能进一步加深对健康影响,如情绪障碍。
关键词:黑视素,非图像形成,抑郁,BDE-47,昼夜节律,睡眠
前言
抑郁症是世界范围内最大的健康挑战之一,而抑郁症的发病率在几十年来不断上升。虽然单胺类神经递质理论仍然是抑郁症病理生理学中的主要假说,但单胺能药物的有效性和可靠性还远不能令人满意。据此,新的致病因素如昼夜节律被提出。抑郁症患者通常表现出有规律的日间情绪变化和生理振荡,以及睡眠障碍。在一项研究中,超过三分之二的抑郁症儿童经历了明显的睡眠异常,而在另一项纵向流行病学研究中,儿童睡眠问题显著预示着更高的抑郁水平。对于成年人来说,一项横断研究获得了睡眠时间和抑郁之间很强的U型关联,表明睡眠不足和睡眠过度都可能显著增加抑郁风险。时间疗法,特别是光疗法,也成为流行的临床治疗方法,可以独立使用或与抑郁症药物一起使用。
光疗法的原理利用了非图像形成(NIF)视觉,这种新发现的视觉系统的功能不同于著名的图像形成视觉。NIF通路主要依赖于本质上具有光敏性的视网膜神经节细胞(ipRGCs),它们利用黑视素作为信号光色素,并投射到十几个大脑区域。例如,带有黑视素的ipRGCs可以直接光引导外侧系带和伏隔核的一些情绪相关的脑区域,或通过主要靶点“主生物钟”视交叉上核(硫氰酸盐)影响这些区域。在上述过程中,黑视素通常与褪黑素建立联系。褪黑激素是松果体释放的一种与昼夜节律相关的激素,在夜间产生,以增加人类和日间动物的睡眠倾向。在一些抑郁症患者中,褪黑激素的分泌已被显示为异常水平和相移,其合成也可以在短波长光下被夜间黑视素激活显著抑制。黑视素在情绪和昼夜节律障碍中的因果作用已被最近的光污染研究进一步证实。因此,我们有理由合理地推测,这种视网膜-大脑通路会被化学污染物破坏。
多溴二苯醚(PBDEs)在受到斯德哥尔摩公约的限制之前,已被广泛用作阻燃剂。由于其结构稳定性,PBDEs仍然普遍存在于环境中。受污染水中的PBDEs含量高达29 μg/L,并且通常在生物群样品中检测到μg/g到mg/g干重水平。因此PBDEs长期健康的后果仍然不可忽视。PBDEs的不良反应多样且复杂,其特征是甲状腺内分泌紊乱、生殖毒性和视力障碍。大量的研究都集中在PBDEs的神经毒性上,特别是在生命的早期阶段。多项队列研究报道了PBDEs与抑郁症状之间的关系,并观察到显著的正相关,特别是与2,2’,4,4’-四溴修饰苯醚(BDE-47)。值得注意的是,在中国上海闵行的一项出生队列研究中,4岁儿童睡眠问题和较高的BDE-47血清水平之间存在一致的模式。在动物研究中,PBDE损害了啮齿动物和斑马鱼中与抑郁相关的5-羟色胺能信号通路,包括干扰5-羟色胺能合成基因的转录和降低全身5-羟色胺(5-HT)水平。暴露于BDE-47的代谢物6-OH-BDE-47,也会导致斑马鱼幼鱼大脑中5-HT免疫反应神经元的减少,同时TPH2(色氨酸羟化酶2)的表达减少,TPH2是5-HT合成的限速酶。
视觉障碍是PBDEs毒理学作用的一种新兴类别。有大量研究表明,急性或慢性暴露于多溴二苯醚可能损害斑马鱼的图像形成视力,并干扰视觉引导行为。因此,多溴二苯醚很可能会破坏斑马鱼视觉系统的NIF功能。我们假设,NIF系统的主要光色素黑视素是BDE-47的潜在靶点,其破坏可能进一步转移到下游的昼夜节律系统和情绪,最终促进抑郁。本研究旨在描述NIF系统在BDE-47暴露下的表现,特别是在白天夜晚的差异下,并验证黑视素在促进斑马鱼幼虫抑郁样效应中的作用模式。
材料和方法
斑马鱼的维护
本研究采用了昼夜斑马鱼模型,因为在考虑光感知和昼夜节律作为心理健康的危险因素时,它比夜间小鼠模型具有不可替代的优势。选择4~6个月龄的健康野生型斑马鱼(AB菌株)进行产卵。培养环境保持在28.5°C,14小时光照/10小时黑暗循环,上午8点亮灯,晚上10点灯关闭。在第一个早晨光照后亲代鱼交配,收集受精卵用于后续实验。所有实验方案均在同济大学动物伦理委员会(TJAD00122102)的指导和批准下进行。
BDE-47的化学暴露
根据报告的BDE-47的环境水平,将0.01% DMSO作为溶剂,BDE-47浓度设计为0、2.5和25 μg/L。在暴露期间,暴露溶液每天更新一半。考虑到昼夜节律系统可能参与,我们收集晚上11点的5dpf斑马鱼和上午9点的6dpf斑马鱼用于后续实验。BDE-47的定量(在水和鱼中)程序是基于我们之前的研究进行了修改。
RNA提取和实时定量聚合酶链反应(qRT-PCR)
每个暴露组约50只幼虫,进行4个生物重复,然后均质化进行RNA提取和qRT-PCR实验。使用TRIzol试剂(Invitrogen,美国)提取总RNA后,按照制造商的说明,使用PrimeScript RT试剂试剂盒(Takara,日本)将样品逆转录成cDNA。PCR热循环过程包括10 min预变性,95°C 30 s,60°C 30s,72°C 40 s进行40个循环。采用2−ΔΔCt法计算化学暴露条件下基因与对照组相比的倍数变化。
免疫荧光染色
每组3个生物重复,处理组收集30只幼虫,进行固定,解剖,制备脑组织石蜡片。VIP(血管活性肠肽)和AVP(精氨酸加压素)神经肽的一抗被用于共定位SCN。下丘脑5-HT神经元也被标记为成像。采用ImageJ对荧光强度进行量化和分析。
酶联免疫吸附试验
收集幼虫,用PBS洗涤,以去除培养基中褪黑素的干扰。然后,对每个标本加入PBS,以10 mg新鲜幼虫重量与100 μL PBS的比例匀浆,12000rpm离心20 min。收集上清液,分别使用褪黑素Elisa试剂盒(mlbio,China)和AANAT Elisa Kit(mlbio,China),按照制造商的说明检测褪黑素和AANAT酶的水平。同时,使用BCA蛋白检测试剂盒(Beyotime,China)检测5个生物重复的每个标本上清液的总蛋白量。
原位杂交
详细的程序遵循Monje和Kim的说明,每个暴露组有3个重复。opn4.1的克隆探针模板的引物序列为CGTGTGAAAGAGAAGGACCT(正向)和CAGTGTCACTTACGTG-ACAG(反向)。
趋化实验
趋化试验用于测试斑马鱼幼鱼在突然亮灯时的抑郁样行为。计算方法为黑暗期在外区总游泳时间的百分比(%),其趋同性水平与抑郁样状态呈正相关。每组至少有20只幼鱼的行为数据。斑马鱼幼虫趋化性实验方案是遵循Schnorr等人的工作。
睡眠/觉醒行为
考虑到睡眠障碍是抑郁症的核心症状之一,在临床试验和动物研究中测量抑郁症时,通常会报道观察睡眠/觉醒状态。在斑马鱼中,“类似睡眠”的状态可以被定义为“1分钟的不活动”。在5 dpf时,3个处理组(每组32只)的幼虫被转移到96孔板上,每孔有1只幼虫。在平板上适应4小时后,使用斑马鱼跟踪模块连续测试斑马鱼幼鱼的睡眠/觉醒行为。光/暗循环与繁殖环境保持一致(光照14小时:黑暗10小时),以及稳定的环境温度(28.5°C),以减少蒸发。
黑视素拮抗剂AA92593显微注射
AA92593注入溶液固定浓度为10 μM,溶解于DMSO中。各组均微注射拮抗试验,包括两组注射对照组(溶于10%Hank溶液的0.01%DMSO),另外两组注射AA92593。注射行为对斑马鱼幼虫的死亡率、畸形和孵化没有明显的影响。注射后,胚胎在0或25 μg/L BDE-47水暴露下培养。结果,拮抗试验中有4个处理组,包括空白注射对照组、AA92593注射对照组、空白注射BDE-47暴露组、AA92593注射BDE-47暴露组。
数据分析
使用SPSS 22(IBM,USA)和Matlab R2019b(MathWorks,USA)对原始数据进行统计分析。对照组与BDE-47处理组之间的显著差异采用单因素方差分析(方差分析)计算,然后采用事后Dunnett多重比较检验。统计学意义定义为p<为0.05。最终数据以平均±标准误差(SEM)表示。使用Origin 2022b(Originlab,美国)绘制图表。
结果
BDE47的暴露浓度
在水中暴露5天后,2.5和25 μg/L 标准BDE-47暴露浓度实际分别下降到0.22和11.98 μg/L。随着暴露BDE-47量的显著下降可能是由于PBDEs的高生物积累。据报道,在真实环境中,BDE- 47在受污染的水中的水生浓度可高达29 μg/L,这有助于验证我们的浓度设置的环境相关性。同时,5 dpf幼虫的生物区系BDE-47水平在0.12−0.48μg/g范围内,与之前报道的鱼类常见PBDE水平(0.562−1.61μg/g)相当甚至更低。
BDE-47干扰了幼虫的黑视素系统
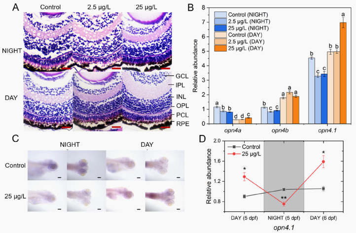
我们首先仔细研究了BDE-47对斑马鱼幼虫黑视素系统的影响(图1)。由于黑视素的昼夜节律相关功能,在实验中安排了两个时间点:6dpf斑马鱼上午9点(白天)和5dpf斑马鱼晚上11点(晚上)。幼虫视网膜组织学异常在INL、PCL、OPL、GCL各层非常明显(图1A),并且在25 μg/L BDE-47暴露下,昼夜均观察到PCL紊乱。这与我们之前关于视觉视蛋白、视杆状细胞和视锥细胞受损的发现一致。此外,在BDE-47暴露下,IPL层变厚。在转录水平上,与具有单一黑视素基因的哺乳动物相比,斑马鱼拥有两组同源基因,非洲蟾蜍相关的opn4x(opn4xa和opn4xb),在此不考虑,以及哺乳动物相关的opn4(opn4a、opn4b和opn4.1),它们被证实与人类OPN4基因同源。RT-PCR结果显示,BDE-47暴露后opn4基因表达显著降低(图1B),第二天早上,opn4a和opn4.1的表达量显著增加。opn4.1的ISH检测进一步证实了其在视网膜中的分布,并与qPCR结果一致(图1C)。我们还检测了5 dpf斑马鱼上午9时opn4.1的转录水平(图1D)。结果证实,BDE-47暴露具有双向的,而不是逐渐减弱的效应,使黑视素的昼夜节律表达波动更强。有趣的是,一些新发现的非视觉视蛋白,包括神经蛋白酶(opn5)和两种脊椎动物古代视蛋白(缬草和缬草),其功能仍有待揭示,在BDE-47暴露下表现出类似的时间依赖性表达模式。

图1 BDE-47扰乱黑视素系统(A)在BDE-47暴露下,通过H&E染色测定视网膜的组织学结构(bars = 1 μm)。RPE、视网膜色素上皮;PCL、光感受器层(杆状细胞和锥状细胞);OPL,外丛状层;INL、内核层;IPL,内丛状层;GCL、神经节细胞层。(B)BDE-47暴露条件下opn4黑视蛋白基因(opn4a、opn4b和opn4.1)的mRNA水平。结果用平均±SEM表示。每个基因的不同字母均有统计学意义(p < 0.05)。(C)对opn4.1的对照组和25 μg/L BDE-47处理组的全身原位杂交(bars = 100 μm)。(D)opn4.1mRNA水平的变化趋势。星号表示显著性:*p < 0.05,**p < 0.01,分别比较对照组和25 μg/L BDE-47暴露组。
调节了SCN中的神经肽和时钟基因
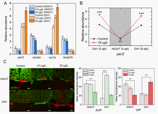
BDE-47对血管活性肠多肽(VIP)和精氨酸加压素(AVP)等神经肽以及中央昼夜节律起搏器SCN中时钟基因per2、clocka、cray1a和bmal1b等的影响如图2所示。SCN的视网膜起始核心包含分泌VIP的神经元,而分泌AVP的神经元主要位于SCN壳部分,特别是对ipRGCs信号作出反应的VIP+神经元。在BDE-47暴露下,VIP和AVP的荧光强度在夜间均显著下降,在白天均显著升高。定量结果显示,至少有一种BDE-47的测试浓度引起了其含量的显著变化(图2C)。对于时钟基因,BDE-47在清晨导致per2和cry1a显著增加(图2A),而在夜间,进入黑暗后不久,正昼夜节律元素时钟显著下降。对于上午9点5 dpf的测试点,BDE-47暴露下per2的异常振荡(图2B)与opn4.1(图1D)相同。总的来说,SCN中的神经肽和时钟基因与黑视素基因的变化趋势相似,这表明SCN是由受影响的黑视素调节的。

图2 BDE-47暴露影响生物钟基因和SCN神经肽 (A)BDE-47暴露下时钟基因的 mRNA水平。结果用平均±SEM表示。每个基因的不同字母均有统计学意义(p < 0.05)。(B)per2 mRNA水平的变化趋势。星号表示显著性:对照组与25 μg/L BDE-47暴露组在每个时间点的比较时**p < 0.01,***p < 0.001。(C)SCN神经肽AVP(绿色)和VIP(红色)(bar=10μm)的免疫染色和统计分析。
中断5-HT系统和抑郁相关的趋同性
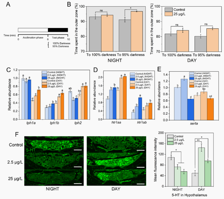
受SCN在下丘脑中的位置的启发,我们继续研究BDE-47是否影响5-HT系统,而5-HT系统可能在调节情绪、食欲和睡眠中发挥重要作用。在25 μg/L BDE-47暴露下,5-HT主要合成基因tph2的表达在夜间显著下降,而在白天显著增加(图3C),5-HT含量也有类似的变化趋势。为了进一步描述5-HT的变化,我们使用免疫染色法检测了下丘脑中的5-HT水平。结果显示,BDE-47对下丘脑5-HT的表达变化(图3F)与tph2的表达变化一致(图3C)。.然而,BDE-47对5- HT1A受体htr1aa和5-HT转运体血清的影响表现出在两个昼夜节律阶段的单向趋势(图3D,E),这暗示了黑视素的直接参与。
趋向性测试是研究斑马鱼情绪相关行为(尤其是抑郁)的一种常用方法。我们研究了在不同光照条件下,BDE-47暴露的斑马鱼幼鱼趋向性行为的变化。在从100%光照(8000 lux)切换到100%黑暗的条件下,BDE-47暴露没有显著差异。当光照转变变得对比性减弱时(从100%光照到95%黑暗),夜间的趋同性发生了显著变化(图3B)。只有在昏暗的光线下才会出现明显的趋动性,这与人类和斑马鱼的黑视素高度适应光线的事实相一致;因此,在100%的黑暗下,视觉因素可能不会起重要作用。这也表明,类似抑郁的行为受到光照条件的影响,更有可能发生在夜间,这与5-HT、其受体和转运体结合变化的预期结果一致。

图3 BDE-47诱导了趋性行为并破坏了5-HT系统,特别是在下丘脑(A)趋向性实验方案(n = 24)。(B)各组在整个试验阶段的平均趋触性水平。(C)tph基因 mRNA表达水平。(D)5-HT1A受体基因 mRNA表达水平。(E)serta基因mRNA表达水平。不同字母的差异有统计学意义(p < 0.05)。(F)下丘脑5-HT的免疫染色和统计学分析(绿色荧光,bar = 30 μm)。星号表示显著性: *p < 0.05,**p < 0.01,ns =不显著性。
BDE-47导致褪黑激素的中断和“睡眠样”活性减退
睡眠问题与异常的昼夜节律紧密相关,也是抑郁症的一个标志。因此,我们研究了BDE-47对斑马鱼褪黑素系统和睡眠−唤醒行为的影响。虽然褪黑素受体(mtnr1aa、mtnr1al和mtnr1bb)和一种代谢酶(aanat1)的表达与黑视素和时钟基因相似,但在BDE-47处理后,松果体中主要的aanat2基因表现出昼夜单调的增加(图4E,F)。因此,芳烷基胺n-乙酰转移酶(AANAT)和褪黑素的含量一直在上升,因为AANAT是5-HT合成褪黑素的限速酶(图4A,D)。我们猜测aanat2受到了黑视素的直接调控。同时,长期夜间运动测试常被用作斑马鱼睡眠−唤醒行为的指标,活动不足表示“嗜睡”状态。统计分析发现,斑马鱼幼鱼的活动水平下降(图4B),在白天(70%,p<0.0.05)和夜间(88%,p < 0.001)的游泳距离显著降低(图4C)。结果与促进睡眠的褪黑激素水平的改变相一致。

图4 BDE-47破坏了褪黑激素的合成和褪黑激素的受体 (A)褪黑素的含量。结果用平均±SEM表示。星号表示显著性: *p < 0.05,**p < 0.01,***p < 0.001。(B)斑马鱼幼鱼的昼夜节律活动(5−6dpf)。(C)斑马鱼幼鱼在夜间(5 dpf)和白天(6 dpf)的总游泳距离。(D)AANAT酶含量。(E)aanat基因的mRNA水平。(F)褪黑素受体基因的mRNA水平。
黑视素参与了BDE-47引起的睡眠和情绪障碍
基于htr1aa和aanat2的非节律性变化与黑视素的直接调控相关的推测,我们合子注射黑视素拮抗剂AA92593作为阳性对照进一步揭示了黑视素在BDE-47诱导中的作用。AA92593拮抗剂疗效通过上调per1b mRNA的表达水平(图S5)和aanat2(图5a,暗示褪黑素的增加)来证实,这与之前的报道一致。黑视素对抗aanat2表达(图5A)和睡眠−唤醒行为(图5B,C)可能导致与BDE-47诱导的低活性表现,特别是在夜间(图5B,C)。黑视素拮抗剂对其趋向性行为的影响如图5D所示。与对照组相比,AA92593在100%黑暗条件下发生了显著变化,表明黑视素在黑暗环境中起到了促抑郁的作用,特别是在夜间。同时,AA92593注射抑制了htr1aa的转录水平,这表明黑视素可能具有抗抑郁作用(图5E)。和野生型斑马鱼相比,在注射了aa92593的幼虫中,BDE-47诱导的变化幅度较温和。这表明,BDE-47诱导的抑郁最有可能是由于黑视素及其光同步,尽管也可能存在一些其他因素。

图5 黑视素拮抗剂AA92593显微注射对25 μg/L BDE-47暴露的幼鱼影响 (A)aanat2 mRNA表达水平的影响。结果用平均±SEM表示。不同字母的差异有统计学意义(p < 0.05)。(B)斑马鱼幼鱼的昼夜节律活动(5−6dpf)。(C)斑马鱼幼鱼在夜间(5 dpf)和白天(6 dpf)的总游泳距离。(D)斑马鱼幼鱼的趋化性水平。(E) htr1aa mRNA表达水平。

讨论
在本研究中,BDE-47被发现导致黑视素和相关的NIF功能在5和6 dpf之间存在明显的昼夜差异。这种差异被传递到SCN中的时钟基因和神经肽,并影响了邻近的5-HT和褪黑素受体。然而,抑郁和睡眠等重要因素的变化是单向的,导致BDE-47暴露的幼虫出现抑郁样(包括抑郁和嗜睡)效应。黑视素拮抗作用提示,这可能主要是由于黑视素的直接光同步功能。
抑郁症的病因长期以来一直争论,但人们并没有达成共识。“低5-HT假说”在抑郁症研究的历史中具有深远的影响,可用于由遗传、生理和外源性化学因素促进的抑郁症。最近,NIF视觉通路,可以被光调节,并被环境化学物质破坏,被提出与抑郁症中的中枢神经递质相协调。该途径利用黑视素发挥这种影响,依赖于直接光诱导或通过昼夜节律间接调节,我们在本研究中发现BDE-47联合了该机制(图6)。中央昼夜节律依赖于SCN神经递质(包括神经肽)和时钟基因,在BDE-47暴露下被黑视素基因系统地调节。时钟基因per2和clocka都受到了显著的影响,但趋势相反,表现为夜间减少,白天增加,共同表明时钟基因表达的振荡增强(图2A)。5-HT合成酶tph2和下丘脑5-HT水平受到时钟基因节律的同步影响。然而,htr1aa和serta的变化并没有表现出这种昼夜节律上的差异(图3)。夜间serta和5-HT水平下降提示抑郁症状加重,这被BDE-47暴露下较高的夜间趋性所证实。对于5-HT1A受体的单调变化,我们推测这是因为减少夜间黑视素通过直接光同步减轻了5-HT受体的抑制,而不干扰昼夜节律系统,考虑到现有的研究报告,光在“错误的”昼夜节律时间(例如,夜间)可能诱发独立于硫氰酸盐的抑郁行为。AA92593的拮抗作用进一步证实了黑视素在直接调控htr1aa表达中的重要作用(图5E)。
睡眠障碍是抑郁症的核心症状,越来越受到关注,夜间5-HT缺乏被发现与睡眠障碍,如睡眠过度和睡眠质量差有关。褪黑激素现在被认为是调节睡眠的中心因素,而AANAT是从5- HT中合成褪黑激素的限速酶。对于斑马鱼,有两种annta亚型:aanat1仅在视网膜中表达,而在aanat2循环,特别是在松果体(高)和视网膜(低)。用BDE-47处理时,aanat1在夜间显著增加,而aanat2(AANAT活动)的显著下降与幼虫运动的均匀低活动状态一致。AA92593触发了aanat2的表达增加,与BDE-47的性能相似(图5A)。这与现有的证据相一致,即减少黑视素将有利于AANAT的活动,特别是在夜间。与此同时,由于褪黑素主要是在晚上产生的,我们推测,夜间所有三种opn4黑视素表达的下降可能是BDE-47暴露后aanat2相关睡眠异常的主要原因。相反,考虑到野生型和aa92593中注射的相对微妙的表达,白天黑视素的影响不那么重要,而褪黑素前体5- HT的增加可能是导致幼虫活性低下的主要原因。
环境污染物对视觉系统的毒性影响可能在很大程度上被低估了。随着越来越多的关注,许多有机和无机污染物被发现具有这样的潜力。本实验室前期研究证实,多溴二苯醚可损害斑马鱼幼虫视网膜的视杆细胞和视锥细胞以及视觉引导行为。然而,与传统的光感受器(视杆状体和视锥体)及其图像形成功能相比,NIF视觉很少能引起关注,因为它在很大程度上仍未被探索。在目前的研究中,我们在证明黑视素的重要性方面取得了进展,并发现它不仅作为斑马鱼视网膜中BDE-47在斑马鱼视网膜中的一个新的毒性靶点,而且作为破坏NIF通路的初始事件。考虑到NIF视觉系统的高度复杂的原理,研究工作仍在进行中。例如,表达黑视素的ipRGCs也通过突触信号接收来自杆状细胞和锥状细胞的信号;因此,BDE-47对黑视素基因的双向影响可能包含了这些成象光感受器的一些部分。这里所提供的机制解释可能需要在未来随着不断加深的理解而加以完善。
总之,我们首次报道了PBDE暴露下NIF介导的神经毒性机制。BDE-47对黑视素的影响通过ipRGC投射改变了大脑不同区域的时钟基因、神经递质、激素和代谢酶,并导致了斑马鱼幼虫的抑郁样行为。它是一种扩展对于经典图像形成视觉的工作,表明多溴二苯醚的视觉损伤可能具有深刻和复杂的健康影响,包括正如最近的科学进展所声称的那样,人类大脑的各种更高的认知和情感功能。在此基础上,我们的研究为人类抑郁症与PBDE暴露之间的流行病学相关性提供了机制线索。这种机制成功地解释了一些抑郁指标的昼夜节律差异。值得注意的是,在与环境相关的BDE-47浓度下,黑视素的神经毒性敏感性可能表明其作为水生PBDE暴露生态风险评估的新靶点的潜在意义。此外,尽管与哺乳动物相比,鱼类在进化上距离人类很遥远,但日间斑马鱼模型确实有它自己的优势。一旦光感觉和昼夜节律被认为是人类情绪障碍的危险因素,小鼠模型的夜间性质就不再可以忽略不计。在小鼠和斑马鱼中保守的毒性机制对环境污染物引起的与视觉相关的不良结果更为可靠。
基金:国家自然科学基金(22236006和22076146),上海市科委(22DZ1202400),中央大学基本科研业务费基金(22120220584),长江水环境重点实验室基础,教育部(同济大学)(YRWEF202106)。
本文章原文:Cao et al. Environ. Sci. Technol. (2023) 57:9592-9602
详细网址:https://pubs.acs.org/doi/10.1021/acs.est.3c01716