杂志:Journal of Ethnopharmacology
影响因子:5.4(2022)
年份:2022
通讯作者:E-mail addresses: wangrongchun@163.com (R. Wang)
通讯作者单位:Biology Institute, Qilu University of Technology (Shandong Academy of Sciences), 28789 East Jingshi Road, Ji’nan, 250103, Shandong Province, PR China.
摘要
背景:天麻(Gastrodia elata白杨)是一种传统中药,被称为“天麻”,在中国被广泛用作治疗或预防神经系统疾病的常用药物和饮食成分,已有数千年的历史。然而,其抗抑郁作用及其机制尚未得到充分的评价。研究目的是采用PC12细胞模型和斑马鱼模型,分别在体外和体内研究龙葵的抗抑郁作用及其分子机制。
方法:采用网络药理学方法,探讨白杨提取物(GBE)抗抑郁的潜在有效成分和作用靶点。分别采用MTT法和EdU法测定细胞活力和增殖能力。采用TUNEL法检测GBE的抗凋亡作用。免疫荧光法和Western blot法检测蛋白表达水平。此外,采用新颖的水箱潜水试验研究斑马鱼抑郁模型的抗抑郁作用。采用RT-PCR方法分析基因mRNA表达水平。
结果:葛根对网状4受体(RTN4R)和凋亡相关靶点的抑制作用,通过网络药理学预测。此外,GBE可以增强细胞活力,抑制PC12细胞对CORT的凋亡。GBE可缓解成年斑马鱼的抑郁样症状,包括增加探索性行为和调节抑郁相关基因。机制研究表明,GBE抑制rtn4r相关和凋亡相关基因的表达。
结论:我们的研究显示了桂花对抑郁症的改善作用。其机制可能与抑制rtn4r相关通路和凋亡通路有关。
关键词:神经精神疾病;网络药理学;PC12;抗抑郁活性;斑马鱼
前言
抑郁症是全球最常见的与情绪相关的严重精神障碍的神经精神疾病之一。临床主要表现为情绪和兴趣低落、认知功能障碍,甚至有自杀冲动,严重影响患者的心理健康。日常生活和工作。根据世界卫生组织的预测,全世界各年龄段有超过3亿人患有不同程度的抑郁症,并且抑郁症的患病率逐年上升。抑郁症的病因和发病机制是多因素的,包括生物化学、遗传学、心理社会因素等。然而,相当多的证据表明,抑郁症的发生和发展与中枢神经系统的变化,特别是神经细胞的凋亡密切相关。抑郁症的主流治疗策略包括三环抗抑郁药(TCAs)、单胺氧化酶抑制剂(MAOIs)等。然而,尽管TCAs有效,但它也有一些副作用,包括嗜睡、体重增加、胃肠道问题和性功能障碍。因此,迫切需要探索和开发新的抗抑郁药,以克服当前主流治疗的局限性。在这方面,已经进行了大量的研究,以植物为基础的疗法作为缓解压力和抑郁的替代疗法。此外,据报道,植物性疗法具有不错的耐受性、低毒性和安全性,这在全球范围内引起了公众的关注。
天麻是一种被称为“天麻”的传统中草药,主要分布在中国、东南亚和大洋洲。几千年来,天麻在中国一直被用作治疗或预防众多神经系统疾病的常用药和饮食成分。草药植物对帕金森病、痴呆和癫痫等神经系统疾病有有益作用。在《神农本草经》中被列为一级中药材。根据中国药典委员会的报告,中国的传统治疗师已将elata干燥的根茎用于治疗包括头痛和偏头痛在内的各种中枢神经元疾病。elata的主要活性成分包括酚类、醇类、多糖和有机酸。天麻的次生代谢产物多酚具有抗氧化、抗惊厥、镇痛和视力调节等多种药理特性。
如今,以基因、蛋白质和疾病数据库为基础的网络药理学已经成为一个新兴领域,可以从系统的角度揭示复杂的生物过程和疾病。网络药理学可以预测中药潜在的有效成分及其药理作用机制。斑马鱼(Danio rerio)是一个理想的和有前途的脊椎动物模型,在药理学,发育和疾病研究领域由于繁殖率高、器官发生快、胚胎透明、易维护等优点。高度的遗传保守是一个额外的优势,它与哺乳动物共享相似的基因、蛋白质和分子途径。在神经和认知研究领域,斑马鱼因其复杂的大脑结构和神经化学而越来越受欢迎。在精神药理学领域,与焦虑、抑郁、情绪障碍和阿尔茨海默病等神经疾病相关的学习和记忆变化的分子和行为研究也越来越多。
尽管有一系列的药理作用,但迄今为止尚无研究报道其抗抑郁作用。本研究利用网络药理学方法预测了龙葵抗抑郁作用的潜在有效成分。采用PC12细胞体外实验,评价了天麻的抗抑郁作用。此外,利用斑马鱼模型进一步在体内评估其抗抑郁作用及分子机制。本研究通过网络药理学和体内外实验相结合,揭示了天麻对抑郁症的改善作用,反映了其作为抗抑郁症的候选药物的潜力。
材料及方法
该成分来源于中药系统药理学(TCMSP),http://tcmspw.com/tcmsp.php)and文献挖掘。以药物相似度(DL≥30%)和口服有效度(OB≥0.18)为筛选标准。天牛的指标(Norm Fit≥0.7)来自PharmMapper(http://lilab-ecust.cn/pharmmapper/index.html)。
目标鱼种
通过TTD(Therapeutic Target Database,http://db.idrblab.net/ttd/)、Drugbank(http://www.drugbank.ca)、Genecards(http://www.genecards.org)、DisGeNET(https://www.disgenet.org/home/)和OMIM(Online Mendelian Inheritance in Man,http://www.omim.org).Depression)发现并筛选与抑郁症相关的潜在靶点,以抑郁症或抑郁症为关键词。将上述选择的靶点导入Cytoscape 3.6.1软件中,选择黄叶草化合物与抑制共有的靶点。然后利用选定的靶蛋白,在String(https://string-db.org/)平台上构建蛋白-蛋白相互作用(PPI)网络模型。Venn图由funrichnews.exe在线软件绘制。
数据分析
将选择的目标蛋白信息导入数据库进行标注、可视化和集成发现,得到目标富集的途径。选择官方基因符号和智人作为背景。P<0.05为筛选条件,排除了广泛的途径。
材料
四川天马的根状茎由河北大众医药股份有限公司(20190905)CORT购自USA MCE(No.108718),利血平购自中国Aladdin(No.108718)。J1817170)。EdU检测试剂盒购自中国Ribobio公司。牛血清白蛋白(BSA)(CA,Invitrogen);磷酸盐缓冲盐水(PBS)、青霉素-链霉素(P/S)和0.25%(w/v)胰蛋白酶/1 mM EDTA购自USACA卡尔斯巴德市Invitrogen公司。胎牛血清(FBS)、二甲亚砜(DMSO)、MTT[3-(4,5-二甲基噻唑-2-基)-2,5-二苯基溴化四唑]、蛋白酶和胶原蛋白由Sigma(St Louis,MO)提供。一抗(抗gapdh、抗pkc、抗rtn4r、抗s1pr2、抗p65、抗bax和抗caspase3)购自Pro-teintech,中国。抗兔IgG、酶联抗体、抗兔IgG(H+L)(Alexa Fluor®488偶联物)和DY-554 Phalloidin均购自Cell Signaling Technology(Berverly,MA,USA)。Alexa Fluor 488山羊抗兔和Cy3山羊抗鼠均来自武汉博斯特生物技术公司(武汉)。HPD100树脂购自Solarbio(中国北京)。Trizol试剂、逆转录酶试剂盒和SYBR Green系统购自Takara(中国大连)。天麻素的对照品购自ChemFaces(中国武汉)。
天麻的提取方法
G.elata提取物(GBE)采用以下方法得到。简单地说,用10倍59%乙醇溶液在54℃下提取GBE 89 min。用100 g HPD100树脂在3.0×25 cm上制备,高度为20 cm。然后以0.15 g/mL的浓度提取100 mL,进行柱层析富集。用300 mL 30%乙醇溶液以3 BV/h的流速洗脱GBE。用冷冻干燥机对GBE进行冷冻干燥制备粉末。将干燥后的GBE溶解于蒸馏水中,并在-20◦C温度下保存以备后续实验。参照2.4.1中的对照品,采用高效液相色谱法测定GBE的含量和成分。
细胞培养及处理
PC12细胞在添加10%的DMEM培养基中培养FBS,100 IU/mL青霉素-链霉素(PS)和2.5 ng/mL NGF 37℃含5%CO2的培养箱。在接下来的实验中,将细胞分为以下组,处理24 h:对照组(中剂量)、皮质醇(CORT)组(400μM)、低剂量组(CORT+GBE 15μg/mL)、中剂量组(CORT+GBE 15μg/mL)高剂量组(CORT+GBE 45μg/mL)。
动物保健
野生型斑马鱼AB系(6个月大)按照先前描述的标准程序饲养。简单地说,在一个自动斑马鱼圈养系统(ESEN,北京,中国)中,在14 h/10 h的光/暗周期下,将成鱼维持在恒温(28.5◦C))下。鱼每天喂食两次商业鱼食,外加活盐水虾。整个实验使用成年斑马鱼,经山东省科学院生物研究所动物伦理与福利委员会(AEWC)批准。
MTT测定
细胞活力采用先前报道的MTT法测定。简单地说,不同浓度的GBE处理24 h后,在96孔板的每孔中加入10μL MTT(5 mg/mL)。MTT处理4 h后,去除每孔的上清液,在摇床上加入200μL DMSO 10 min。然后用分光光度计在570 nm处检测吸光度。实验进行5次重复。采用0、15、30、45、60、75、90μg/mL GBE单独作用,研究GBE单独作用对PC12细胞的影响。
EdU测定
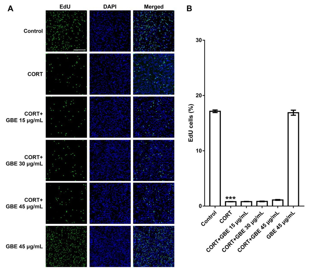
EdU法研究了GBE对PC12增殖的影响。简单地说,将5个×10-4细胞/孔板接到96孔中。不同剂量GBE孵育24 h后,50μM EdU孵育2 h,4%PFA固定20 min,0.5%Triton X-100浸透10 min,Apollo反应液孵育30 min,Hoechst33342染色20 min,荧光显微镜下观察。通过EdU染色细胞与Hoechst33342染色细胞的比值计算增殖率。
细胞凋亡测定
根据前期报道的研究,采用TUNEL方法评估GBE对PC12细胞的抗凋亡作用。简单地说,GBE处理24 h的PC12细胞用PBS冲洗,然后在4%PFA中固定20分钟。然后用PBS洗涤两次,用0.1%Triton X-100在PBS中渗透5min。PBS洗涤2次后,使用细胞凋亡检测试剂盒检测细胞凋亡,试剂盒使用说明书(Beyotime,Shanghai,China)。在488和512 nm/发射光激发下的荧光显微镜下进行显微镜观察(ZEISS LSM 510 META,德国)。以FITC染色的凋亡细胞数与DAPI染色的总细胞数之比测定细胞凋亡率。
免疫荧光
I免疫荧光法参照以往报道。简单地说,GBE处理24小时后,PC12细胞用PBS冲洗,用4%PFA固定,用0.1%柠檬酸钠/0.1%Triton X-100在PBS中渗透,用5%牛血清白蛋白阻断。然后用一抗(小鼠抗caspase3 1:20 00,兔抗bax 1:50 00(Proteintech,China)4◦C)孵育细胞过夜。用Alexa Fluor 488山羊抗兔和Cy3山羊抗小鼠标记的二抗(1:200)孵育后,用DAPI染色10分钟,然后在蔡司LSM 510共聚焦显微镜下观察。
免疫印迹
用GBE处理后,按照先前的报告进行蛋白分离和western blotting。简单地说,将细胞在含有0.1%PMSF的RIPA裂解缓冲液中裂解,并用BCA测定试剂盒(Boster,CA,USA)测定蛋白质含量。然后等量的蛋白进行SDS-PAGE凝胶电泳,然后转移到PVDF膜上。用5%脱脂乳在TBST中阻断后,用抗gapdh、抗pkc、抗rtn4r、抗s1pr2、抗p65、抗bax、抗caspase3等一抗按1:50 000的比例孵育。然后用HRP偶联的二抗孵育后,用ECL高级Western blotting检测试剂盒显示蛋白条带,并用ImageJ(Maryland,USA)定量检测相对蛋白水平。以GAPDH作为内控。
新奇水箱试验
如前所述,斑马鱼的抑郁状态通过新颖的水箱潜水测试进行评估。在1L水中,用20mg/L利血平治疗成年斑马鱼,不论男女,持续20分钟。然后将鱼单独暴露于养殖水或GBE组(25 mg/L、50 mg/L和100 mg/L)。暴露液每天更换,有助于保持恒定的浓度。此外,将成鱼与活盐水虾一起转移到饲养池中喂养。各组均连续饲喂7 d。在行为测试之前,斑马鱼在水箱中习惯2分钟。然后使用视频跟踪系统进行3分钟的视频记录。每组8条斑马鱼尾进行行为测试。之后分别用浓度为100和120 mg/L的GBE单独给药组进行行为学试验治疗7天。使用Zebralab(Viewpoint,里昂,法国)分析数据,包括总持续时间(s)、数量、顶部总游泳距离(m)和到达顶部的延迟时间(s)。
实时定量PCR
行为测定后,先用三卡因(0.16%)麻醉鱼。然后立即在冰上斩首处死。然后在试管中收集鱼的脑组织,并在−80◦C下快速保存以分离总RNA。组织在粉碎机中匀浆,用TRIzol试剂提取。以OD260/OD280比值评价提取的RNA质量。然后用PrimeScript™RT Master Mix(Takara,东京,日本)进行cDNA合成。采用SYBR绿色标记系统(Takara,大连,中国)进行实时定量PCR。以Rpl13a为内控,一式三次。引物序列见补充资料(表S1)。

统计分析
采用GraphPad Prism 7.0(GraphPad Software;CA,USA),表示为平均值±SEM。P<0.05为统计学差异显著。
结果
黄菖蒲的主要活性成分及其作用靶点
如表1所示,从TCMSP数据库中发现了8种多酚。从PharmMappe r、SEA和STITCH数据库中发现了这8种G.elata合物中的125个靶点(评分>0.7)(图1A)。

表1 elata多酚有效成分表

黄芪与抑郁症共同的潜在靶点
从TTD、Drugbank、Genecards、DisGeNET和OMIM数据库中共筛选出1235个与抑郁症相关的靶点(图1)。使用UniProt对这些靶点进行鉴定,去除重复,并与葛兰活性成分调控的靶点进行交叉。结果,我们筛选出了15个与抑郁有共同交集的靶点(图1和表2)。利用Cytoscape 3.6.1软件构建了草药-成分-靶点-疾病网络。如图1B所示,共有23个节点分别代表8种G.elata成分(方形节点)和15个共享目标(v形节点)。这63条边表示了目标与大叶藻之间的关系。

GO通路分析
为了准确了解这些靶标的功能,我们使用DAVID在线分析对靶基因进行功能富集分析。其中,GO项(P<0.001)显示,靶标主要与以下项目相关:类固醇激素应答、外部刺激应答负调控、atp酶结合、酰胺结合、氧化还原酶活性、水解酶活性、作用于酯键、有机羟基化合物生物合成过程、有机磷酸酯分解代谢过程、小分子分解代谢过程和碳水化合物代谢过程(表3)。

GBE对cort处理的PC12细胞的保护作用
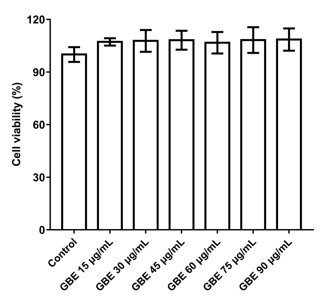
中药的生物活性主要取决于其有效成分。先前的报道表明,天麻素、4-羟基苄基醇、香兰醇、4-羟基苯甲醛和香兰素是治疗或预防多种神经系统疾病的重要活性化合物。在这里,G.elata的提取物获得并用于进一步的体内和体外研究。HPLC结果显示,天麻素为对照品,含量为20.49 mg/g(数据未显示)。先前的报告显示,与对照组相比,73%的抑郁症患者CORT值升高,CORT水平与抑郁症状的严重程度呈正相关。根据之前的报道,我们使用400μM CORT体外生成模型。MTT法检测GBE对PC12细胞活力的影响。如图2所示,与对照组相比,CORT组细胞活力明显降低(P<0.001)。然而,与CORT组相比,GBE治疗组在30μg/mL(P<0.01)和45μg/mL(P<0.001)时显著增加。进一步评估GBE单独作用对PC12细胞的影响,结果显示,与对照组相比,90μg/mL浓度下GBE对PC12细胞无促增殖作用(P>0.05)(图S2)。EdU实验结果显示,在CORT存在的情况下,45μg/mL浓度下GBE的促增殖作用无显著差异(P>0.05),而CORT能显著抑制PC12细胞的增殖(P<0.001)(图S3)。这些结果表明,GBE对CORT诱导的细胞毒性具有保护作用。

图2所示 GBE对CORT细胞活力的保护作用。采用MTT法测定GBE(15、30、45μg/mL)加或不加400μM CORT处理PC12细胞的细胞活力。对照组仅用培养基处理。数据用均数±SEM表示。***P<0.0 01 vs Control;##P<0.01,##P<0.001vsCORT。


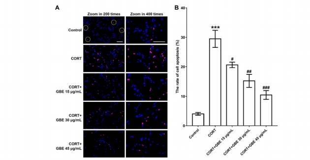
GBE抑制CORT诱导的细胞凋亡
既往研究表明,CORT可诱导细胞凋亡因此,我们采用TUNEL方法评估GBE的抗凋亡作用。与CORT组相比,GBE组具有红色荧光信号的凋亡细胞明显减少(图3A)。如图3B所示,与cort处理组相比,15μg/mL GBE处理组(P<0.05)、30μg/mL GBE处理组(P<0.01)和45μg/mL GBE处理组(P<0.001)的细胞凋亡率呈浓度依赖性降低。这些结果表明,GBE通过抑制CORT诱导的细胞凋亡来保护PC12细胞。

图3所示。GBE对CORT诱导的细胞凋亡的抑制作用。(A)TUNEL染色的代表性图像。(B)TUNEL染色定量分析。***P<0.001 vs对照组;#P<0.0 5,##P<0.01,###P<0.0 01 vs CORT。原始放大倍数,×200和×400。比例尺:100μm。
GBE抑制CORT诱导的RTN4R、S1PR2、PKC、P65的表达
通过测定RTN4R、S1PR2、PKC和P65的蛋白表达水平,揭示GBE抗抑郁作用背后的潜在分子机制。与对照组相比,CORT组中RTN4R(P<0.001)、S1PR2(P<0.001)、PKC(P<0.001)和P65(P<0.001)的表达显著增加(图5B-E)。相反,15μg/mL GBE(P<0.001)、30μg/mL GBE(P<0.001)和45μg/mL GBE(P<0.001)分别显著降低了RTN4R、PKC和P65的表达(图5B,D-E)。此外,15μg/mL GBE(P<0.01)、30μg/mL GBE(P<0.001)和45μg/mL GBE(P<0.001)处理后,S1PR2的表达水平显著下降(图5C)。


图5所示。GBE对蛋白表达的影响。(A)综合W RTN4R、S1PR2、PKC和P65的western blot图像。(B-E)RTN4R、S1PR2、PKC和P65的定量分析。将蛋白水平归一化为GAPDH。***P<0.001 vs对照组;##P<0.0 1,##P<0.001 v s CORT。
成年斑马鱼的行为测试
以前的报道表明利血平是一种囊泡单胺转运体(VMAT)抑制剂,通过阻断VMAT产生病理作用。长期使用此类药物可能会导致抑郁症。为了评估GBE在体内的抗抑郁作用,采用斑马鱼模型进行了新型的水箱试验。如图6所示,与对照组相比,利血平组在水箱顶部游动轨迹的探索性行为显著减少(P<0.001)。然而,与利血平组相比,GBE在25 mg/L(P<0.001)、50 mg/L(P<0.05)和100 mg/L(P<0.05)的浓度下,增加了斑马鱼在水箱上部区域停留的时间和行走的距离(图6B和C)。与利血平浓度为25 mg/L(P<0.001)、50 mg/L(P<0.01)和100 mg/L(P<0.01)的浓度组相比,GBE处理后斑马鱼首次到达顶部的时间显著缩短(图6D和E)。25 mg/L(P<0.01)和50 mg/L(P<0.05)时,GBE增加了斑马鱼顶部和底部之间的数量(图6F和G)。值得一提的是,GBE在斑马鱼模型中的抗抑郁作用不依赖于浓度。我们还发现,连续7天单独用GBE(120 mg/L)处理的斑马鱼在水箱上部区域停留的时间、行走的距离和穿梭的次数减少(P<0.05),而浓度为100 mg/L的斑马鱼没有显著差异(P>0.05)(图S4)。我们的结果表明,GBE在体内具有抗抑郁作用,这与体外研究结果一致。

图6所示。GBE对成年斑马鱼抑郁样行为的缓解作用。(A)新型水箱潜水试验中具有代表性的游泳轨迹。(B-C)斑马鱼的游泳距离和斑马鱼的游泳时间在上面。(D-E)斑马鱼第一次到达顶部的时间。(F-G)斑马鱼在顶部和底部之间穿梭的次数。***P<0.001vs Control;#P<0.05,###P<0.001vs利血平。
GBE治疗后基因表达的调节
研究了与神经系统功能相关的几个关键基因(mao,vmat2,prl,pomc,hcrt和mr),以准确地了解GBE在斑马鱼中的抗抑郁作用背后的机制。与对照组相比,利血平组mao(P<0.001)、vmat2(P<0.001)、prl(P<0.05)的表达均显著下调(图7A-C)。这些下调的表达在不同浓度的GBE处理后依次增加(图7A-C)。与对照组和gbe治疗组相比,利血平组mr的表达无统计学意义(图7D)。然而,与对照组相比,利血平组hcrt(P<0.001)和pomc(P<0.001)的mRNA水平显著上调(图7E和F)。具体而言,在25 mg/L GBE(P<0.001)、50 mg/L GBE(P<0.001)和100 mg/L GBE(P<0.001)治疗时,hcrt和pomc的表达显著降低(图7E和F)。利血平治疗GBE后抑郁相关基因(mao、vmat2、prl、mr、hcrt和pomc)的mRNA水平。数据以均数±SEM表示。*P<0.05,***P<0.001 vs Control;#P<0.05,##P<0.0 1,##P<0.001 vs利血平。图7所示。GBE对抑郁症相关基因表达的影响。
讨论
抑郁症是一种常见的精神疾病,似乎是由于大脑和脊髓中神经元和突触的丧失而引起的,其特点是死亡率和发病率高。缺乏针对抑郁症的有效治疗方法,主流抗抑郁疗法存在副作用、疗效低等问题。龙葵是一种具有多种药理作用的中药,包括抗惊厥作用、神经保护作用、对脑动脉闭塞的保护作用,对记忆的改善作用。多酚,如天麻素是天麻中重要的活性成分,具有高安全性和低毒性。尽管有大量的药理作用,但其对抑郁症的保护作用及其相关的潜在机制尚未完全了解。
在此,我们利用多种方法来阐明苦参的抗抑郁作用。正是利用网络药理学的方法,探讨了桂花抗抑郁的潜在作用和活性靶点。此外,采用PC12细胞模型和斑马鱼模型,分别研究了白桦的体内和体外抗抑郁作用及其机制。CORT是一种由人类肾上腺分泌的激素,与抑郁症有关。抑郁症患者通常会产生过量的CORT。在我们目前的研究中,CORT用于体外诱导抑郁。结果表明,GBE对CORT所致抑郁具有保护作用。先前的研究结果表明,神经元结构由于慢性应激诱导的神经炎症反应,发生了变化甚至神经元凋亡。在我们的研究中,TUNEL实验结果显示,CORT诱导细胞凋亡,并诱导Caspase 3和Bax的表达,而GBE抑制活化的细胞凋亡。Bax和Caspase3作为促凋亡的关键蛋白,是细胞凋亡激活和执行的重要标志。
基于上述结果,我们认为,天麻对抑郁症的新保护作用可能与其抗细胞凋亡作用有关。炎症介质激活NF-κB后,NF-κB p65亚基易位入核,调控多种基因的表达,包括促炎细胞因子和促凋亡相关基因。我们的研究结果表明,GBE处理显著抑制了CORT诱导的NF-κB p65的活化。根据我们的研究结果,我们可以推测GBE抑制了炎症反应,这可能是由CORT诱导的,然后导致细胞凋亡过程的进一步抑制。Nogo受体(NgR),由RTN4R基因编码,通过调节神经元发育和海马神经元细胞的再生、发芽和可塑性,在神经发育和神经元连通性的完善过程中发挥重要作用。因此,rtn4r相关信号可能在成年期和成长期稳定大脑线路,并可能与神经细胞凋亡有关。RTN4R的失调与认知和行为障碍有关,包括工作记忆受损和学习能力下降。RTN4R通过网络药理学筛选出来。因此,我们进一步检测了RTN4R的蛋白水平。结果表明,GBE治疗后,CORT增加的RTN4R表达可以逆转。S1PR2通过激活PKC通路的表达调控多种神经元细胞的增殖、存活和迁移。S1PR2还能抑制NF-κB信号通路,减少内皮细胞炎症。我们的研究结果表明,RTN4R、PKC、S1PR2和NF-κB p65的抑制表达与GBE对抑郁症的保护作用有关。神经元的结构和功能损伤可能进一步加剧导致抑郁相关行为。
在本研究中,我们采用新颖的水箱实验来评估GBE治疗对利血平诱导的斑马鱼抑郁的保护作用。根据探索和运动行为对斑马鱼的抑郁指标进行评估。正如之前报道的那样,在治疗7天后,利血平诱导了成年斑马鱼的抑郁样行为。行走的总距离和探索行为(包括花费的时间、在顶部行走的距离、到达顶部的潜伏期等)被利血平显著降低,而冻结行为(冻结次数和持续时间)显著增加。与利血平组相比,gbe治疗组表现出减轻的行为模式。结果表明,GBE能抑制斑马鱼的抑郁行为。为了精确地说明潜在的分子机制,参与合成或降解5-羟色胺等的基因RT-PCR检测单胺类神经递质。Vmat2(vesicular monoamine transporter 2)可以运输单胺重要的信号分子,由多巴胺,血清素,和去甲肾上腺素。Vmat2也保护单胺不被氧化单胺氧化酶和儿茶酚正甲基转移酶(COMT)。我们的研究结果利血平抑制mao、prl、vmat2的表达;而GBE治疗逆转了这种下降。Vmat2抑制剂减少多巴胺神经传递和消耗单胺,如多巴胺、去甲肾上腺素、血清素和组胺。先前的报道表明,促黑素皮质素(pomc)基因的失调与抑郁症。盐皮质激素受体(mr)调节学习和记忆所需的神经元变化,它们密集分布在海马体区域。激素催乳素(prl)调节神经细胞和情绪应激反应,并与抑郁症有关。这些结果表明,调控神经功能关键基因参与抗抑郁活性对的GBE。
结论
综上所述,抗抑郁的潜在成分和靶点从网络药理学上可以明显看出。此外,GBE改善了抑郁样症状,包括斑马鱼抑郁模型中探索性行为的增加和抑郁相关基因的调节。GBE对抑郁症的改善作用可能与抑制rtn4r相关通路和凋亡通路有关。我们的研究结果增加了目前对白桦抗抑郁作用的理解,并揭示了其假定的潜在机制。
基金:济南市高校人才工程(No.2021GXRC106、2021GXRC111)和“一带一路”创新外国专家工程(No.2021GXRC111)资助。DL2021023004 L)。同时,我们也感谢山东省高端外国专家引进计划(No.6)的资助。项目编号:WST2019006、WST2020008。
本文章原文:Journal of Ethnopharmacology 289(2022)115018
详细地址:https://doi.org/10.1016/j.jep.2022.115018