杂志:Molecular Psychiatry
影响因子:11(2022)
年份:2013
通讯作者:H Baier
摘要
糖皮质激素受体结合后,糖皮质激素受体(GR)调控特定靶基因的转录,包括编码应激激素促肾上腺皮质激素释放激素(CRH)和促肾上腺皮质激素的靶基因。压力轴的失调是人类患者重度抑郁症的一个标志。然而,目前尚不清楚糖皮质激素信号通路是如何与情感障碍有关的。我们发现了一个成年存活的斑马鱼突变体,由于GR的所有转录活性被取消,对应激反应的负反馈被破坏。因此,皮质醇水平升高,但不能通过GR发出信号。当GR突变体斑马鱼被放入一个不熟悉的水缸(“新鱼缸”)时,突变鱼变得不动(“冻结”),表现出减少的探索行为,并且在反复暴露时不习惯这种应激源。在水中加入抗抑郁药氟西汀可以恢复正常行为,随后降低皮质醇水平。氟西汀不影响CRH、盐皮质激素受体(MR)、血清素转运体(Serta)或GR本身的转录。然而,氟西汀却抑制了野生型鱼类和突变体中应激诱导的MR和Serta的上调。我们的研究表明,糖皮质激素信号在调节情绪行为过程中具有保守的保护功能,并揭示了慢性应激如何影响脊椎动物大脑生理和行为的新分子方面。重要的是,斑马鱼模型开辟了高通量药物筛选的可能性,以寻找新型抗抑郁药物。
关键词:焦虑,抑郁,鱼模型,糖皮质激素,血清素,压力
前言
对威胁性环境刺激的感知会引起内分泌变化,进而触发一系列的生理和行为过程。这种所谓的“应激反应”是由下丘脑、垂体、肾上腺(HPA)轴介导的。下丘脑中促肾上腺皮质激素释放激素(CRH)的合成和释放增加,促进促肾上腺皮质激素(由pomc基因编码)从垂体进入循环系统中。促肾上腺皮质激素刺激肾上腺糖皮质激素的产生,鱼类的肾上腺同源物被称为肾间器官。在硬骨鱼和人类中,主要的糖皮质激素是皮质醇(啮齿类动物中的皮质酮)。皮质醇水平不仅在压力下增加,而且表现出昼夜节律,在斑马鱼和人类中都在白天达到峰值。
在人类中,HPA轴的过度活跃是与重度抑郁症相关。此外,即使在未患病的个体中,循环系统中的高皮质醇水平(高皮质醇血症)也被认为是一个危险因素,容易导致疾病的发展。降低皮质醇在临床上经常被用于监测治疗干预的成功程度。短期压力和轻度的慢性压力都可导致情感障碍,包括抑郁和病理性焦虑,这表明压力与长期情绪变化的因果关系。然而,目前还不清楚HPA轴的哪些组成部分是负责导致抑郁症的神经回路的变化。HPA相关激素和药物治疗抑郁症被证明是有效的,如苯二氮卓类药物,调节伽马氨基丁酸受体,和选择性5-羟色胺再摄取抑制剂。
了解HPA轴和抑郁症之间的分子机制是很重要的,因为它将为寻找更好的治疗方法提供信息。在大脑中,已知皮质醇通过一个配体依赖的转录因子,即糖皮质激素受体(GR)发出信号。在与皮质醇结合后,GR形成同型二聚体并从细胞质转移到细胞核,在那里它结合被称为糖皮质激素反应元件(GREs)的特定DNA序列,以组织特异性的方式调节靶基因的表达。这些GREs通常是高度保守,可以作为基因转录的增强子或阻遏子。GR也可以与其他转录因子形成异二聚体,主要是为了抑制靶基因的转录。GR广泛表达,只在日峰值或应激条件下被皮质醇占据。一个相关的因子,矿物皮质激素受体(MR),在大脑中表达更稀疏,其配体亲和力是GR的10倍。Mr和GR共同行动了广泛的皮质醇浓度。在生理范围内,通过GR发出信号被认为可以终止应激反应,促进恢复和记忆。
GR信号的过量和缺乏都可能不利于大脑功能。在啮齿动物中有一些证据表明,糖皮质激素对海马的神经发生和突触可塑性有负面影响,这些影响在几周内通过SSRI给药逆转。另一方面,GR活动似乎通过降低应激反应来保护大脑。在后一种观点中,抑郁症的特征是“糖皮质激素抵抗”,而导致疾病的罪魁祸首是过量的一些其他激素,可能是CRH。在具有HPA轴功能的人类中,使用地塞米松(右美托咪定,GR的合成配体)可以抑制皮质醇。然而,在HPA轴过度激活的抑郁症患者中,这种效应是迟钝的。这是至少在某些形式的重度抑郁症中支持糖皮质激素抵抗的证据。
材料与方法
grs357的定位克隆和基因分型
通过1230个减数分裂的连锁定位,将s357突变定位到14号染色体上,位于微卫星标记z9017(0.08 cM)和z22094(0.16 cM)之间。4个部分重叠的BAC克隆,zK10H23、zC221F10、zC143O2和zC119P14覆盖了该区域(斑马鱼基因组指纹识别项目;http://www.sanger.ac.uk/)。通过将该区域的genscan预测的多肽序列爆破到NCBI蛋白数据库(http:// www.ncbi.nlm.nih.gov/)中,鉴定出9个基因。斑马鱼kohtalo/ TRAP230突变体补充了grs357,排除了该基因作为候选位点。对其他8个基因的编码区进行逆转录酶(RT)-PCR扩增并测序。在GR cDNA中发现了一个突变,这在基因组序列中也得到了证实。GR的野生型(WT)cDNA序列与NCBI登录号AB218424相匹配。
采用gr位点侧面的标记z9017、基因组DNA模板标记z9017和z22094或cDNA模板错配cDNA模板限制性片段长度多态性策略进行基因分型。设计PCR引物,在突变位点附近的WT等位基因上添加一个DrdI位点。PCR产物用DrdI酶切,2%琼脂糖凝胶电泳分离,鉴定载体。
细胞培养、瞬时转染和荧光素酶检测
在U2OS和COS-7两种细胞系中测定了转录活性。为了转染细胞,我们构建了WT(pCDNA3-GRWT)和突变体(pCDNA3-GRR443C)形式的flag标记的GR构建物。采用抗flag抗体(Sigma,St Louis,MO,USA),采用荧光免疫细胞化学方法检测GR。共转染gre-荧光素酶报告基因,并按照标准程序测定荧光素酶活性。
为了转染U2OS细胞,我们使用了以下报告质粒:AP1- Luc含有胸苷激酶(TK)启动子上游的单一共识激活蛋白-1(AP-1)位点,含有骨钙素基因344/þ33片段的pOS-344-3,以及含有单一核因子(NF)-kB-Luc位点。U2OS人骨肉瘤细胞表现为在杜尔贝科改良的Eagle培养基中保存(DMEM;GIBCO,佩斯利,英国),添加5%胎牛血清(FBS)。为了进行报告基因活性测定,将细胞以DMEM/5%胎牛血清接种到24孔板中,每孔约20 000个细胞。第二天,用0.8 ml的DMEM转染细胞,每孔0.8 ml脂质体和1.6mlPLUS试剂(Invitrien,佩斯利,英国),20 ng报告基因,20nglacZ加100 ng空质粒p6R。转染后(3小时),细胞用DMEM/5%胎牛血清,恢复3小时,用含100纳米的胎牛血清或乙醇载体(AP-1和骨钙素记者)12小时,或第二天用乙醇载体,肿瘤坏死因子(TNFa)(5 ng毫升1),或TNFa(5微克毫升1)þ100纳米右美牛血清6小时(NF-kB记者)。处理后,细胞在100ml1裂解缓冲液(PharMingen,圣何塞,加州,美国)中裂解,并检测荧光素酶和b-半乳糖苷酶活性。
行为测试和图像分析
实验鱼每隔4-7天记录一次,每周1-2次。由于HPA轴受到昼夜节律的调节,所有的行为测试都被限制在下午早些时候(光照开始后5-8小时;1300-1600小时)。视频用数码相机(HandyCam,索尼电子,圣地亚哥,CA,美国)录制,通过火线转移到电脑上,并保存在硬盘上。离线分析采用LabVIEW8(美国国家仪器公司,奥斯汀,德克萨斯州,美国)和Matlab 6.5(MathWorks,纳蒂克,MA,美国)定制编写的软件进行。
药物处理
长期使用盐酸氟西汀(西格玛,0.8 mM)、盐酸安非他酮(Sigma,3 mM)和RU-486(米非司酮,西格玛,2.5-10mM)进行鱼类(n¼4-5),药物溶剂作为对照。经过药物处理的鱼每天喂食一次活的丰年虾,1小时后更换水和药物。用地西泮(Sigma,5 mM)进行短期治疗,在实验前30 min将该药物加入到鱼缸中,从而进行短期治疗。所有的药物也被添加到进行行为测试的水箱的水中。右美托咪定(Sigma,25 mM)的治疗是在提取皮质醇的前一天1800小时将药物加入鱼缸中进行的。第二天上午(0900小时),喂鱼,用系统水代替含dex的水。
cDNA分离和定量RT-PCR
成鱼浸泡在三卡因(西部化学,芬代尔,WA,美国)。从新鲜大脑中提取的RNA,立即在Trizol试剂(Invitrogen)中溶解,并保存在冰中直到处理(10-40 min)。如果在行为测试后立即提取大脑,则首先将头部放在干冰上冷冻,并在解剖和RNA提取前保存在80 1C中。制备cDNA(Invitrogen),并按照制造商的说明进行定量RT-PCR(应用生物系统公司,福斯特市,加州,美国公司)。所有RT-PCR表达数据均归一化为斑马鱼ppia-1(NM199957)。
全RNA原位杂交和振动组切片
成鱼浸泡三卡因杀死,用4%多聚甲醛(Ted Pella,Redding,CA,美国)磷酸盐缓冲盐水过夜或室温下4小时。全脑在解剖镜下取出,在20 1C的100%甲醇中保存。以来自pomca(NM_181438)、crh(NM_0001007379)和血清素转运体(血清素;NM_001039972)编码序列的SP6和T7克隆为模板,制备地高辛标记的反义核糖体探针(罗氏,曼海姆,德国)。大的探针被进一步酶切成200-300bp的片段。全安装原位杂交按照标准方案进行。杂交后,大脑被清洗并安装在4%琼脂糖(磷酸盐缓冲盐水中,并使用振动组(徕卡微系统,韦兹拉,德国,)在100 mm处进行切片。BM用紫色(Roche)底物进行AP染色。图像由安装在徕卡立体镜上的CCD相机拍摄成。
皮质醇测量
鱼在冰上麻醉,用纸巾擦干,尾巴取出。用肝素化毛细血管(Fisher科学公司,匹兹堡,PA,美国)从尾静脉采血,预填充样品缓冲液(1%牛血清白蛋白(Sigma),2 TIU抑肽蛋白(Sigma)磷酸盐缓冲盐水)。将血液吹入含有样品缓冲液的管中,最终量为20 ml,或直接在1.5ml的管中离心,使用凝胶装载尖端从毛细管中取出血浆。血浆在4 1C,3000 g离心10 min,80 1C保存。皮质醇血浆浓度采用酶免疫分析试剂盒(美国密歇根州安娜伯开曼化学公司或德国德美迪克诊断有限公司)或皮质醇放射免疫分析试剂盒(外套计数,西门子医疗诊断公司,英国坎伯利)测定。为了达到标准曲线的敏感范围,用酶免疫分析缓冲液或零校准器稀释血浆1:25-60(grþ/þ和grs357/þ)或1:500-1000(grs357/s357)。
统计分析
采用JMP8软件(SAS研究所,Cary,NC,USA)进行统计分析。在所有的图中,误差条表示s.e.m.为了进行统计比较,我们使用了单向或双向的方差分析,然后是配对的学生t检验。夏皮罗-威尔克检验用于确定正态分布。
结果
grs357突变在GR的DNA结合域产生了一个精氨酸(R)到半胱氨酸的(C)的取代
grs357突变体(最初命名为utoutos357)是通过化学诱导的破坏幼虫行为的大规模正向遗传筛选确定的。14突变体幼虫在受精后6天(6 dpf)的活动活性不如WT幼虫,但在进入成年期的所有阶段,在形态上与WT没有明显区别。我们使用了标准的遗传定位技术来识别斑马鱼基因组中的突变。纯合子grs357突变体的幼虫比它们的野生型同胞颜色稍深,这是由于它们的黑素载体中分散了黑色素。这种表型可能与a-黑素细胞刺激激素(一种由pomc基因编码的肽激素)的失调有关,它被用于从WT中对突变体进行分类。一组多态的简单序列重复序列被扫描,以确定那些与突变体表型共分离的序列。然后利用WIK/TL杂交组合中的约600个纯合子突变体(见材料和方法)来细化染色体定位。
将该位点缩小到14号染色体上的一个小区域,并对候选位置进行测序,确定编码GR的基因gr为突变位点(图1a)。斑马鱼基因组包含一个GR副本,与人类GR蛋白的高蛋白身份(47%),特别是在DNA结合域(97%)和配体结合域(73%)。15突变cDNA测序显示一个错义突变,用dna结合域的半胱氨酸(C)取代了443位的半精氨酸(R)。该结构域对于GR16-20的转录调控是必不可少的(图1b-d)。GR的蛋白质结构模型(http:// www.rcsb.org/pdb/)预测,精氨酸的正电荷,对应于R496老鼠,R484老鼠和R477人类GR,是至关重要的绑定第二锌指关节带负电荷的磷酸基的DNA骨干。21(图1d)。这表明(并在下面验证)grs357突变产生了一个强的GR的亚型或空等位基因。
该突变改变了激素结合和核易位,但去除了GR的转录活性
为了确定哪些蛋白功能被R443C突变破坏,我们在COS-7细胞中表达了flag标记的GR。在没有配体的情况下,抗flag抗体在细胞核和细胞质中均检测到GR蛋白。在合成的GR配体Dex的存在下,WT和突变的GRs现在都只在细胞核中被发现(图1e),这表明突变并没有破坏激素结合和随后的核易位。这与之前的结构和功能研究一致,表明核易位并不依赖于携带取代的蛋白结构域。
为了检测R443C突变对GR转录调控的影响,我们将WT或突变GR共转染报告质粒,重现了GR依赖的转录激活(GRE和GRE-tk)或抑制(骨钙素、AP-1、NF-kB)。在两种不同的细胞系(COS7和U2OS)中,通过直接与强GRE结合的转录激活被取消,即使右美托咪定浓度超过WT的最大效应10倍(图1f;补充图S1)。类似地,转录抑制也可以通过直接DNA结合(骨钙素;阴性GRE)介导,也可以通过与其他连接GR与DNA的转录因子相互作用(AP-1和NF-kB),也被破坏(图1g-i)。我们的研究结果表明,GR的转录活性在很大程度上被s357突变所消除。

Fig.1 对一种破坏斑马鱼糖皮质激素受体(GR)转录活性的突变的正向遗传鉴定和生化特征。(a) BAC序列,跨越两个微卫星标记z9017和z22094之间的时间间隔。该区域包含9个预测基因。(b)在gr基因的基因组序列改变。(c)对突变氨基酸残基附近的锌指基序进行序列比较(红色,标记为*)。锌指中的四个保守的半胱氨酸用粗体表示。非保守的氨基酸用蓝色表示。(d)锌指的示意图和精氨酸(R)到半胱氨酸(C)取代的位置。(e)在COS-7细胞中表达的Flag标记野生型(WT)和R443C GR蛋白的亚细胞定位,用抗flag抗体检测。在1 mM地塞米松(Dex)的存在下,两者均显示了核易位。比例尺为10毫米。(f-i)GR(R443C)在转录抑制方面存在缺陷。缺乏内源性GR的U2OS细胞与空载体(“0”)或WT GR(WT)或突变GR(R443C)的表达构建物以及PRE-tk葡萄糖cort的报告基因构建物共转染。
突变体的应激轴长期升高和失调
GR的破坏有望消除皮质醇介导的生理应激信号的负反馈。事实上,我们发现纯合子grs357突变体中的皮质醇水平显著升高(图2a)。个体动物之间的皮质醇变化为3倍,但突变体(1-3mgml1)总是是来自同一鱼缸的WT同胞鱼(0.02-0.2mgml1)的几倍。在野生型中,皮质醇在急性禁闭应激下略有增加(将成年鱼放在狭窄的玻璃管中10 min;图2a)。纯合子突变体在应激治疗后并没有表现出皮质醇的进一步增加,这表明存在上限效应。在非应激条件下,杂合子携带者的皮质醇水平高于WT,并且对限制应激的反应更强烈,但从未达到纯合子突变体的水平(图2a,插入)。
为了研究GR在HPA轴上的负反馈是否被突变所钝化,我们进行了“右美托咪定抑制试验”。血液皮质醇水平在下午早些时候(1300-1600小时,与一天中进行行为测量的时间相匹配,见下文),在前一天晚上服用Dex后(1800小时)(灯从0700到2100小时点亮)。虽然在WT和杂合子携带者中,右美托咪定治疗消除了皮质醇的增加,但突变体中的皮质醇水平仍然很高(图2b),表明对糖皮质激素的耐药性。
对大脑前部(包括端脑和下丘脑前部)的总RNA进行实时定量PCR显示,与杂合子相比,突变体的crh转录水平长期增加了两倍(图2c)。下丘脑视前区(哺乳动物室旁核的同源物22;图2d)和外侧结节核(补充图S2)的crh mRNA水平升高。在突变体中,pomca mRNA也同样增加(数据未显示),特别是在侧结节核中(图2e)。通过RT-PCR和原位杂交,限制胁迫导致杂合子中crh和pomca转录本的增加,但其影响很小突变体(图2c-e)。总之,这些肽激素表达的变化表明在HPA轴上对基因转录缺乏负反馈。

Fig.2 grs357突变型斑马鱼的下丘脑-垂体-肾上腺(HPA)轴的过度活跃。(a)通过酶免疫分析法测定突变体(grs357/s357)与杂合子(grs357/+)的((非应激)和限制应激(应激)后的血浆皮质醇水平。杂合子(grs357/+)和野生型(WT)鱼的皮质醇较低。皮质醇在突变体中最高。杂合子中的皮质醇高于WT。应激增加了杂合子和WT中的皮质醇之间的差异。(b)地塞米松(右美托咪定)抑制试验。在前一天的1800小时内加入右美托咪定。在1300-1600h时测定皮质醇。在07时亮灯。在W型和杂合子中,皮质醇的日峰值被大大抑制。突变体没有显示出减少。(c)(RT)-PCR的表达。从非应激和应激鱼的大脑前部(包括端脑和下丘脑前部提取RNA)。crh mRNA在突变体和限制胁迫后中增加。(d)切片显示下丘脑视前区表达crh的细胞。在突变体中可以看到更多的信号。右边的图纸显示了斑马鱼大脑侧视图中的切片位置(顶部),以及在染色切片水平(底部)上的脑核和脑室的边界。(e) Sagital切片显示下丘脑外侧结节核(NLT)中表达pomca的细胞。突变体和受压力的鱼显示出更强的信号。
当突变体被放置在一个新的水箱中时,它会冻结,并不能适应重复的应激处理
为了检测grs357突变体是否表现出异常的应激相关行为,我们观察了WT、杂合子和突变体对轻度焦虑环境的反应。10只雄鱼被放置在一个新的水箱中,水箱光线明亮,墙壁不透明、黑暗、不反射。新缸测试每周重复两次,超过3周。在每次测试中,用头顶上的摄像机记录了鱼的游泳轨迹,并随着时间的推移绘制成图表,并根据动物的位置和速度进行评估(图3a,b)。在10个min后,这些鱼被送回了它们熟悉的缸中。在被转移到新的鱼缸后,鱼经常停止游泳,并在鱼缸底部下沉10到60秒,然后在剩余的观察期间恢复正常游泳(图3c;顶部面板显示了一条具有代表性的WT鱼经过五次测试后的速度分布,在首次接触新鱼缸后的第三周)。大多数鱼在前60秒反应最强烈。然后,在10分钟的观察期内,鱼可以静止长达6 min,并且只在水箱中显示短时间的游泳回合(图3c;底部面板显示了一个纯合子突变体的速度分布,之前的暴露与上面的野生型鱼相同)。
尽管个体之间的行为是不同的,特别是最初的冻结反应(测试的第1分钟),但我们观察到突变型鱼和野生型鱼的行为模式之间存在强烈的种群差异。经过43次试验,每次试验间隔4-7天的恢复,突变体的冻结率明显多于WT和杂合子携带者。在整个10个min过程中,他们在静止状态下花费的时间比例更长(见图3c)。我们计算冻结指数为不移动的时间除以总观测时间。冷冻指数图显示突变体与WT之间存在显著差异(图3d)。基因型差异在第一次暴露于新的坦克时无法检测到,但由于经验逐渐发展。WT鱼每次接触时冷冻的次数更少,明显习惯于重复隔离(图3e)。杂合子遵循WT的趋势,尽管它们的冻结指数显示出的习惯过程慢于WT(图3e)。相比之下,经历过的突变体在3周的过程中表现出相反的趋势;每次暴露时,它们的冷冻时间越来越长,这表明它们对新的水箱敏感(图3e;补充图S3b)。因此,具有一个或两个GRWT拷贝的斑马鱼似乎表现出对一个新的水箱的长期(试验间)习惯,而纯合子突变体对这种应激源的厌恶效应变得敏感。这里选择的条件反射机制因此放大了基因型之间的行为差异。
突变体在新的鱼缸中表现出减少的探索行为
我们在10分钟的测试期间,评估了新鱼缸中的鱼的位置,作为基因型和先前经验的函数。生成了“热图”,使我们能够可视化鱼的累积位置,较暖的颜色代表鱼缸的首选区域,较冷的颜色代表鱼很少访问的区域(图3f)。位置偏好的计算方法是将在中央50%的水箱体积中所花费的时间(远离墙壁;如图3g所示)除以总观测时间。这个指标被称为“避墙指数”。WT和杂合子在第一次暴露时对细胞壁没有偏好(补充图S3c)。随着反复暴露,WT鱼越来越有可能游到近壁附近(指数从40.5下降到0.2左右;图3h;补充图S3c,从两个不同的鱼类队列收集的数据)。突变体表现出更大程度的壁回避,不习惯每周暴露,在周边附近同样可能发现在坦克的内部区域(指数0.5;图3h;补充图S3d)。因此,可能焦虑程度较高的鱼倾向于避开新鱼缸的墙壁。
两种基因型之间的行为差异,无论是在冻结反应和位置偏好上,都不能归因于运动缺陷,因为突变体鱼以峰值速度游泳与WT非常相似,尽管它们的平均速度和它们移动的总距离被抑制了。

Fig.3 斑马鱼grs357突变体在一个新的水箱中的夸大的冻结反应和位置偏好的改变。幼鱼在第0天(第1周)在新的水箱中进行测试,然后在接下来的2周内每4-7天再次测试一次。超过10个min,每15秒记录一次运动。(a)具有代表性的野生型(WT)鱼在5次后的轨迹。(b)一个具有代表性的突变体在5次暴露后的轨迹。该突变体的游泳量明显少于WT。(c)在10分钟观察时间内的速度图。WT(上图)在第一分钟内显示了短期的习惯化,然后以大约恒定的速度游泳9 min。突变体(底部)有一半的时间是静止的,并在短时间内游泳。峰值速度与WT相似。(d)新鱼缸中经验鱼的冻结指数(静止时间/观察时间)。数据被合并并平均。该指数在第一分钟下降,但在突变体中仍然很高。WT的冷冻率略低于杂合子。冻结阈值(虚线)为1.6 cm s 1。(e)冻结指数,平均超过9 min。观察期的第一分钟(短期习惯化)不包括在内。WT和杂合子表现出超过3周的长期习惯化;它们逐渐冻结减少。突变体变得更加敏感或保持不变)。(f)热图,显示了五次暴露后的动物在新水箱中的空间偏好。空间箱大小为1010像素。暖色代表首选的位置(见右边的比例)。突变体(底部)比WT(顶部)或杂合子(中间)花费的时间更短(注意WT和杂合子细胞壁附近的黄色和青色像素)。橙色和红色的像素表示鱼结冰的地方。在突变体中可以看到更多的红色像素,它们往往离墙壁有距离。(g)地点偏好的量化。如上所示,坦克的视频图像被分成两个同样大的隔间。避壁指数计算为在中央腔室所花费的时间除以总观察时间。(h)有经验的鱼避免了墙壁。突变体仍然留在中央隔室中。0.5).在短期习惯化指数从0.5下降到0.3后,WT更倾向于外围。杂合子表现出中间的偏好。
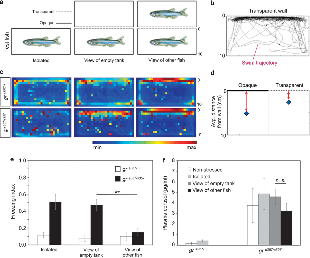
社会互动减少了突变体的冻结反应
斑马鱼是一种高度群居性的动物。根据社会缓冲范式,人类受试者在允许与其他非压力群体成员互动时,不太容易受到压力环境的焦虑效应,相反,在孤立时,表现出更多的压力反应。我们询问了是否在新的水箱中的冷冻和放置偏好可以通过暴露于同种物质来改变。在这个实验中,我们改变了结构,使鱼缸的一壁没有被遮挡,从而能够与相邻鱼缸中的WT鱼进行视觉互动(图4a)。一个空坦克作为控制装置。对游泳轨迹(图4b)、累积“热图”(图4c)和平均位置的测量(图4d)的分析,都显示了斑马鱼有明显的趋势,无论基因型如何,花更多的时间在透明壁附近。当邻近的坦克含有同种坦克时,这种趋势更强。有趣的是,当允许与其他鱼进行视觉互动时,突变体冻结的时间更少,接近杂合子的水平(图4e)。减少冷冻水平与皮质醇水平的明显降低无关(图4f)。我们得出的结论是,社会互动逆转了突变体的冻结行为,并且在没有纠正HPA轴的情况下就这样做了。

Fig.4 社会互动减少了斑马鱼grs357突变体的冻结和鱼缸回避。(a)实验装置的俯视图。被测试的鱼被描述在底部一排的水箱中。(a)行为在带有一个透明壁的水箱中进行测试,允许与相邻水箱中的非突变同种动物进行视觉交互(“其他鱼的视图”,右图)。一个有四个不透明墙的标准水箱(“孤立的”,左面板)和一个有一个透明墙的水箱,上面有一个空的水箱(“空水箱的观点”,中间的面板)被用作控制。(b)同种突变鱼的代表性轨迹。(c)热图,显示位置偏好,如在a。杂合子(顶部面板)更喜欢水箱的墙壁和角落,特别是放置空水箱的墙壁或装有其他鱼的水箱。分离出来的突变体对细胞壁没有偏好。然而,它们更喜欢靠近透明的墙壁游泳,尤其是当邻近的鱼缸里有另一条鱼的时候。(d)鱼与不透明墙和透明墙的平均距离。(e)两种基因型的冻结指数作为其视觉环境的功能。当能够看到同种时,经历的突变体冻结要少得多。(f)血浆皮质醇,通过酶免疫分析法)测定。在被行为拯救的突变体中,激素水平没有改变。
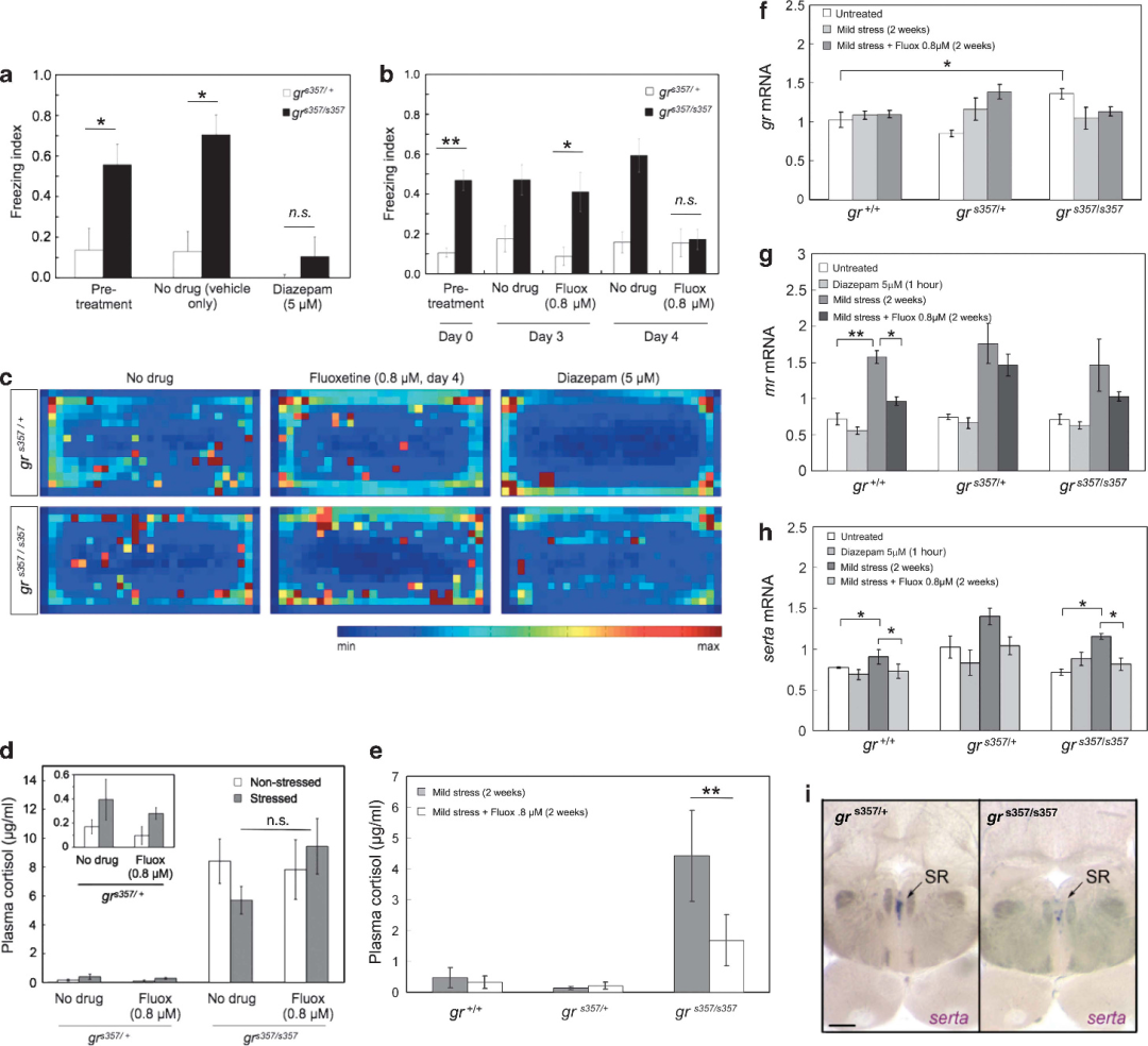
急性安定和长期氟西汀治疗可逆转抑郁样行为
为了进一步研究冻结和减少的壁探索行为是否涉及与抑郁和/或焦虑相关的神经回路,我们用已知对哺乳动物有抗抑郁或抗焦虑作用的药物治疗鱼类。地西泮与-氨基丁酸A型受体的苯二氮卓结合位点结合,在那里它作为一个正的变构调节剂。在水箱水中加入地西泮(5mM,30 min),可以将经历过的突变体的冷冻反应降低到未经处理的杂合子中所见的水平(图5a)。细胞壁的探索也同样增加到未经处理的杂合子的水平(图5c;补充图S5b)。用地西泮处理的杂合子显示出最低可能的可能冻结指数(0;图5a)和最低的测量壁回避指数(ca。0.1;请参见图5c,右上角的面板)。SSRI氟西汀(0.8 mM)治疗在使用4天后也有类似的效果,但在较短的治疗后没有效果(图5b)。地西泮和氟西汀都没有改变突变体或杂合子的平均游泳速度(补充图S4c),这表明这些药物在所使用的浓度下没有发挥镇静或其他不良作用。选择性去甲肾上腺素和多巴胺再摄取抑制剂安非他酮(3 mM)对冷冻行为没有影响(补充图S6a)。与预期的一样,强效GR拮抗剂RU486(5 mM)对突变体没有行为影响(补充图S6b-d)。然而,RU486增加了WT的冻结反应,但不影响游泳速度和位置偏好(补充图S6e-g),因此部分对突变进行了表型复制。
我们接下来探索氟西汀治疗是否降低了应激鱼的皮质醇水平和/或纠正了行为拯救突变体的皮质醇水平。治疗4天后,即在行为测试后立即,皮质醇没有变化(图5d)。然而,在持续氟西汀治疗2周后,皮质醇显著降低,尽管没有达到杂合子和WT中相对较低的水平(图5e)。因此,皮质醇的纠正是紧随行为改善之后的,但显然不是必要的。
氟西汀和grs357突变揭示了糖皮质激素信号通路和血清素能系统之间的相互作用
为了更好地理解SSRIs是如何影响应激轴的,我们在慢性轻度应激(CMS)治疗后,通过qRT-PCR检测了GR和Mr的表达水平。CMS是通过分离一条鱼长达2周的,定期自由喂食和日常处理。我们发现gr mRNA本身略有但持续地增加(通过ca。CMS和实验条件均未检测到明显的变化。氟西汀对gr的表达有微妙的影响(图5f)。编码Mr的基因mr的转录水平在所有基因型中都是相似的,这表明Mr不受GR的调控(图5g)。CMS后,mr mRNA显著增加(通过ca。100%);氟西汀的使用减弱了这种增长(图5g)。这可能是mr介导的应激反应的衰减解释了氟西汀对行为的一些有益影响。
慢性应激可能会影响对血清素能信号传导重要的基因的表达。因此,我们分析了脑血清的水平和表达模式。全脑定量RT-PCR显示,在WT、突变体和杂合子中,应激状态和非应激状态之间的serta表达略有增加(图5h)。这一趋势在CMS4天可检测到,在2周时显著(补充图S7)。氟西汀(4天或2周)可以降低了暴露于cms的鱼的血清水平至基线水平,而地西泮则没有,即使连续使用4天也不能(补充图S7)。因此,对血清膜转录的调控可能是氟西汀和地西泮治疗效果不同的机制之一。我们的测量结果还表明,在应激过程中,血清素的调节和SSRIs的影响并不被grs357突变所破坏。然而,原位杂交提供了一个更复杂的图像。这里,突变体中缝上核似乎serta mRNA缺失(图5i)。顶盖前核表达明显正常水平的血清(补充图S8)。总之,观察到的氟西汀对行为、GR和MR表达的影响,以及grs357突变体中明显的血清失调,与糖皮质激素信号与血清素能传递系统交联的观点,以及血清素失衡易导致斑马鱼的抑郁行为相一致。

Fig.5 地西泮和氟西汀对斑马鱼行为和基因表达的影响。(a)安定或溶剂处理之前斑马鱼冷冻指数的变化。(b)氟西汀处理后(0.8 mM,4天)的鱼冷冻指数。(c)位置偏好的热图。杂合子鱼对鱼的鱼角和鱼壁表现出轻微的偏好,在氟西汀和地西泮处理后,这种偏好显著增加。用地西泮处理过的鱼(右上方)大部分时间都待在鱼缸的角落里。突变体也受到类似的影响,尽管其壁回避没有达到地西泮处理的杂合子的水平(右下面板)。(d)在氟西汀(0.8 mM)治疗后,突变体和杂合子的血浆皮质醇水平的改变。氟西汀在没有拯救皮质醇水平的情况下使行为正常化。(e)氟西汀治疗)后,通过放射免疫法测定初始WT、突变体和杂合子的血浆皮质醇水平。gr mRNA大部分不受压力和药物治疗的改变(f)。mr mRNA在不同基因型之间相似,但在所有基因型的胁迫鱼中均上调,并被氟西汀归一化(g)。在全脑转录水平上,实验组间的serta表达无显著性差异(h),但见(i)。(i)在后脑矢状面切片上进行的原位杂交显示,在上中缝中,表达血清的细胞缺失或明显减少。
讨论
我们已经提出证据表明,GR的破坏会在成年斑马鱼中引起一种类似于情感障碍的综合征。该综合征携带着慢性压力的分子特征和抑郁的行为特征,包括探索行为减少和反复暴露于焦虑环境的习惯受损。在分子上,该突变导致GR蛋白的第二锌指基序中一个高度保守的精氨酸(R)取代了半胱氨酸(C),这是DNA结合所必需的重要组成部分。在广泛的体外检测中,这种变化消除了靶基因的转录抑制和激活,包括那些需要GR同型二聚体与阳性或阴性GREs结合以及与NF-kB或AP-1异二聚的基因。我们从这些数据中得出结论,该突变对GR的大多数基因组功能产生了一个空值,如果不是全部的话。与我们在斑马鱼中对这种突变的分子后果的研究结果一致,人类GR中自然发生的等效残基(R477)的突变也破坏了GR的转录调控。此外,相应的氨基酸残基也发生了突变。
我们证实了GR基因组活性的破坏会导致一个HPA轴的过度激活。特别是CRH,促肾上腺皮质激素和皮质醇长期升高。与放大的应激反应相一致的是,突变体对焦虑性环境反应过度,这是一种从同种物种中分离出来的新容器。野生型和杂合子鱼在短期内(在个体试验的10 min内)和长期内(在试验之间)都适应于这种压力环境。他们的行为从冻结和位置冷漠转变为靠近墙壁的强烈的探索性游泳行为。另一方面,纯合子突变体在很大程度上保持在冻结姿势,在冻结回合之间和冻结期间没有表现出位置偏好;它们几乎没有在试验中习惯,甚至在试验之间变得敏感。地西泮和氟西汀的治疗降低了突变体的冻结时间和避免壁的行为,也增加和加速了WT和杂合子的习惯化。
在斑马鱼中,墙壁探索的行为,或趋向性,在新的水箱中似乎是动机,探索行为的一个指标。与之前的研究一致,我们观察到,对新鱼缸的习惯化导致了墙壁回避的减少。据报道,中等剂量的乙醇增加了焦虑的一些指标,而甲状腺的趋同性则降低了。另一方面,d-麦角酸二乙酰胺减少了冻结和其他焦虑相关行为,同时增加了趋同性。我们在这里表明,抗焦虑和抗抑郁治疗同样会导致明显的斑马鱼在鱼缸壁附近游泳。因此,一个共识正在形成,至少在我们和其他人使用的小型、光线充足的容器中,“趋向性”随着压力水平的下降和缺点的下降而增加反的这可能似乎违反直觉,因为它与在大鼠和老鼠身上的报道相反,但可能是由于日间被膜和夜间啮齿动物之间的生态差异。斑马鱼是视觉专家。对它们来说,当受到威胁时,移动到开阔的田野,在那里它们不会被隐藏的捕食者伏击,并且可以寻找同种鱼群,这可能是一种适应性策略。还需要做进一步的工作来解决这一重要问题。
在这里观察到的冻结行为与焦虑或抑郁更密切相关吗?药理学让这个问题没有答案,因为抗焦虑药物(地西泮)和抗抑郁药物(氟西汀)都可以逆转冷冻。所以,我们必须考虑行为参数。斑马鱼的焦虑特征是穿越坦克,积极探索逃跑路线。我们没有在我们的突变体中观察到这种行为。此外,突变体和WTs之间的行为差异只有在反复暴露后才能检测到,这表明类似于习得性无助的长期、经验依赖效应。虽然我们不能知道鱼的情绪,但因此我们将grs357突变体的冻结行为和静止解释为一种更类似于抑郁而不是焦虑的综合症的表现。然而,不能排除突变体的行为可能反映了一种极端形式的焦虑形式,或者焦虑、恐慌、紧张症、绝望和抑郁的界限对硬骨鱼来说可能是流动的。
氟西汀的成功治疗,以及与其他斑马鱼的社会互动,使突变体的高皮质醇水平最初保持不变,显然绕过了HPA轴。只有在氟西汀治疗2周后,我们才观察到皮质醇的降低。因此,尽管在这种斑马鱼模型中,gr介导的转录控制的中断足以引起情感障碍,但随后对皮质醇水平的纠正对行为的正常化并不是必要的。相反,其他与压力相关的机制,可能是在大脑的情绪中心,是SSRIs和其他成功的治疗方法的独立目标。皮质醇的减少会延迟,似乎是成功治疗的结果,而不是原因。
HPA失调调节斑马鱼行为反应的神经机制目前尚不清楚。有间接证据表明,CRH和血清素能系统之间的相互作用可能参与其中。血清素系统的亚敏感性与哺乳动物的抑郁密切相关。在硬骨动物和两栖动物中,脑内注射CRH可以以一种环境依赖的方式调节运动活动和位置偏好。这些crh诱导的行为分别被氟西汀或5-HT1A受体拮抗剂强烈增强或抑制。在我们的斑马鱼grs357突变体中,中缝上核的脑Serta表达似乎降低。来自中缝核的5-羟色胺能神经元广泛地投射到中枢神经系统的许多区域,是大脑可塑性和神经发生,以及运动和情感行为的重要调节器。上述观察到的SSRIs的治疗效果可能与中缝上核正常血清素功能的恢复有关,并对前脑或脑干运动回路有分布效应。
已经产生了几个GR表达或功能有条件改变的小鼠系。GR的构成性敲除在小鼠中是胚胎致死的)。在杂合子GR敲除42或前脑限制性GR敲除的小鼠中观察到抑郁行为。然而,总神经元或胶质GR敲除44或反义GR敲低要么导致焦虑减少,要么对行为没有可测量的影响。矛盾的是,在前脑中GR过表达的转基因小鼠在术后表现出焦虑和/或抑郁样行为的增加接触CMS。因此,小鼠的行为结果不能轻易地与人类患者的数据相一致,这可能是因为组织限制的操作对HPA轴和/或边缘系统有不完全或复杂的影响。
GR的转录调控并不是大脑中皮质醇信号传导的唯一中介。最近的研究表明,前脑中Mr的转基因过表达可以抑制小鼠的焦虑相关行为。除了经典基因组活动GR和先生,另一种快速,非基因组皮质醇信号通路显示,这可能也可能不涉及GR或先生显然,这个信号至关重要调节糖皮质激素影响神经活动和可塑性,促进或抑制信号的离子通道和神经递质受体。在grs357突变体中,非基因组效应和由皮质醇产生的mr依赖性信号传导预计都是完整的,甚至可能因为皮质醇水平的升高而被夸大。由于grs357突变体缺乏所有的GR基因组活性,它可能是解开这些其他信号通路在应激反应中的贡献的有用工具。
总之,我们的发现证明了在脊椎动物中调节情绪的神经内分泌回路中存在显著程度的进化保护。我们的数据有力地支持了一个假设,即HPA轴的过度激活,通过获得性或(在这种新的鱼突变体的情况下)遗传的糖皮质激素抵抗,是抑郁症发展的一个重要因素。斑马鱼作为一种与人类相似的皮质醇节律的昼夜活动物种,可能为神经精神病学研究提供一个有用的模型系统,作为广泛使用的啮齿动物模型的补充。在未来的应用中,我们的斑马鱼gr突变体有可能被用作一种小分子筛选工具,用于发现新的抗抑郁药物。