杂志:Redox Biology
影响因子:11.4(2022)
年份:2020
通讯作者:Jens Kroll
通讯作者单位:Department of Vascular Biology and Tumor Angiogenesis, European Center for Angioscience (ECAS), Medical Faculty Mannheim, Heidelberg University, Mannheim, Germany
摘要
甲基乙二醛(MG)形成的增加与糖尿病及其并发症有关。在斑马鱼中,敲除主要的MG解毒系统乙二醛酶1,导致MG升高有限,但乙醛脱氢酶(ALDH)活性和aldh3a1的表达显著升高,提示Aldh3a1在糖尿病中的代偿作用。为了评估Aldh3a1在葡萄糖稳态和糖尿病中的作用,我们使用CRISPR-Cas9生成了aldh3a1−/−斑马鱼突变体。用斑马鱼转基因报告株系分析了血管系统和胰腺形态。分别进行相应的活性羧基类物质(RCS)、葡萄糖、转录组和代谢组学筛选,并测定ALDH活性以供进一步验证。aldh3a1−/−斑马鱼幼鱼表现出视网膜血管舒张性改变,葡萄糖稳态受损,这可通过pdx1沉默诱导的高血糖而加重。出乎意料的是,MG没有改变,但另一种与Aldh3a1高亲和力的脂质过氧化RCS, 4-羟基壬烯醛(4-HNE)在Aldh3a1突变体中增加。4-HNE通过胰腺破坏引起的高血糖导致视网膜表型,可以通过l -肌肽治疗来挽救。此外,在2型糖尿病患者中,血清4-HNE升高并与疾病进展相关。因此,我们的数据表明,从遗传易感性到病理进展,4-HNE解毒功能受损和4-HNE浓度升高可作为生物标志物,也是糖尿病的可能诱导剂。
关键词:Aldh3a1;活性碳基物种;4-羟基壬烯醛;葡萄糖稳态;糖尿病
引言
20-79岁人群的糖尿病患病率正在迅速上升,从2000年的1.51亿(占全球人口的4.6%)上升到2019年的4.63亿(9.3%),预计到2045年将达到7亿(10.9%)。糖尿病患者发生微血管和大血管并发症的风险增加,这可导致失明、肾衰竭和下肢截肢。例如,糖尿病性视网膜病变(DR)是糖尿病患者常见的微血管并发症,也是工作年龄人群视力下降的主要原因。由于严重DR患者因身体、情感和社会健康状况下降以及卫生保健资源增加而导致生活质量下降,因此早期诊断和及时治疗DR对于预防视力障碍和失明至关重要。
甲基乙二醛(MG)是一种活性碳基(RCS),是晚期糖基化终末产物(AGEs)的主要前体。糖尿病患者血浆和组织中MG升高,和AGEs与微血管并发症的发生密切相关。除了乙二醛酶、MG中心解毒系统外,MG还可以通过醛酮还原酶和醛脱氢酶(ALDH)进行解毒。最近的一项研究显示敲除乙二醛酶1(Glo1)只导致斑马鱼的MG升高了1.5倍。而在glo1突变体中,ALDH活性增加了2倍,aldh3a1的表达显著增加,这表明aldh3a1是相应RCS解毒的替代蛋白。
除了MG外,醛脱氢酶还具有RCS底物的谱,如乙醛和4-羟基壬烯醛(4-HNE)。4-HNE作为最突出的脂质过氧化特异性醛,在过去40年的中受到了广泛的关注,在病理条件下导致细胞凋亡、线粒体功能障碍、炎症和蛋白酶体功能障碍等损伤作用。由于4-HNE具有较高的反应性,它与多种疾病的进展有关,包括但不限于阿尔茨海默病(AD)、帕金森病(PD)、心脏病、动脉粥样硬化、癌症和糖尿病。
4-HNE在糖尿病中的作用尚不清楚,初步数据也表明存在浓度依赖性效应。低于细胞毒性量,4-HNE通过活性过氧化物酶体增殖激活受体δ(PPARδ)复合物对高糖发生反应,最终增加INS-1E细胞的胰岛素分泌。4-HNE与糖尿病肾病、神经病变和视网膜病变密切相关。然而,为了分析内源性4-HNE增加的体内损伤机制,目前还缺乏合适的动物模型。醛脱氢酶3家族,成员A1(Aldh3a1)是一种代谢酶,主要将有毒的脂质过氧化醛氧化为相应的羧酸。一些研究已经证明,ALDH3A1对4-HNE具有较高的亲和力,但对丙二醛(MDA)的解毒能力较低,以支持其多面功能。然而,目前尚不清楚永久敲除Aldh3a1是否会导致4-HNE浓度的增加并最终导致糖尿病和器官损伤。
因此,本研究旨在评估斑马鱼体内RCS水平及其敲除Aldh3a1对葡萄糖代谢和视网膜血管系统的影响,同时探讨糖尿病患者血清中4-HNE的临床相关性。我们的数据表明,从遗传易感性到病理进展,4-HNE解毒功能受损和4-HNE浓度升高不仅是生物标志物,也是糖尿病的可能诱发因素。
结果
ALDH3A1酶系统存在于人类、小鼠和斑马鱼中,但该酶蛋白在不同物种中的相似性尚未被描述。首先,我们对氨基酸序列进行了比对,结果显示斑马鱼Aldh3a1与人类Aldh3a1的蛋白质相似性为61.6%,与小鼠的相似性为57.6%;作为酶编码基因,半胱氨酸和谷氨酸的活性位点相同(图1A)。然后,采用RT-qPCR方法,更好地了解斑马鱼中aldh3a1 mRNA水平在发育和器官分布方面的潜在表达差异。结果表明,受精后96h,ahdh3a1 mRNA比24 hpf增加3倍。而在成年鱼中,大脑和眼睛是表达最多的器官,与心脏相比,它们分别显著增加了11倍和7倍(图1B)。总之,这些数据已经确定了斑马鱼幼鱼和成鱼器官中aldh3a1的存在,并确定了以斑马鱼为模型研究aldh3a1酶系统的可能性。

图1 不同物种的Aldh3a1序列比对及在斑马鱼中aldh3a1 mRNA的表达。(A) 氨基酸比对结果显示,不同物种之间具有很高的相似性和相同的活性位点(红色框):第一行,斑马鱼Aldh3a1;第二行,人类ALDH3A1;第三行,小鼠ALDH3A1。(B) 野生型斑马鱼aldh3a1 mRNA表达热图在幼鱼中从24 hpf到96 hpf呈上升趋势,其中大脑和眼成年器官表达量最高。高表达和低表达分别显示为粉红色和蓝色。用RT-qPCR检测基因的表达量,并归一化至b2m。将24只hpf野生型幼鱼和心脏(成鱼器官)的平均值标准化为1只;幼鱼:n=3窝,30只幼鱼,成鱼器官:n=4,每个样本一个器官。统计分析采用单因素方差分析,然后采用Sidak多重比较检验,**p < 0.01,***p < 0.001。RT-qPCR,实时定量聚合酶链反应;hpf,受精后数小时;b2m,β2微球蛋白。
斑马鱼中Aldh3a1基因敲除的产生
由于目前还不存在Aldh3a1敲除斑马鱼模型,为了探索Aldh3a1在斑马鱼和糖尿病中的作用,我们采用CRISPR-Cas9技术生成了aldh3a1−/−斑马鱼。我们设计了一个针对aldh3a1第2外显子的CRISPR-guideRNA(gRNA)(图2A),并将aldh3a1 gRNA与Cas9 mRNA注射到斑马鱼单细胞期胚胎的细胞中。在将F0阳性镶嵌突变体与野生型杂交后,我们鉴定了aldh3a1的不同突变,选择11个碱基插入(图2A)作为移码突变进行进一步繁殖和实验,通过基因分型PCR(图2B)进行区分,从而形成终止密码子(图2C)。在96 hpf时,纯合子和野生型斑马鱼幼鱼的大体形态无差异(图2D)。并对F2第一代进行了基因型计数。4月龄时,野生型、异型和纯合子成鱼的数量分别为14条、27条和12条,符合孟德尔遗传(图2E),表明aldh3a1−/−突变体没有生存逆境。为了评估在aldh3a1突变体中插入11个碱基是否导致翻译后aldh3a1蛋白无功能,以乙醛为底物测定了总ALDH活性,aldh3a1突变体展现出30%显著降低(图2F)。以上这些都证明了aldh3a1基因敲除突变体的成功产生。

图2 利用CRISPR-Cas9技术生成Aldh3a1敲除斑马鱼。(A)在aldh3a1的第2外显子中设计Aldh3a1-CRISPR靶点,选择CRISPR/cas9诱导的11个核苷酸插入进行进一步研究。进行基因型分析,色谱图显示aldh3a1野生型、杂合子和纯合子测序结果。(B) 基因分型-pcr凝胶显示了aldh3a1野生型、纯合子和杂合子斑马鱼突变系的不同条带。蓝色箭头、紫色箭头和白色三角形分别表示aldh3a1野生型、纯合子和杂合子斑马鱼的基因分型-pcr产物。红色框表示标记,下带为200 bp,上带为300 bp。PCR产物大小:野生型,255 bp;纯合子,266 bp。(C) 氨基酸序列显示在aldh3a1-/-的第2外显子上有一个终止密码子。(D) 显微镜图像显示,与96 hpf时aldh3a1+/+幼鱼相比,aldh3a1-/-幼鱼大体形态正常。黑色比例尺:500 μm。(E) 不同基因型的成鱼数量与第一代F2的孟德尔遗传结果一致:aldh3a1+/+ = 14、aldh3a1+/-= 27和aldh3a1-/-= 12。(F) aldh3a1-/-斑马鱼在96 hpf时斑马鱼裂解液中酶活性降低,n=6组,每组有46-50只幼鱼。统计学分析采用Student’s-t检验,*p < 0.05。Bp,碱基对。PAM,原间隔子-邻近基序。
内源性pdx1表达沉默增强了aldh3a1−/−Tg(fli1:EGFP)斑马鱼幼鱼的血管改变
我们之前的研究已经证实,高组织葡萄糖诱导了斑马鱼幼鱼的几种畸形和不协调的血管结构。为了研究Aldh3a1基因敲除和高血糖条件下可能对血管发育的影响,我们建立了一个携带Tg(fli1:EGFP)斑马鱼报告基因的Aldh3a1突变系来进行本实验。在正常情况下,在96 hpf时,aldh3a1+/+和aldh3a1−/−斑马鱼幼鱼的超分支无差异,但异常节段间血管(ISVs)略有增加(图3)。由于胰腺和十二指肠同源盒1(Pdx1)是胰腺发育的必要转录因子,包括β细胞成熟和十二指肠分化,因此我们使用pdx1吗啡肽瞬时沉默其表达来介导高血糖并模拟糖尿病状态。而在吗啉介导的pdx1沉默中,与aldh3a1+/+幼鱼相比,aldh3a1−/−幼鱼表现出增强的血管改变,超分支数量增加和异常的ISVs(图3)。

图3 在aldh3a1/Tg(fli1:EGFP)斑马鱼幼鱼中,内源性pdx1表达的沉默增强了躯干血管的改变。注射pdx1吗啡啉沉默内源性pdx1表达,导致96 hpf时aldh3a1-/-Tg(fli1:EGFP)斑马鱼幼鱼干血管中异常isv和超分支的形成增强。(A) 代表性光学显微镜图像为斑马鱼幼鱼的大体形态,黑框表示共聚焦图像中看到的区域。白色箭头表示异常的isv,白色三角表示超分支。白色比例尺= 100 μm,黑色比例尺= 500 μm。(B–C) 图中异常isv和超分支形成的定量;每组n=15-17。将6 ng的吗啡啉:Control-Mo和SB-pdx1-Mo分别注入斑马鱼胚胎的单细胞期。统计分析采用单因素方差分析后的Sidak多重比较检验,然后采用Sidak多重比较检验,**p<0.05、***p<0.01、****p < 0.0001. pdx1:胰腺和十二指肠同源盒1、ISV:节段间血管、Mo:吗啡啉、NS,无统计学意义。
视网膜血管的扩张和收缩的自动调节减弱被认为是DR的早期迹象。为了了解aldh3a1敲除和高血糖对视网膜微血管系统的短期影响,我们分析了120 hpf时Tg(fli1:EGFP)斑马鱼幼鱼的视网膜玻璃样网络。aldh3a1−/−幼鱼展现内视环(IOC)分支变宽,通过直径增加来量化,但与aldh3a1+/+相比,没有变化(图4),这意味着aldh3a1突变体的视网膜血管收缩功能早期受损。吗啡肽介导的pdx1沉默导致视网膜血管生成性血管改变,在aldh3a1−/−幼鱼中,IOC分支直径和芽的数量增加(图4)。总之,这些结果表明Aldh3a1缺失后血管发生中度改变,在高血糖条件下可增强。

图4 aldh3a1-/-Tg(fli1:EGFP)斑马鱼内源性pdx1表达沉默增强视网膜透明样血管改变。注射pdx1吗啡啉沉默内源性pdx1表达,导致120 hpf时aldh3a1-/-Tg(fli1:EGFP)斑马鱼幼鱼IOC分支直径扩大,芽形成增加。(A) 在对照-Mo或SB-pdx1-Mo注射后,aldh3a1+/+和aldh3a1-/-幼鱼中分离的透明样血管的代表性共聚焦扫描。在120 hpf时,玻璃状网络有一个篮状结构,在中央玻璃状动脉(白色盒状)分支,并连接到包含晶状体的内环状玻璃体血管(白色箭头),在成熟的成人视网膜血管系统中也定期称为IOC。几个芽(白色三角洲)相互连接着篮状的血管拱廊,并直接表明血管生成。白色比例条= 20 μm。(B–C) 图中IOC分支直径和芽形成的定量,每组n=13-15。将6 ng的吗啡啉:Control-Mo和SB-pdx1-Mo分别注入斑马鱼胚胎的单细胞期。统计分析采用单因素方差分析,然后采用Sidak多重比较检验,**p < 0.01,***p < 0.001,****p < 0.0001。Mo、吗啉、IOC、内视圈、NS,不显著。
ALDH抑制、aldh3a1短暂沉默和永久敲除破坏了斑马鱼幼鱼的初级内分泌胰腺
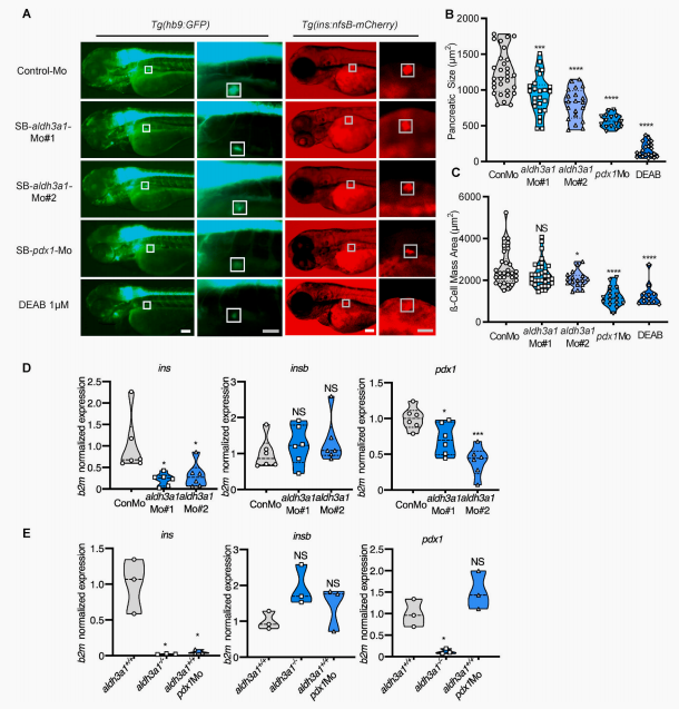
由于尚未有携带胰腺转基因报告基因的aldh3a1突变体的生成,因此对于aldh3a1在初级胰腺中的功能探索及其与Pdx1的相互作用,ALDH活性抑制和aldh3a1沉默策略至关重要。选择两种常见的ALDH抑制剂,棉酚和N,N-二乙基氨基苯甲醛(DEAB)进行孵育试验。此外,为了通过反义方法短暂降低aldh3a1在斑马鱼中的表达,我们设计了两个吗啡啉,SB-aldh3a1-Mo#1和SB-aldh3a1-Mo#2,并分别靶向aldh3a1-201的内含子3-外显子4和外显子4-内含子4连接(图S1A)。通过RT-PCR验证了吗啉的有效性(图S1B),显微图像显示注射后正常的大体形态,表明aldh3a1吗啉没有引起其他脱靶或毒性作用(图S1C)。
因为Hb9(Mnx)参与了脊髓运动神经元细胞命运规范和胰腺β细胞分化,我们首先使用Tg(hb9:GFP)转基因报告细胞系(也称为Tg[mnx1:GFP])分析了原发性胰腺区域的大小。DEAB处理和两种吗啡啉介导的aldh3a1沉默导致初级胰腺的破坏,通过减少72 hpf时斑马鱼幼鱼的尺寸来量化(图5A-B)。然后利用Tg(ins:nfsB-mCherry)转基因报告系进行β细胞大小分析,不仅为β细胞再生提供了合适的模型,而且是早期胰腺早期生长过程中操纵细胞相互作用的替代策略。定量后,注射SB-aldh3a1-Mo#2和DEAB处理后,早期β细胞体积明显减少,注射SB-aldh3a1-Mo#1的斑马鱼幼鱼呈后代变化趋势(图5A和C)。这些结果表明,aldh3a1沉默和ALDH抑制介导的初级形态被破坏。
胰腺在胰岛素分泌中起着重要作用,因此调节葡萄糖。为了阐明Aldh3a1缺失导致的胰腺发育不良的后果,我们采用基于RT-qPCR的方法测定了胰岛素原(ins)、胰岛素原b(insb)和pdx1 mRNA的表达。我们发现,在48 hpf时,aldh3a1沉默和敲除ALDH活性抑制的ins和pdx1显著减少。Insb,另一个参与葡萄糖稳态调节的胰岛素编码基因,在发育过程中也作为促生长、存活和神经营养因子,没有改变,表明Insb不能弥补胰岛素分泌的减少(图5 D-E,图S2)。此外,在aldh3a1−/−幼鱼中,胰腺发育相关基因ISL LIM同源盒1(isl 1)和ISL LIM同源盒2a(isL2a)mRNA呈明显的下降趋势而与aldh3a1+/+幼鱼相比,在48 hpf ISL LIM同源盒2b(isl2b)mRNA明显降低(图S3)。

图5 在斑马鱼幼鱼中,ALDH抑制、aldh3a1短暂沉默和永久敲除破坏了初级胰腺。(A)DEAB处理抑制ALDH,内源性aldh3a1表达沉默导致Tg(hb9:GFP)原代胰腺尺寸减少,Tg(ins:nfsB-mCherry)斑马鱼幼鱼β细胞团面积减少。白色框表示原发性胰腺;灰色框表示β细胞块面积;白色刻度条= 100 μm,灰色刻度条= 50 μm。(B–C) 在图中定量原发性胰腺(B)和β细胞质量(C)的面积大小,每组n=12-33。(D–E).与pdx1吗啉介导的沉默(E)相似,在48 hpf时,aldh3a1沉默(D)和aldh3a1永久敲除(E)斑马鱼幼鱼的ins mRNA表达均显著降低,而insb没有改变。用RT-qPCR检测mRNA的表达情况,并归一化至b2m。对照mo注射(D)和aldh3a1+/+斑马鱼幼鱼(E)的平均值标准化为1,n=3-6组,每组30只幼鱼。每个吗啡啉6 ng分别注入斑马鱼胚胎的单细胞阶段。统计分析采用单因素方差分析,然后采用Sidak多重比较检验,*p < 0.05,***p < 0.001,****p < 0.0001。
此外,为了了解受损的胰腺是如何在转录组水平上反映出来的,我们在48 hpf时对aldh3a1+/+和aldh3a1−/−的幼鱼进行了全基因组RNA-Seq检测(图6A)。RNA-Seq概述,包括质量控制、主成分分析(PCA)、调控基因火山图和Top 20 KEGG通路分析,显示aldh3a1突变体与野生型之间具有可比性特性(图S4 A-D)。与ins表达减少的结果一致,我们通过KEGG分析发现胰岛素信号通路显著减少(归一化富集评分,−1.72;调整p = 0.003;图6B-C和表S6)。有趣的是,aldh3a1突变体的内分泌胰腺发育通路显著下调,而非外分泌胰腺发育通路(图6C-F)。综上所述,这些结果进一步表明,Aldh3a1是初级胰腺发育、形态和胰岛素分泌功能的重要调控因子。

图6 aldh3a1-/-斑马鱼幼鱼的胰岛素信号通路和内分泌通路下调,而外分泌胰腺发育通路不下调。(A)幼鱼RNA-Seq示意图。每组30只幼鱼,5组aldh3a1+/+和6组aldh3a1-/-斑马鱼幼鱼进行RNA分离。(B–C) RNA-Seq热图(B)显示胰岛素信号通路相对mRNA表达,通过KEGG分析显示在aldh3a1-/-斑马鱼显著下调(C),**p= 0.003。(D–F).RNA-Seq热图显示外分泌(D)、内分泌(E)和全(F)胰腺发育通路中mRNA相对表达,GSEA分析内分泌胰腺发育通路而非外分泌通路发育途径显著下调(C)。高表达和低表达分别显示为粉红色和蓝色。调整p值:*p < 0.05,**p < 0.01;NS,不显著;GSEA,基因集合富集分析;KEGG,京都基因和基因组百科全书。
敲除Aldh3a1的斑马鱼幼鱼表现出葡萄糖稳态受损,并可通过内源性pdx1表达沉默而进一步加重
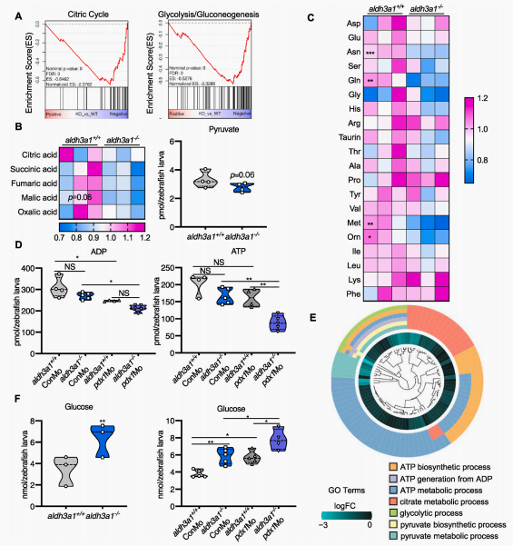
基于以上研究发现,Aldh3a1可以调节原发性胰腺的形态和功能,我们推测Aldh3a1的缺失可能导致胰腺功能障碍导致的葡萄糖稳态失衡。在正常条件下,对aldh3a1突变体和pdx1沉默条件下进行了一系列的代谢组学筛选和葡萄糖测定。在96 hpf时,aldh3a1−/−幼鱼的丙酮酸循环和糖酵解输出呈下降趋势(图7A-B)。此外,在96 hpf时,aldh3a1−/−斑马鱼幼鱼中的氨基酸谱显示了几种还原的糖生成氨基酸,包括天冬酰胺(Asn)、甘氨酸(Gln)和蛋氨酸(Met)(图7C)。令人惊讶的是,对照吗啉干预的aldh3a1−/−幼鱼与aldh3a1+/+ pdx1沉默幼鱼的ATP和ADP水平相同,而pdx1沉默的aldh3a1−/−幼鱼的ATP和ADP水平显著最低(图7D)。这一结果表明,aldh3a1突变体的能量代谢受损,并伴有高血糖而恶化,这可能是葡萄糖稳态受损的直接反映。通过RNA-Seq GO通路富集分析进一步证实了所有这些代谢组学的变化,所有核心基因在所涉及的7个通路中均显示logFC值均下调(图7E)。我们还注意到硫醇、糖水平和脂肪酸的一些变化(图S5),表明aldh3a1除了具有葡萄糖调节外,还具有代谢组学功能。
然后,在48 hpf时,测定aldh3a1−/−幼鱼的葡萄糖水平增加约40%,作为葡萄糖稳态受损的直接指标;pdx1沉默后,两种基因型的葡萄糖水平均升高,aldh3a1−/−的葡萄糖水平比aldh3a1+/+幼鱼增加约30%,表明效应强度增强(图7F)。最后,我们分析了糖尿病条件下aldh3a1的表达情况。通过RT-qPCR方法,我们发现在pdx1表达沉默后,48 hpf野生型幼鱼ALDH基因的aldh3a1 mRNA增加了3倍(图S6)。这一结果进一步表明,Aldh3a1是糖尿病患者葡萄糖稳态的重要调节因子。

图7 敲除aldh3a1的斑马鱼幼鱼表现出葡萄糖稳态受损,并可通过内源性pdx1表达沉默而进一步加重。(A)RNA-Seq GSEA分析显示,在48 hpf时,柠檬循环和糖酵解/糖异生表达下调,(B) 丙酮酸中间产物在96 hpf时呈下降趋势。(C) 在96 hpf时,aldh3a1-/-幼鱼的氨基酸谱显示出几种还原的糖原氨基酸,包括Asn、Gln和Met。(D) 96hpf时,aldh3a1-/-的幼鱼中ADP和ATP水平显著下降,pdx1沉默时,ATP和ADP水平显著最低;(E) 通过RNA-Seq GO通路富集分析进一步证实了这些代谢组学变化,所有核心基因在相关的7个通路中logFC值均下调。(F) 在48 hpf时,aldh3a1-/-幼鱼的葡萄糖水平升高,而pdx1沉默增强了受损的葡萄糖稳态。每个吗啡啉6 ng分别注入斑马鱼胚胎的单细胞阶段。统计分析采用配对样本t检验或单因素方差分析,然后采用Sidak多重比较检验,*p < 0.05,**p < 0.01,***p < 0.001。
4-HNE的升高导致Aldh3a1缺失后葡萄糖稳态失衡
为了检验Aldh3a1是否可以弥补Glo1的损失的假设,作为MG解毒的替代酶,同时也为了确定导致原发性胰腺和葡萄糖稳态损害的相关因素,我们测量了相应的酶活性和RCS的浓度。出乎意料的是,在96 hpf时,aldh3a1突变体的ALDH和Glo1都没有改变解毒MG的能力(图8A)。此外,野生型和aldh3a1突变体之间的MG水平没有改变,这表明MG对aldh3a1敲除导致的血管表型不是必需的(图8A)。此外,该基因型上的乙二醛和3-脱氧葡萄糖酮(3-DG)均未发生改变(图S7)。
然后,我们用4-HNE作为底物和aldh3a1突变体的4-HNE浓度来测量ALDH活性。在96 hpf时,Aldh3a1的缺失导致斑马鱼幼鱼体内4-HNE依赖的ALDH活性降低了约30%,内部4-HNE浓度增加了70%(图8B)。此外,4-HNE主要与半胱氨酸促进1,4-迈克尔添加加合物的形成,在96 hpf时,aldh3a1−/−幼鱼的游离半胱氨酸减少了约20%(图8C)。这表明超过生理数量的半胱氨酸与超过4-HNE结合,导致aldh3a1突变体后游离半胱氨酸水平下降。为了评估4-HNE水平升高是否导致aldh3a1−/−幼鱼的表型,进行了一系列4-HNE孵育试验,选择10 μM进行实验,因为它们有效,斑马鱼幼鱼孵育后表现出正常的大体形态(表S1)。首先,检测ins、insb和pdx1的表达情况。经过4-HNE处理后,Ins和pdx1显著降低(图8D),这与aldh3a1的瞬时敲除和永久敲除相一致。此外,与aldh3a1突变体相似,在96 hpf的野生型幼鱼中检测到一些减少的糖原氨基酸,包括Asn和Met(图8E)。然后,经过4-HNE处理后,在120 hpf时,野生型幼鱼的葡萄糖水平升高了2.5倍(图8F)。最后,与Aldh3a1敲除相比,10 μM 4-HNE的孵育显示出相似的躯干血管形态(图S8)。

图8 4-HNE解毒缺陷和4-HNE的升高导致Aldh3a1缺失后葡萄糖稳态失衡。(A)aldh3a1-/-斑马鱼幼鱼的ALDH活性无变化,以MG为底物时Glo1活性无变化,在96 hpf时MG量无变化。(B–C) 当aldh3a1-/-以4-HNE为底物时,斑马鱼幼鱼的ALDH活性降低,在96 hpf时4-HNE量增加,游离半胱氨酸减少,但pdx1突变体的ALDH活性和4-HNE量没有显著变化。(D–F).10 μM 4-HNE处理野生型斑马鱼幼鱼引起:(D) 在48 hpf时,ins和pdx1 mRNA的表达降低。用RT-qPCR分析mRNA的表达情况,并归一化至b2m;(E) 在96hpf时,糖原性氨基酸Asn和Met减少;(F) 在120 hpf时葡萄糖升高。(G) 在96hpf时,pdx1沉默的斑马鱼幼鱼的4-HNE和ALDH依赖的4-HNE解毒能力没有改变。(H) 简明的机制流程图显示了Aldh3a1缺失后4-HNE解毒缺陷的后果。n=3~7组,每组30~50只幼鱼 。统计分析采用配对样本t检验。*p < 0.05,**p < 0.01,***p < 0.001。
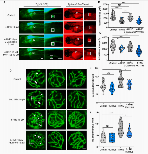
外源性4-HNE破坏胰腺,通过高血糖诱导透明样血管改变,并可通过RCS清除剂治疗来挽救
由于pdx1沉默导致了斑马鱼幼鱼的高血糖(图7F),并且在4-HNE处理后检测到pdx1的表达量降低(图8D),我们检测到pdx1突变体中4-HNE浓度和ALDH依赖的4-HNE解毒能力。然而,它们都没有明显的变化(图8G),表明高血糖在这种情况下不能调节4-HNE的量,提示4-HNE作为上游化合物,抑制pdx1的表达,破坏胰腺,增加葡萄糖。为了进一步证明4-HNE与胰腺破坏、高血糖和血管改变之间的因果关系,并排除4-HNE的非特异性副作用,我们观察了4-HNE孵化期胰腺形态和透明质血管,并通过RCS清扫剂和抗高血糖干预检查是否存在拯救作用。选择l -肌肽作为RCS的抗氧化剂和清除剂,保护组织免受4-HNE引起的氧化损伤。此外,我们选择了PK11195作为抗高血糖药物,它对高血糖斑马鱼幼鱼的血糖水平有较强的降低作用。4-HNE处理后的斑马鱼幼鱼显示出早期原发性胰腺的尺寸降低(图9A-C),这与aldh3a1沉默后的变化一致。1 mM -肌肽处理对Tg(hb9:GFP)和Tg(ins:nfsB-mCherry)幼鱼在10 μM 4-HNE孵育后造成的胰腺破坏均有恢复趋势(图S9和S10);5 mM和10 mM L -肌肽能明显恢复胰腺形态(图9 A-C,图S9和S10)。然而,PK11195对4-HNE诱导的胰腺功能障碍无拯救作用(图9A-C)。
伴随着外部4- HNE干预引起的高血糖(图8F),我们还观察到与aldh3a1−/−斑马鱼幼鱼在120 hpf时相似但严重的视网膜玻璃样血管表型,分支直径增加,血管互联形成显著增加,通过更多的芽(图9D-F)进行量化。10 μM PK11195处理显著恢复了芽的血管生成方面,并在10 μM 4-HNE孵育下增加了视网膜透明体网络的分支直径(图9D-F)。因此,我们确定了血管生成的视网膜透明样网络很可能是由4- HNE孵育后的高血糖引起的。此外,我们还阐明了Aldh3a1敲除后4-HNE的解毒功能受损,而4-HNE浓度的增加是胰腺破坏的触发器,最终导致高血糖和血管生成血管改变(图8G)。

图9 外源性4-HNE破坏胰腺,诱导透明样血管改变,并可分别通过L-肌肽和PK11195治疗得到挽救。(A)10 μM 4-HNE处理诱导Tg(hb9:GFP)原发胰腺尺寸降低,Tg(ins:nfsB-mCherry)斑马鱼幼鱼β细胞质量趋势降低,5 mM肌肽挽救,而10 μM PK11195干预。灰色框表示β细胞质量面积;白色白度条= 100 μm,灰度条= 50 μm。(B–C) 图中早期胰腺(B)和β细胞质量(C)的面积大小,每组=17-26。(D) 4-HNE孵育导致Tg(fli1:EGFP)斑马鱼幼鱼在120hpf)的透明样血管系统中IOC分支直径(白色箭头)和芽(白色三角洲)增加,通过10 μM PK11195干预挽救。白色比例条= 20 μm。(E–F) 图中IOC分支直径和芽的定量,每组n=10-20。统计分析采用单因素方差分析,然后采用Sidak多重比较检验,**<0.05,**p < 0.01,***p < 0.001,****p < 0.0001。
糖尿病患者血清4-HNE水平升高
为了评估4-HNE水平是否也与人类糖尿病的发生有关,我们对患者的血清进行了4-HNE的测量。本研究纳入海德堡大学医院20例患者,根据病史分为对照组(n=9)和2型糖尿病(T2DM,n=11)。各组患者的年龄、性别、BMI、LDL、TG等生化结果等特征相匹配(表S2)。我们发现T2DM患者的血清4-HNE水平显著高于对照组(Fig. 10A)。为进一步研究4- HNE与糖尿病发生发展的关系,我们以糖化血红蛋白和空腹血糖作为简单线性回归分析的参考参数。4-HNE的积累与糖化血红蛋白(图10B)和空腹血糖水平(图10C)均显著正相关,提示4-HNE在糖尿病进展中起着至关重要的作用。再加上发现4-HNE阻断斑马鱼的胰腺并导致葡萄糖稳态失衡,我们的临床证据进一步支持了4-HNE在糖尿病中的基本功能(图10D)。

图10 T2DM患者血清4-HNE水平升高。(A)T2DM患者血清4-HNE水平明显高于对照组,采用非配对t检验,*p = 0.032。(B–C) 简单线性分析显示,4-HNE与HbA1c (B)和空腹血糖(C).呈显著正相关。x轴表示血清4-HNE水平,y轴表示患者住院期间由海德堡大学测量的HbA1c(B)和空腹血糖(C)。11例T2MD患者和9例对照组被纳入分析。(D) T2MD患者血清4-HNE水平升高。
讨论
在本研究中,我们首次建立了Aldh3a1敲除斑马鱼模型,并证明了4-HNE浓度升高对斑马鱼葡萄糖稳态和视网膜血管系统的影响,以及4-HNE与人类糖尿病的相互作用。Aldh3a1缺失导致的内源性4-HNE浓度升高,原发胰腺破坏导致葡萄糖稳态受损,导致中度视网膜血管舒张表型,实验性糖尿病条件通过加重葡萄糖稳态损害增强视网膜血管改变。我们的临床证据进一步证实了这些研究结果,显示血清4-HNE升高与糖尿病的进展呈正相关。
糖尿病是一组以长期高血糖水平为特征的代谢紊乱症。随着全球发病率的增加,找出导致糖尿病高血糖的主要触发因素变得越来越重要。与1型糖尿病(T1DM)不同,β细胞的自身免疫破坏清楚地描述了其机制,绝对胰岛素缺乏使得生存需要外源性胰岛素治疗。2型糖尿病始于外周组织的胰岛素抵抗(IR),与细胞质量减少和细胞胰岛素分泌能力受损有关。在IR的背后,一些危险因素可能通过细胞质量的减少,从细胞凋亡,到去分化,并比2型糖尿病发病早10年。然而,这些高危因素是如何详细参与其中的,它们是如何共同作用的,以及是否存在促进2型糖尿病胰岛素抵抗的“核心因素”,仍需进一步探索。了解“因素”对葡萄糖发挥生物学作用的机制,可能有助于预防糖尿病,并确定有效的治疗策略。
据我们所知,目前还没有研究报道ALDH3A1是否能调节葡萄糖代谢。我们的斑马鱼研究强烈表明,在Aldh3a1缺失后,内部4-HNE水平升高会导致高血糖,提供了一种与糖尿病相关的新酶。当机体遭受高血糖时,4-HNE通常被认为是一种“护卫”。因为高血糖从膜磷脂中释放出非酶促过氧化的多不饱和脂肪酸(PUFA),而PUFA的过氧化反应产生生物活性醛,其中4-HNE最为突出。在斑马鱼中,我们发现,由于Aldh3a1酶系统的缺失,超过4-HNE会抑制胰腺发育转录因子Pdx1的表达,破坏胰腺原发结构,最终导致葡萄糖稳态受损。这就导致了一个假设,4-HNE只是一个标记还是高血糖的真正制造者?为了回答这个问题,我们使用一种已知的降糖药PK11195来评估降低血糖水平是否可以阻断4-HNE的主要作用。4-HNE引起的视网膜血管生成血管改变可通过抗高血糖治疗来挽救;强调4-HNE升高是调节高血糖水平的上游代谢物。这项研究并不是糖尿病的标志物,而是确定了4-HNE,至少在斑马鱼中,是一种诱导高血糖的代谢因子。与斑马鱼的高血糖诱导剂相一致,4-HNE水平的升高可能是糖尿病和糖尿病并发症患者的一个临床特征。Lucia La Sala等人发现,T2DM患者的4-HNE水平明显高于正常糖耐量患者。Morana Jaganjac等人观察到,2型糖尿病的进展与脂肪细胞中4-HNE水平的升高相关。然而,4-HNE在2型糖尿病发病中的关键作用还需要进一步的研究。结果表明,4-HNE浓度升高可诱导大鼠-细胞凋亡和胰岛素分泌受损,这可能是4-HNE与IR后的T2DM相关的可能机制。更重要的是,4-HNE作为脂质过氧化的主要最终产物,被认为是氧化应激的生物活性标记物,并作为“活性氧(ROS)的第二信使”参与多种应激相关疾病的氧化还原信号转导。人体中4-HNE的积累表明脂质过氧化和氧化应激的存在,这两者在一定意义上对T2DM的发生和发展起着基础作用。
此外,在临床背景下,2型糖尿病的进展与4-HNE过量之间的相关性程度尚不清楚。我们的临床发现显示,血清4-HNE水平与糖化血红蛋白和空腹血糖相关,并提供了一些有意义的意义。首先,它表明人类在葡萄糖稳态方面与斑马鱼具有相似的4-HNE解毒机制。利用Aldh3a1敲除斑马鱼是研究血糖积累对糖尿病器官损伤的合适疾病模型。此外,我们的研究结果建议新的临床指标对糖尿病评估:与以前的高危因素相比,筛查患者血清4-HNE升高,改变ALDH活动或ALDH3A1突变,和动态监测变化,可能是有趣的寻找糖尿病前期的人状态,以及预防糖尿病甚至并发症的发展。最后,这项工作为糖尿病的治疗提供了一个新的策略。传统的治疗依赖于降糖药和胰岛素增敏剂,大多数糖尿病患者需要终生服用药物,以达到适当的血糖控制。使用ALDH活性增敏剂、肌肽等4-HNE清清剂治疗糖尿病是否有效,甚至通过消除4-HNE毒性作用恢复胰腺功能,值得进一步研究。
值得注意的是,即使没有任何高危因素,一些人也可能更容易由于多种遗传易感性而患上糖尿病。虽然已经鉴定出超过36个糖尿病相关基因,但只有大约10%的2型糖尿病遗传力可以很好地解释。据我们所知,没有ALDH3A1突变的糖尿病报告。然而,本研究提供了关于功能失调的Aldh3a1如何损害葡萄糖稳态的全面转录组学和代谢组学筛选。在“易感人群”中研究ALDH3A1突变对糖尿病基因组研究具有重要意义。
总之,本研究为4-HNE浓度升高通过斑马鱼aldh3a1突变体胰腺功能障碍参与高血糖和糖尿病视网膜病变的发生及其在糖尿病患者中的相关性提供了专利证据,为今后糖尿病的早期诊断筛查、病理生理和治疗研究提供了新的方向。
材料和方法
所有患者均在海德堡大学医院的糖尿病研究部门招募,并给予书面知情同意。招募和检测是海德堡糖尿病和并发症研究(HEIST-DiC)的一部分,该研究已获当地伦理委员会批准(伦理编号S-383/2016,ClinicalTrials.gov标识符NCT03022721)。
所有关于动物的实验程序均由当地政府当局、卡尔斯鲁厄医学注册中心和曼海姆医学院批准(许可证编号:G-98/15、G-160/14和I-19/02),并按照批准的指南进行。
斑马鱼饲养和斑马鱼品系
斑马鱼品系Tg(fli1:EGFP)、Tg(hb9:GFP)(也称为Tg(mnx1:GFP)[56]和Tg(ins:nfsB-mCherry)在标准饲养环境下进行饲养和分期。将胚胎/幼鱼保存于28.5◦C的E3培养基中,含/不含PTU(2.5ml,25ml),以抑制色素沉着。成年斑马鱼在光照13h/11h黑暗周期下饲养,早上喂活虾,下午喂鱼片食物。
Morpholinos
吗啉包括SB-pdx1-Mo、SB-aldh3a1-Mo#1、SB-aldh3a1- Mo#2和Control-Mo(GENE工具,LLC)。所有吗啉在0.1 M氯化钾中稀释至6 μg/μl。如前所述,将一纳升的吗啉注射到胚胎单细胞阶段的卵黄囊中。
突变体生成
为了通过CRISPR/Cas9技术生成突变体,使用ZiFiT靶标4.2设计了一个针对aldh3a1外显子2的引导RNA(gRNA),并克隆到t7驱动的启动子表达载体(pT7- gRNA;Ad基因)(Aldh3a1-CRISPR-for&rev,表S4)。利用pT3TSnCas9n载体(Addgene)进行体外转录,获得Cas9 mRNA。注射用mRNA的合成是通过使用mMESSAGE mMACHINE T3转录试剂盒和gRNA的MEGA短脚T7试剂盒,同时遵循制造商的协议(Invitrogen)。在单细胞阶段注射1纳升0.1 M含有gRNA(200 pg/nL)和Cas9 mRNA(200 pg/nL)的0.1 M KCl溶液。对F0鱼进行了种系传播和选择性繁殖分析。通过PCR产物的Sanger测序(Aldh3a1-Genotyping#1.1&1.2)或凝胶电泳(Aldh3a1-Genotyping#1.3&1.4)进行基因分型(表S4)。突变通过色谱图的评估和使用Yost工具进行分析。
幼鱼胰腺和血管改变的显微镜观察和分析
为了对胰腺结构进行体内分析,Tg(hb9:GFP)和Tg(ins:nfsB-mCherry)幼鱼在72 hpf时用0.0003%三卡因麻醉。图像是用倒置显微镜(徕卡DMI 6000 B)和相机(徕卡DFC420C)和徕卡LAS应用套件3.8和4.13拍摄的。原发性胰腺和β细胞质量尺寸分别在20x和8x处成像。使用ImageJ进行定量。
为了对斑马鱼躯干血管系统进行体内成像,Tg(fli1:EGFP)幼鱼在96 hpf时用0.0003%三卡因麻醉,侧卧。图像采用DM6000 B显微镜拍摄,徕卡TCS SP5 DS扫描仪,600 Hz,1024×512像素,1 μm厚的z堆栈。为了定量改变的干血管,我们跳过了每个斑马鱼幼鱼的前5个ISVs,并计算了接下来的17对变化。新血管的发展被称为“超分支”,节间血管的改变或错过与其他血管的连接(认为异常和计数1点)或显示轻微畸形(薄、厚或方向错误的;考虑部分异常,计数0.5点)被归为“异常ISVs”并计数。
为了进行斑马鱼视网膜透明样血管系统的体内成像,Tg(fli1:EGFP)幼鱼在120 hpf下用0.0003%三卡因麻醉,然后在4◦C下用4% PFA/PBS固定过夜。固定的幼鱼在双蒸馏水(ddH2O)中洗涤3次20 min,在07◦C的0.5%胰蛋白酶/EDTA溶液(25200-056,Gibco)中孵育90 min,用0.1 M TRIS (Nr。用1M盐酸溶液调整至pH值7.8。幼鱼透明样血管在立体镜下解剖,并根据Jung的方案在PBS中显示以进行可视化。共聚焦图像的表型评估获得使用共聚焦显微镜(DM6000 B)和扫描仪(徕卡TCS SP5 DS),使用20×0.7物镜,1024×256像素,0.5 μm z步。用Image J在两个不同位置测量IOC分支直径,用新血管生成计数新血管,并在每个样本的透明体圆周长内称为“芽”。
斑马鱼胚胎/幼鱼的药物治疗
受精的斑马鱼胚胎转移到6孔板中,每孔约30个胚胎加入5毫升蛋水。在24 hpf时,用锋利的镊子去除斑马鱼胚胎的绒毛膜,并在蛋水中加入0,003%的PTU。对于4-HNE干预和挽救实验,10 μM 4-HNE(393,204;西格玛-奥尔德里奇),10 μM PK11195(C0424;西格玛-奥尔德里奇),1 mM,5 mM或10 mM的L-肌肽(C9625;西格玛-奥尔德里奇)治疗从3 hpf开始,并持续到结束。对于ALDH抑制,0.25 μM或1 μM高糖醇(G8761-100MG;西格玛-奥尔德里奇)和DEAB(D86256-100G;西格玛-奥尔德里奇)处理在3 hpf开始,并持续到结束;每天更换培养基。
斑马鱼幼鱼全身葡萄糖的测定
采集不同发育时间点的斑马鱼幼鱼并快速冷冻。每组约20-25只幼鱼在超声匀浆器的葡萄糖检测缓冲液中均质,强度90%,15s 2次。葡萄糖含量根据制造商的说明(葡萄糖测定试剂盒,CBA086,Sigma-Aldrich)进行测定。
斑马鱼幼鱼和患者的4-HNE测定
收集96 hpf中的斑马鱼幼鱼并迅速冷冻。每组约40-50只幼鱼用超声超声器,强度90%,15s 2次。用试剂盒中的样品稀释缓冲液稀释1:20后,对患者血清进行检测。
4-HNE的数量根据制造商的说明(4-羟基烯ELISA Kit,E4645,生物视觉)确定。
酶活性测定
在96 hpf时,每次测量约有50只斑马鱼幼鱼用0.003%三卡因麻醉并迅速冷冻。ALDH活性在25◦C下75mM Tris-HCl(pH 9.5)中测定,含有10mM DL-2-amino-1propanal、0.5mM NADP和2 mM MG/4 4-HNE/5 mM乙醛,通过测定340 nm下NADP的形成速率。用分光光度法测定glo1活性,监测S-D-乳酰谷胱甘肽形成通过在235 nm处的吸光度变化。
MG、3-DG和乙二醛的测量
在96 hpf时,每次测量约有50只斑马鱼幼鱼用0.003%三卡因麻醉并迅速冷冻。MG、3-DG和乙二醛的测定方法如前所述。
代谢组学分析
检测是与海德堡生物研究中心的代谢组学核心技术平台合作完成的。在96 hpf时,每次测量约有50只斑马鱼幼鱼用0.003%三卡因麻醉并迅速冷冻。腺苷化合物、硫醇、游离氨基酸、脂肪酸和初级代谢物的测定如前所述。
逆转录定量聚合酶链反应分析(RT-qPCR)
使用RNeasy Mini Kit按照制造商的协议(Qiagen)从TG(fli1:EGFP)斑马鱼幼鱼/成鱼器官中分离总RNA。根据制造商的协议(Thermo科学公司),使用Maxima第一链cDNA合成试剂盒从1 μg RNA中进行第一链cDNA生成。斑马鱼的引物设计采用NCBI或罗氏通用探针文库分析设计中心进行设计,引物列于表S5。所有样品均使用Power SYBR™GoreerPCR主混合试剂盒在96孔反应板上使用。qPCR反应采用QuantStudio 3实时荧光定量PCR系统进行。
RNA序列分析
在48 hpf时,从aldh3a1+/+和aldh3a1−/−的幼鱼中分离到RNA。文库的构建和测序使用BGISEQ-500(北京基因组研究所,www.bgi.com,BGI)进行测序。基因表达分析由医学研究中心(ZMF)的微阵列分析核心实验室进行。简而言之,主要程序是用R和生物导体使用NGS分析包系统pipeR。使用FastQC(巴布拉哈姆生物信息学)对原始测序reads进行质量控制。使用trim_galore(版本0.6.4)删除了低质量的reads。将得到的reads与UCSC中的斑马鱼基因组版本danRer11进行比对,并使用卡利斯托版本0.46.1进行计数。使用limma包中的voom函数将计数数据转换为log2-每百万计数(logCPM)。差异表达分析采用limma软件包进行,以α = 0.05的R.A假阳性率和FDR校正为显著性水平。
蛋白质序列比对
来自斑马鱼(X1WBM4_DANRE)、人类(AL3A1_HUMAN)和小鼠(AL3A1_MOUSE)的Aldh3a1蛋白的氨基酸序列来自UniProt数据库(http://www.unip rot.org/)。为了进行比较,我们选择了这些基因,并使用uniprot-自己的比对工具(http://www.uniprot.org/align/)进行比对。
软件
对于斑马鱼aldh3a1外显子/内含子区域,氨基酸和其他示意图生成,网站Ensembl(https://www.ens embl.org/),Biorender(https://biorender.com/),Smart (http://smart. servier.com/)和Biorender(https://www.benchling.com/)被使用。采用Leica LAS V3.8和V4.13软件,定量分析主干血管系统、原发性胰腺和β细胞块面积尺寸。使用徕卡的LAS AF Lite软件进行截屏,Gimp进行图像切割,ImageJ进行视网膜血管分析。采用“GCMS解决方案”软件对GC/MS分析进行数据处理。
统计
实验结果用均值和标准差(均值± SD)表示。不同组间的统计学意义采用Student’s-t检验或单因素方差分析(然后是事后Bonferroni,Sidak的多重比较)。临床结果采用正态性检验后的连续变量比较采用简单t检验,分类变量比较采用χ2检验。采用简单线性分析方法计算糖化血红蛋白、空腹血糖与4-HNE之间的相关性。采用GraphPad Prism 8.3.0进行分析,p值为0.05视为显著性:**<0.05,***<0.01,***p < 0.001,****p < 0.0001。
基金:该研究得到了德国基金会(CRC 1118和IRTG 1874/2)的资助。作者感谢国家留学基金委(CSC 201706280041)的支持。作者感谢伊丽莎白·洛德博士的技术援助,霍恩博士的斑马鱼维护,格诺特·波舍特博士和埃琳娜·海登赖希博士的代谢组实验援助,伊丽莎白·克里曼克教授的患者血液采集帮助。凯伦·比贝克博士协助RT-qPCR,卡罗莱纳·德拉·托雷博士协助RNA质量控制。作者感谢卓越集群“细胞网络”(海德堡大学)的代谢组学核心技术平台和德国基金会(ZUK 40/2010-3009262)对基于UPLC的代谢物定量的支持。作者感谢曼海姆核心设施活细胞成像中心(DFG INST 91027/10-1FUGG)和斑马鱼核心设施曼海姆的支持。
原文网址:https://www.sciencedirect.com/science/article/pii/S2213231720309289
注:因文章篇幅有限,所有相关引用文献,以及补充图、表可以点击至原文查阅。