摘要
背景:冠状动脉阻塞后的缺血性心脏病导致心脏组织死亡和纤维化疤痕的形成。与成年哺乳动物相比,斑马鱼的心脏在损伤后可以再生,这使得研究潜在机制成为可能。成年斑马鱼心脏损伤后最早的反应之一是冠状动脉血管重建术。这一过程中的缺陷导致心肌细胞再生受损和瘢痕形成。因此,识别和研究促进冠状动脉血运重建的因素具有很大的治疗潜力。
方法:我们使用整体成像、免疫组织化学和组织学来评估斑马鱼心脏再生的各个方面。深入的转录组学分析使我们能够确定Vegfc(血管内皮生长因子C)信号的靶标和潜在效应物。我们使用新生成的功能丧失和功能获得遗传工具来研究Emilin2a(弹性蛋白微纤维界面2a)和Cxcl8a(趋化因子(C-X-C)基序配体8a)- cxcr1(趋化因子(C-X-C)基序受体1)信号在心脏再生中的作用。
结果:我们首先表明,再生的冠状动脉内皮细胞在成年斑马鱼心脏损伤时上调vegfc,并且vegfc信号是其再生过程中增殖所必需的。值得注意的是,阻断Vegfc信号还能显著减少心肌细胞的去分化和增殖。通过转录组学分析,我们确定了emilin2a是Vegfc信号的靶点,并发现操纵emilin2a的表达可以调节冠状动脉血运重建和心肌细胞增殖。机制上,Emilin2a在心外膜源性细胞中诱导趋化因子基因cxcl8a的表达,而cxcl8a受体基因cxcr1在冠状动脉内皮细胞中表达。我们进一步表明,在心脏再生过程中,Cxcl8a-Cxcr1信号传导也是冠状动脉内皮细胞增殖所必需的。
结论:这些数据表明,心脏损伤后,冠状动脉内皮细胞上调vegfc,促进冠状动脉网络重建和心脏再生。在机制上,Vegfc信号上调心外膜emilin2a和cxcl8a的表达,促进心脏再生。这些研究有助于理解斑马鱼冠状动脉血运重建的机制,对促进受伤人类心脏的血运重建和再生具有潜在的治疗意义。
关键词:冠状血管、内皮细胞、心肌梗死、再生、斑马鱼。
前言
缺血性心脏病是由冠状动脉狭窄引起的流向心脏的血液减少引起的。冠状动脉阻塞导致心肌梗死(MI),导致下游组织死亡。这些事件导致心脏纤维化和重塑,因此,鉴于成年哺乳动物心脏无法再生,这给医学带来了重大挑战。在人类心肌梗死后,新的毛细血管通过血管生成从原有的毛细血管中生长出来,以帮助受伤组织重新充氧。此外,在动脉生成过程中,心外膜侧支通过预成型侧支的扩大和增宽而发育,以帮助缺血区域。与侧支形成程度较小的患者相比,侧支形成程度较大的患者在心肌梗死后表现出更好的预后。这些观察结果促使研究人员开发血管生成和动脉生成疗法来治疗心肌梗死,然而,临床试验证明是无效的。因此,了解在再生环境中调节冠状动脉网络重建的机制可能最终导致有益的临床结果。在过去的二十年里,斑马鱼被广泛用作研究心脏再生的模式生物,因为它的心脏具有非凡的再生能力。最近的研究表明,受损组织的冠状动脉血运重建对于完整的再生反应至关重要。在斑马鱼心脏损伤后,冠状动脉内皮细胞(cECs)迅速进入细胞周期并重建损伤组织。再生的冠状动脉从先前存在的血管表面和心室内发芽,形成一个支架,供心肌细胞重新填充受伤的组织。阻断这一过程会减少心肌细胞的增殖和受伤组织的再生,以及增加疤痕。考虑到冠状动脉血运重建的重要性,确定有助于这一过程的分子具有巨大的治疗潜力。
最近的研究强调了血管分泌因子在组织稳态和修复中的重要性。血管分泌分子由内皮细胞分泌,可对邻近组织产生各种影响。在众多血管分泌分子中,Vegfc(血管内皮生长因子C)在心室冷冻损伤和切除后其基因表达水平均显著上调,并且在成年小鼠心脏心肌梗死后,腹腔注射VEGFC可以改善心输出量和表现。Vegfc调节小鼠和斑马鱼发育过程中以及成年斑马鱼心脏中的淋巴管生成。VEGFC还调节不同发育环境下的血管新生。例如,添加VEGFC可以刺激鸡胚胎和小鼠角膜的血管新生发芽。在斑马鱼中,使用morpholinos抑制vegfc可减少节间血管发芽。相反,在斑马鱼胚胎中,过表达一种构成活性形式的人类VEGFC导致节段间血管过度增生,进一步强调了vegfc在调节血管新生中的作用。最近的研究也表明VEGFC在调节冠状动脉发展中起重要作用。Vegfc突变小鼠的心室显示心外膜下冠状动脉的覆盖范围和分支显著减少。此外,冠状动脉疾病患者的队列研究进一步表明,高水平循环VEGFC的患者预后更好。此外,心肌内给药VEGFC促进了猪心肌梗死后侧支动脉的形成。然而,VEGFC信号诱导心脏损伤后冠状动脉血运重建或侧支形成的机制尚不清楚。
本研究表明,成年斑马鱼心脏损伤后,Vegfc信号通过正向调节emilin2a(一种编码细胞外基质(ECM)成分的基因)的表达,促进cEC和心肌细胞增殖。使用组织特异性功能增益工具,我们发现Emilin2a也是一种诱导cEC增殖和疤痕消退的促再生因子。在机制上,Emilin2a诱导心外膜源性细胞(EPDCs)中趋化因子基因cxcl8a的表达,而其受体cxcr1在再生的cECs中表达。我们的研究结果进一步表明,Cxcl8a-Cxcr1信号同样是冠状动脉血运重建和疤痕消退所必需的。总的来说,这些结果强调了血管分泌分子Vegfc在调节基质相关因子中的作用,从而为成年斑马鱼的心脏再生创造更宽松的环境。
材料和方法
斑马鱼的处理符合机构(MPG)和国家动物福利立法,并根据标准规程进行维护(https://zfin.org)。涉及动物的程序按照达姆施塔特地区委员会兽医部门的规定进行并经其批准。本研究大部分使用长度为27-28毫米的3个月大的雄性和雌性斑马鱼。除图S2E-F外,在所有情况下都使用了野生型(WT)。我们使用了先前发表的细胞系Tg(hsp701:slft4)bns82、Tg(hsp701:vegfaa121-F17A)bns100(以下简称Tg(hsp701:dn-vegfaa))、Tg(-0.8flt1:RFP)hu5333、Tg(my17:DsRed)s879、TgBAC(tcf21:NTR-mCherry) pd10879(以下简称Tg(tcf21:mCherry))、TgBAC(tcf21:CreERT2)pd42、Tg(-5.2lyve1b:DsRed)nz101、Tg(flt1:Mmu.Fos-GFP)wz2、vegfchu5055、vegfdbns257和cxcr1sa14414。如前所述进行冷冻损伤。通过将斑马鱼置于预热系统水(39⁰C)中每12小时进行1小时的热休克处理,诱导hsp70l驱动转基因的表达。Tg (hsp70l: sflt4);TgBAC(tcf21:CreERT2)、Tg(hsp701:loxP-CFP-loxPemilin2a-p2A-mCherry);在冷冻损伤前连续3天,在成年斑马鱼中腹腔注射10µl 1.25 mM 4-羟他莫昔芬(Sigma (Cat#H7904))或载体(乙醇),然后在39⁰C下每天热休克1小时,每12小时。Tg(-0.8flt1:RFP)斑马鱼用SB225002 (Sigma (Cat#182498-32-4))或DMSO注射20µl 0.01 mM DMSO (Sigma (Cat#D4540))或20µl 0.01 mM SB225002(溶解在DMSO中,用水稀释)。在心内注射Qdots 705 (Qtracker Q21061MP, Thermo Fisher Scientific)时,先用0.02%的三卡因麻醉斑马鱼。切开一个小切口露出心室,用微注射器将5µl Qdots 705注射到心脏组织中。斑马鱼被留在水中恢复。然后在注射后90分钟内解剖心脏。
突变和转基因系的构建
为建立Tg(hsp701:emilin2a, cryaa:CFP)bns504系,在单细胞期向WT斑马鱼胚胎注射25 pg/nl的hsp701:emilin2a, cryaa:cerulean质粒DNA和I-Sce酶(NEB (Cat# R0694S))。将注射后的胚胎培养至成年,通过检测CFP在幼鱼眼中的表达来筛选奠基者。为了建立Tg(hsp701:loxP-CFP-loxP-emilin2a-p2A-mCherry)bns510系(以下简称Tg(hsp701:LCLemilin2a-p2A-mCherry)),在单细胞期向WT斑马鱼胚胎注射30 pg/nl的hsp701:loxP-CFP-loxP-emilin2a-p2A-mCherry质粒DNA和50 ng/µl的Tol2转座酶mRNA。培养注射胚胎,进行2次39℃高温冲击,每次1小时,通过异种杂交筛选胚胎中CFP的表达。如前所述,使用CRISPR-Cas9技术使用两个gRNAs分别靶向外显子1和9,序列为AGCAGTGCGGACCAAGGCCA和TACCCGTCAAGTCTGTTCCA,生成emilin2abns556全位点缺失等位基因。使用该方法,删除了31.1 kb的基因组区域,并使用DyNAmo Flash SYBR Green qPCR主混合物(Thermo Fisher Scientific (Cat# F415S))和以下程序进行PCR鉴定突变体:在50°C孵育2分钟,在95°C预扩增10分钟,然后在95°C和60°C分别进行40次扩增10秒和30秒。引物序列列于表S2。使用序列为CCTTGATGACAACTGGAC的gRNA生成了cxcl8avu660等位基因,该基因在第3外显子上缺失了28个碱基对,插入了12个碱基。合成gRNA时,将2.5 μL含BSA的2x NEB缓冲液2与1μL 10µM的通用寡核苷酸ttttgcaccgactcggtgccacttttcaagttgataacactccttttcaagttgattctctaaaa和1 μL 10µM的位点特异性寡核苷酸taatacactcactataggccttgatgacaactggacgttttagagctagaaatagcaag混合。寡核苷酸使用以下程序退火:98⁰C 1分钟,冷却到37⁰C,斜坡速度为- 0.1⁰C/s。500 μM的dNTP和T4 DNA聚合酶(NEB (Cat# M0203S))加入到退火混合物中,在12⁰C下孵育20分钟。在75℃下孵育20分钟,使T4 DNA聚合酶失活。使用MEGA短脚本T7试剂盒(Invitrogen (Cat# AM1354))按照制造商的方案合成gRNA。使用PrimeStar (Takara (Cat# R045))进行PCR鉴定突变体,程序如下:95°C预扩增2分钟,然后在95°C、60°C和72°C分别进行40次扩增,扩增时间为10秒、60°C和72°C(引物序列列于表S2),然后对ms11酶扩增子进行限制性酶解(NEB (Cat# R0571S))。
组织学分析、成像和定量
解剖斑马鱼心脏,在4%多聚甲醛室温下固定1小时。将心脏包埋在OCT (Tissue-Tek)中,切成8µm的切片。对于每个生物重复,使用3个非浅表非连续正中矢状面切片进行成像和定量。如前所述进行免疫染色。使用的一抗:抗me2 (Santa Cruz Biotechnology, Cat#sc-313, AB_631920), 1:20),抗n2.261 (DSHB, RRID: AB_531790, 1:20),抗gfp (Aves Labs (Cat#GFP-1010, AB_2307313), 1:50),抗rfp (Rockland (Cat# 600-401-379,AB_2209751), 1:20),抗pcna (Santa Cruz Biotechnology, Cat#sc-56, AB_628110, 1:500)和抗fli1a (Abcam (Cat#ab133485, AB_2722650), 1:100)。使用的二抗:Alexa Fluor 488山羊抗鸡IgG (H+L) (Thermo Fisher Scientific(Cat# A-11039, AB_142924), 1:500), Alexa Fluor 488山羊抗小鼠IgG (H+L) (Thermo Fisher Scientific(Cat#A-11029, AB_138404), 1:500), Alexa Fluor 568山羊抗小鼠IgG (H+L) (Thermo Fisher Scientific(Cat# A-11004, AB_2534072), 1:500), Alexa Fluor 647山羊抗兔IgG (H+L) (Thermo Fisher Scientific(Cat# A-21244, AB_2535812), 1:500)。对照实验通过从免疫染色过程中省略一抗来进行。使用LSM700显微镜(蔡司)获得共聚焦图像。对于cEC的增殖分析,使用ZEN Blue软件计算损伤组织和损伤边界区域200µm内cEC总数的比值,计算增殖cEC的百分比。对于CM去分化和增殖分析,使用ZEN Blue软件计算去分化/增殖CM的百分比,以伤害边界区100µm内CM总数的比率计算。对于冠状动脉覆盖分析,使用ImageJ软件在至少4个生物重复的全量图像中计算荧光强度百分比与受伤组织背景荧光的比值。Qdots整体成像采用蔡司Lightsheet Z.1显微镜,图像处理采用ZEN Blue软件。使用AFOG(酸性品红橙G)染色试剂盒(Biognost (Cat#: AFOG100T))按照制造商的方案进行AFOG染色,不进行H&E染色。使用尼康SMZ25立体显微镜拍摄图像。对于疤痕面积分析,使用ImageJ软件在至少4个生物重复的每个脑室的3个非连续切片中计算疤痕面积与总脑室面积的比值。对于原位杂交,将解剖的心脏在无菌的4%多聚甲醛中固定在4⁰C过夜。心脏在PBS中洗涤两次,持续5分钟,然后通过depc水中的乙醇梯度孵育15-30分钟:50%、70%、80%、95%和100%,室温下。心脏在50%二甲苯乙醇和100%二甲苯中洗涤30分钟,室温下,在50⁰C的100%石蜡中洗涤3次,持续1小时。将心脏包埋在石蜡中,在4⁰C保存,切片成8µm的切片,并在室温下保存。切片在二甲苯中洗涤两次,持续10分钟,然后在depc水中的乙醇梯度中再水化2分钟:100%、95%、80%、70%和50%。然后用TBST (Tris 50mM pH 7.4, NaCl 150mM, 0.05% Tween-20)洗涤2次,共5分钟。然后载玻片在无菌的4% PFA中孵育20分钟,然后在TBST中洗涤2次。将载玻片用TBS (Tris 50mM pH7.4, NaCl 150mM) + CaCl2 2mm)稀释的0.5µg/mL蛋白酶K在37℃下孵育15分钟,然后用冷Tris/Glycine (Tris 50mM pH7.4, 50mM Glycine)洗涤5分钟以停止反应。载玻片在TBST中洗涤两次,然后在无菌的4% PFA中重新固定5分钟,并用TBST洗涤。载玻片浸泡在三乙醇胺(0.1 M, pH 8.0)中,加入乙酸酐至0.25%,搅拌12分钟。该步骤之后,在60⁰C - 65⁰C条件下,使用杂交缓冲液(50%甲酰胺,5X SSC, 0.1% Tween-20, 50µg/ml肝素,500µg/ml酵母t-RNA, 460µl 1M柠檬酸)进行两次TBST洗涤和切片预杂交至少1小时。探针(杂交缓冲液中1µg/ml)在60⁰C - 65⁰C下变性15分钟,并在60⁰C - 65⁰C下过夜。在60⁰C - 65⁰C条件下,用50%甲酰胺在2X SSC中洗涤30分钟。幻灯片被洗在60⁰C - 65 C⁰15分钟一次2 x SSC和两次0.1 x SSC,其次是TBST洗在RT,幻灯片在37⁰C 15分钟洗一次2 x SSC和两次在1 x SSC,其次是TBST洗在RT,幻灯片孵化在屏蔽解决方案(TBST + 0.5% BSA)至少1小时沿Antidigoxigenin(罗氏(猫# 11093274910),1:1000阻碍解决方案)应用于幻灯片在RT至少2个小时。然后用TBST冲洗5次。将预过滤的BM Purple (Roche (Cat#: 11442074001))添加到载玻片中,在黑暗潮湿的室中孵育最多2小时。信号出现后,用TBST洗涤载玻片,在4% PFA中固定5分钟,然后裱片。使用尼康SMZ25立体显微镜拍摄图像。表S2列出了用于生成反义探针的引物。
vegfc mRNA注射
从24 hpf胚胎cDNA中扩增出全长的vegfc cDNA,克隆到PCS2+中。用Not1酶(NEB (Cat# R3189S))线性化后,使用mMessage mMachine SP6转录试剂盒(Invitrogen (Cat# AM1340))体外转录vegfc mRNA。在单细胞期向WT胚胎注射100 pg vegfc mRNA。然后从48个注射和未注射vegf的hpf胚胎中提取RNA进行RT-qPCR。
细胞分类
使用Pierce初级心肌细胞分离试剂盒(Thermo Fisher Scientific (Cat# 88281)),按照制造商的说明进行以下修改,解剖和消化成年斑马鱼心室:在30⁰C下进行孵育,轻轻摇晃(300 rpm) 45分钟,然后在含有0.25% BSA的1X HBSS中重悬浮细胞。细胞悬液通过40uM尼龙网过滤,并使用BD FACSAria™III (BD Biosciences)仪器进行分类。采用30mW 405nm激励,配以450/50 nm带通滤光片,剔除DAPI (Sigma (Cat#D954))阳性细胞,选择活细胞。分类心外膜细胞(Tg(tcf21:mCherry)+)时,采用50mW 561nm激发,配以610/20nm带通滤光片检测mCherry荧光;冠状动脉内皮细胞(Tg(-0.8flt1:RFP)+)、心肌细胞(Tg(myl7:DsRed)+)和非心肌细胞(Tg(myl7:DsRed)-)的RFP和DsRed荧光在50mW 561 nm的激励下与586/15带通滤光片配合测量。分类后的细胞用500µl Trizol重悬,提取RNA。
RT-qPCR
对于定量RT-PCR (RT-qPCR),从手术或冷冻损伤的心脏的整个心室中提取RNA,每个生物重复使用一个心室,或从损伤的组织中提取RNA,每个生物重复使用4个心室。使用RNA清洁浓缩器提取试剂盒(Zymo (Cat# R1013))按照制造商的方案进行RNA提取。250ng RNA使用Maxima第一链cDNA合成试剂盒(Thermo Fisher Scientific (Cat# K1641))按照制造商的协议进行cDNA合成。对于分类的细胞,使用RNeasy Mini kit (Qiagen)提取RNA, 100 ng RNA用于cDNA合成。使用DyNAmo Flash SYBR Green qPCR主混合试剂(Thermo Fisher Scientific (Cat# F415S))和CFX Connect Real-Time BioRad机器进行RT-qPCR反应,程序如下:在95°C下预扩增7分钟,然后在95°C下扩增5秒,在60°C下扩增20秒,使用熔化曲线从60°C到92°C,每5秒增加1.0°C。引物序列列于表S2。将rpl13a作为管家基因的mRNA水平归一化,并使用log 2ΔΔCt方法计算折叠变化84。rpl13a在脑室的RT-qPCR表达的平均Ct值为18.5-20。所有RT-qPCR在分类细胞上rpl13a表达的平均Ct值为23-25。对于HUVECs实验,mRNA水平针对GAPDH作为管家基因进行标准化。所有RT-qPCR数据的平均Ct值列于表S3。
RNA序列
在24hpci时解剖WT和Tg(hsp701:sflt4)心脏。去除心房和动脉球,仅用心室进行RNA测序。每个生物重复使用3个心室池。使用miRNeasy micro kit (QIAGEN)结合柱上dna酶切(dase - free DNase Set, QIAGEN)分离总RNA。用LabChip Gx Touch 24 (Perkin Elmer)检测总RNA和文库完整性。使用500 ng总RNA作为输入,按照制造商的方案(Vazyme)制备VAHTS链RNA-seq文库。测序在NextSeq500仪器(Illumina)上使用v2化学进行,每个文库平均有43M个reads,单端设置为1x75bp。使用FastQC(可在http://www.bioinformatics.babraham.ac.uk/ projects/ FastQC上在线获得)评估生成的原始读取的质量、适配器内容和重复率。Trimmomatic版本0.38用于在10个核苷酸的窗口中修剪质量下降到Q20平均值以下的读数。在随后的分析中,只使用了30到150个核苷酸之间的读数。使用STAR 2.6.1d,参数为“outFilterMismatchNoverLmax 0.1”,将修剪和过滤后的reads与Ensembl斑马鱼基因组版本DanRer11 (GRCz11.92)进行比对,将不匹配与映射长度的最大比例增加到10%。使用Subread包中的featurets 1.6.3工具统计与基因匹配的reads数。只有至少部分位于外显子内的reads被接受并聚集在每个基因上,而重叠多个基因或对齐多个区域的reads被排除在进一步的分析之外。使用DESeq2 version 1.18.1对差异表达基因进行鉴定。共检测了17221个基因。只有倍数变化最小值为±0.585,benjamin - hochberg校正p值≤0.05,且5个reads的最小组合平均值为显著差异表达的基因才被认为是显著差异表达。Log2倍变化0.585反映了1.5倍的上下调节,并构成了消除微小变化的稳健截断。基于Ensembl基因标识符(Activities at The Universal Protein Resource (UniProt)),使用UniProt数据(发布日期:06.06.2014)丰富了Ensembl注释。构建了热图,显示了两种情况下表达差异最大的前50个基因。这些基因的DESeq2(1.18.1)标准化表达计数在每个条件下平均,并在R studio(1.4.1717)中使用ComplexHeatmap包绘制,使用堪拉距离和分层聚类的z分数。Z-score,一个值高于或低于所有值的平均值的标准差数,是通过将规范化读数插入R studio生成的,R studio使用scale()函数计算Z-score。
细胞培养
人脐静脉内皮细胞(HUVECs)从Lonza或Life technologies购买,使用到第六代。HUVECs在内皮基础培养基(EBM-2, Lonza)中培养,培养基中添加胎牛血清、氢化可的松、人碱性成纤维细胞生长因子、血管内皮生长因子、r3 -胰岛素样生长因子、抗坏血酸、人表皮生长因子、GA-1000和肝素(EGM-2 BulletKit, Lonza),以及100单位/ml青霉素和100 μg/ml链霉素。划痕实验是通过在24孔板上每孔播种30,000个细胞,并在播种后24小时使用移液管尖端进行划痕实验。刮伤后6小时收集细胞进行RNA分离。
RNA干扰
在HUVECs中,VEGFC被siRNA双链靶向(Mission esiRNA, Sigma (Cat# EHU013781))。使用Lipofectamine RNAiMAX (Invitrogen (Cat# 13778030))按照制造商的标准方案进行转染(最终siRNA浓度:10 pmol/well)。在所有RNAi实验中,细胞接种于24孔板中,并在达到80%汇合时进行转染。用10%巯基乙醇(Gibco)裂解细胞,在裂解缓冲液(Invitrogen)中裂解细胞,转染24小时后分离RNA进行RT-qPCR。
统计分析
cEC增殖、荧光强度百分比、CM去分化和增殖以及疤痕面积相对于心室面积百分比的数据分布采用Shapiro-Wilks正态检验(阈值:alpha值= 0.05)进行评估,数据采用Student 's t检验或Mann - Whitney非参数检验进行比较统计,见图图。RT-qPCR分析至少使用了4个生物重复。对于细胞分类,每个样本至少汇集了15个心室。所有RT-qPCR表达数据经Mann-Whitney非参数检验分析,P<0.05为显著性。未采用实验范围内的多重检验校正。误差柱表示平均值±SD,柱表示中位数。所有统计分析均在GraphPad Prism 8中进行。
随机化和盲法程序
涉及突变型和WT斑马鱼的实验随机化如下:突变型和WT斑马鱼被安置在同一个水箱中,用于实验,成像,分析,然后进行基因分型。然而,在涉及药物治疗的实验中(即4-OHT vs. EtOH,或DMSO vs. SB25002),由于无法区分对照组和实验组,或者携带热休克驱动转基因的斑马鱼在幼鱼阶段(即早在实验之前)进行荧光分类,因此没有进行盲法。脑室损伤小于20%的斑马鱼被排除在实验和分析之外。没有使用功率计算来确定样本量,样本量是基于该领域以前的出版物。
结果
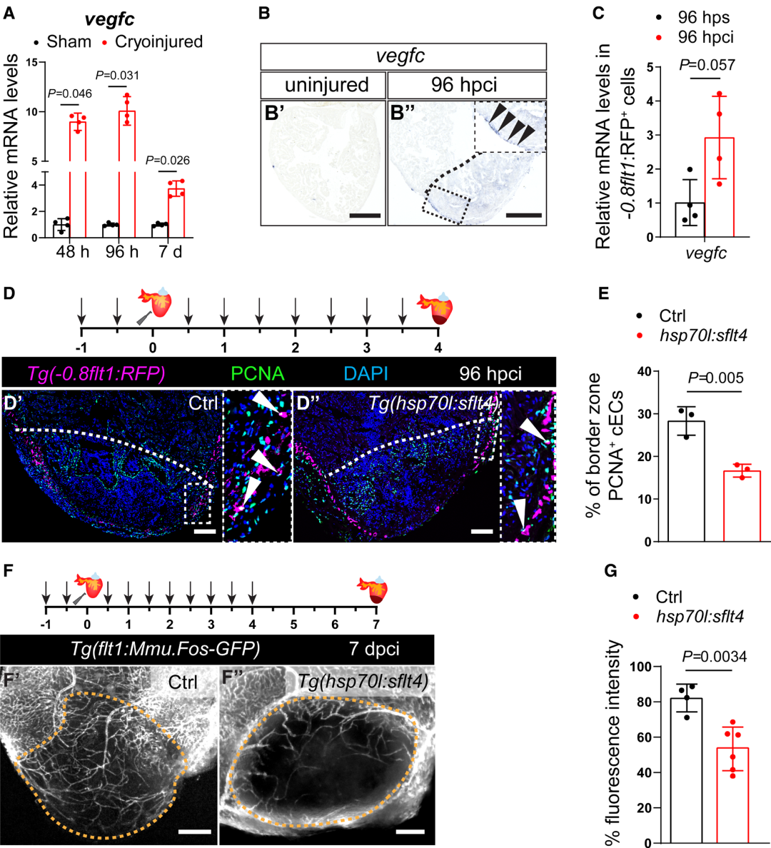
在斑马鱼胚胎发生过程中,vegfc在背主动脉中表达,并调节发育性血管生成。在成年斑马鱼中,心脏损伤后可诱导vegfc表达。为了深入了解心脏再生过程中vegfc表达的时间模式,我们对冷冻损伤后48小时和96小时(hpci)以及冷冻损伤后7天(dpci)的斑马鱼心室进行了实时定量聚合酶链反应(RT-qPCR)分析。我们观察到,与假手术组心室相比,vegfc在这些时间点上调,在96 hpci时表达水平最高(图1A),这与cEC增殖的峰值相吻合。为了确定哪些细胞类型在心脏再生过程中表达vegfc,我们对野生型(WT)心室进行了原位杂交,并在损伤组织周围(再生冠状动脉和EPDCs所在的位置)96 hpci处观察vegfc表达(图1B)。为了更好地确定心脏再生过程中vegfc表达的来源,我们分别使用Tg(-0.8flt1:RFP)和TgBAC(tcf21:mCherry)系对分类的cECs和EPDCs进行了RT-qPCR分析。这些分析显示,与假手术组(96 hps)心脏相比,96 hpci时分类cECs中vegfc表达上调(图1C),但在分类EPDCs(图S1A和S1B)中没有。我们还使用Tg(my17:DsRed)系分析了vegfc在分类的成人心肌细胞中的表达,发现心脏损伤前后vegfc的表达非常低(图S1C)。这些结果表明,在斑马鱼心脏再生过程中,cECs上调了vegfc的表达。

图1 vegfc信号通路促进斑马鱼心脏损伤后冠状动脉内皮细胞(cEC)增殖。A, RT-qPCR分析冷冻损伤后48小时和96小时(hpci)和冷冻损伤后7天(dpci)与假手术组心脏组织中vegfc mRNA的水平(n=4)。B,未损伤(B')和96 hpci (B'')心脏切片上vegfc的原位杂交表达。箭头指向vegfc的表达。C,RT-qPCR分析96 hpci时,在分类的−0.8flt1:RFP+细胞(cECs;n=4)中和假手术组心脏(96 hps)的vegfc mRNA水平。D,热休克治疗示意图(箭头)和心脏冷冻损伤。96 hpci时Tg(- 0.8flt1:RFP) (Ctrl;D')和Tg(- 0.8flt1:RFP);Tg(hsp701:sflt4) (D'')冷冻损伤的斑马鱼心脏切片的免疫染色;RFP(冠状动脉,洋红色)、PCNA(增殖标志物,绿色)和DNA (DAPI,蓝色)染色切片。箭头指向PCNA+ cECs。E,96 hpci时Tg(-0.8flt1:RFP) (n=3)和Tg(-0.8flt1:RFP);Tg(hsp701:sflt4) (n=3)心室边界区PCNA+ cECs的百分比。F,热休克治疗(箭头)和心脏冷冻损伤示意图。Tg(flt1:Mmu.Fos-GFP) (Ctrl;F')和Tg(flt1:Mmu.Fos-GFP);Tg(hsp701:sflt4) (F'')在7 dpci时冷冻损伤心脏的整体图像。G, 7 dpci时Tg(flt1:Mmu.Fos-GFP) (Ctrl;n=4)和Tg(flt1:Mmu.Fos-GFP);Tg(hsp701:sflt4) (n=6)心室损伤组织中GFP荧光强度的百分比。黑色(B)、白色(D)和橙色(F)虚线描绘了受损组织。统计检验:非参数Mann-Whitney检验(A、C), Student’s t检验(E、G)。比例尺:100µm (B、D、F)。RT-qPCR数据的Ct值列于表S3。D表示dpci;h, hpci。
Vegfc信号通路促进斑马鱼心脏冷冻损伤后cEC增殖
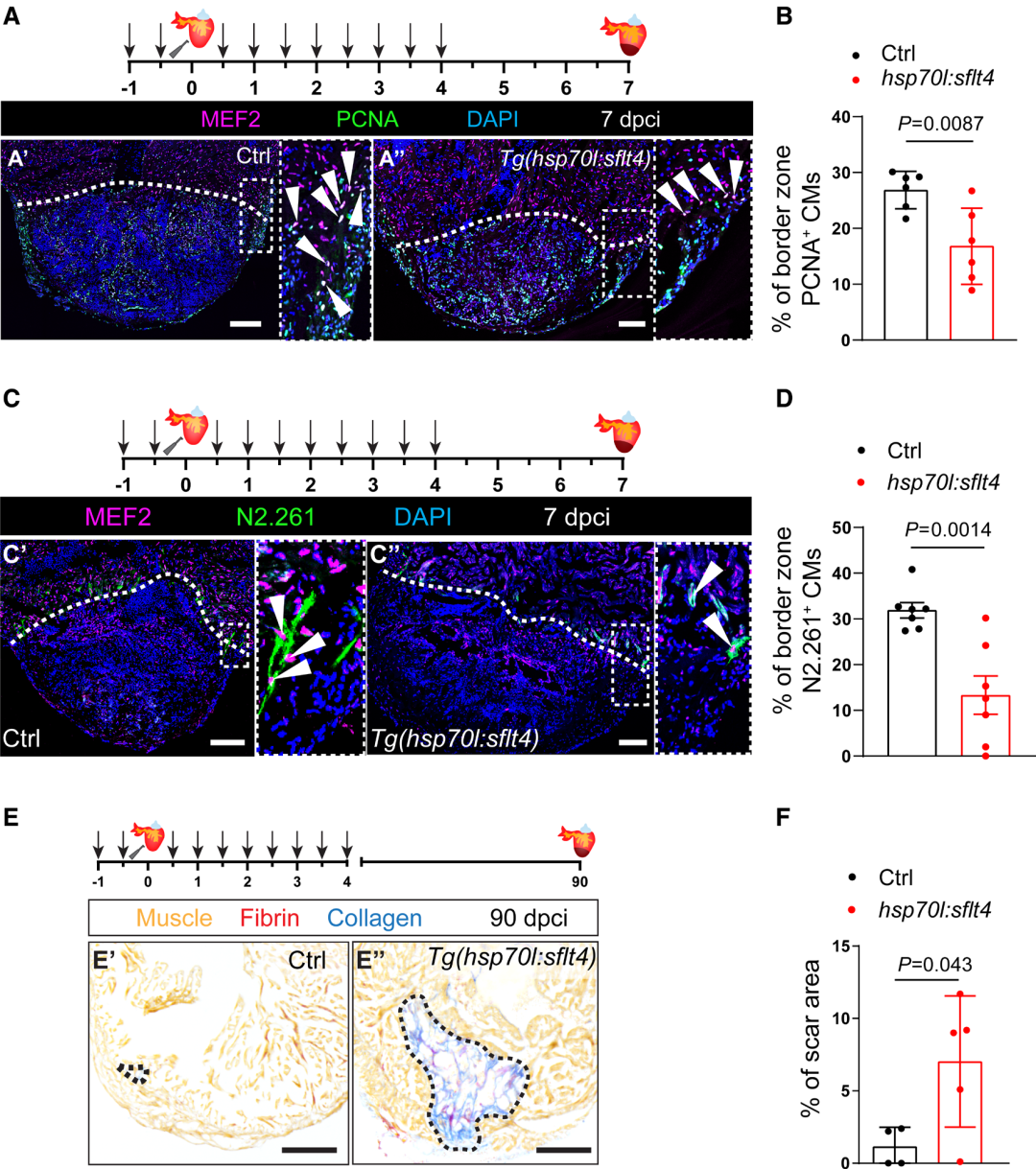
心肌损伤后cECs中vegfc的上调表明在再生过程中起作用。为了验证这一假设,我们使用了Tg(hsp701:sflt4)系。热休克后,可溶性受体sFlt4(可溶性Fms相关受体酪氨酸激酶4)的表达被诱导,它作为一个诱饵来阻断Vegfc信号传导。与Tg(hsp701:sflt4)系一起,我们使用Tg(- 0.8flt1:RFP)和Tg(flt1:Mmu.Fos-GFP)系来观察冠状动脉,它们专门标记斑马鱼心室中的cECs(图S1D)。热休克方案优化后(图S1E),我们对Tg(hsp70:sflt4)、Tg(- 0.8flt1:RFP)和Tg(- 0.8flt1:RFP)(对照组)进行每日热休克,并分析它们的心室(图1D)。我们量化了96 hpci时cEC的增殖,发现阻断Vegfc信号导致cEC增殖显著减少(图1D和1E),这也导致7 dpci时受损组织的冠状血管覆盖率降低(图1F和1G),在对照组斑马鱼中,损伤组织通过再生冠状动脉广泛再生。此外,我们观察到cxcr4a和apln的表达水平下降(图S1F),这两个基因已被证明可以调节斑马鱼的冠状动脉再生。
在心脏再生过程中,心肌细胞去分化和增殖以补充受损组织,这一过程部分受到cECs的调控。因此,我们推断通过阻断Vegfc信号通路改变血运重建可能导致心肌细胞再生缺陷。为了验证这种可能性,我们对冷冻损伤的Tg(hsp701:sflt4)和非转基因的斑马鱼进行了热休克治疗,直到96 hpci,此时血管重建非常活跃,并分析了7 dpci时心肌细胞的去分化和增殖。我们发现,阻断Vegfc信号可导致心肌细胞去分化和损伤边界区增殖的减少(图2A至2D和图S1G)。为了更深入地了解这些心肌细胞表型,我们分析了vegfr1、vegfr2和vegfr3在分类的心肌细胞中的表达,并观察到损伤前后的mRNA水平非常低或没有检测到(图S1H和S1I),这表明由于心肌细胞中Vegfc信号的减少,它们不太可能发生。接下来,为了测试通过阻断Vegfc信号传导减少冠状动脉血供重建是否会影响疤痕的消退,我们诱导sflt4的表达直到96 hpci,即cEC增殖的高峰期12,并分析30和90 dpci时的疤痕面积。我们发现,在30(图S1J和S1K)和90(图2E和2F) dpci时,与接受相同处理的非转基因斑马鱼相比,Vegfc信号被阻断的心室显示出明显更大的疤痕面积,这与最近使用Vegfc+/um18斑马鱼以及Tg(hsp701:sflt4)斑马鱼的研究结果一致。

图2 阻断Vegfc信号导致斑马鱼心脏损伤后心肌细胞(CM)去分化和增殖减少。A,热休克治疗(箭头)和心脏冷冻损伤示意图。非转基因斑马鱼(Ctrl;A')和Tg(hsp701:sflt4) (A'')斑马鱼冷冻损伤后7天(dpci)心脏切片的免疫染色;MEF2 (CMs和品红色)、PCNA(增殖标记物,绿色)和DNA (DAPI蓝色)染色切片。箭头指向PCNA+ CMs。B,7 dpci时非转基因斑马鱼(Ctrl;n=6)和Tg(hsp701:sflt4)(n=6)心室边界区PCNA+ CMs的百分比。C,热休克治疗示意图(箭头)和心脏冷冻损伤。7 dpci时非转基因斑马鱼(Ctrl;C')和Tg(hsp701:sflt4) (C'')冷冻损伤斑马鱼心脏切片的免疫染色;MEF2 (cm,洋红色)、N2.261(胚胎肌球蛋白重链,绿色)和DNA (DAPI,蓝色)染色。箭头指向N2.261+ CMs。D, 非转基因斑马鱼(Ctrl;n=7)和Tg(hsp701:sflt4) (n=7)心室边界区N2.261+ CMs的百分比。E,热休克治疗示意图(箭头)和心脏冷冻损伤。AFOG染色非转基因斑马鱼(Ctrl;E')和Tg(hsp701:sflt4) (E'')心室在90 dpci时的切片。橙色、肌肉;红、纤维蛋白;蓝色是胶原蛋白。F,非转基因斑马鱼(Ctrl;n=4)和Tg(hsp701:sflt4) (n=5)在90 dpci时心室的疤痕面积相对于心室面积的百分比。白色(A和C)和黑色(E)虚线描绘了受损组织。统计检验:Student’s t检验(B、D、F)。比例尺:100µm (A、C、E)。
Vegfc调节斑马鱼发育和心脏再生过程中的淋巴管生成。为了排除在全局Vegfc信号干扰下观察到的再生表型是由于淋巴缺陷引起的,我们对3个月大(≈27-28mm长)的斑马鱼进行了损伤,根据报告基因表达,在斑马鱼中,淋巴仅在动脉球中观察到,而在脑室中尚未出现。为了进一步测试在这些阶段和再生过程中淋巴管的存在,我们在心肌内注射了Qdots,这些Qdots被淋巴管吸收和清除,使其可见。这些实验是在携带标记淋巴管的Tg(lyve1b:DsRed)转基因的动物身上进行的。通过这种方法,我们证实了3个月大的斑马鱼脑室、WT动物的再生实验以及Vegfc信号阻断后淋巴的缺失(图S2A和S2B)。与我们之前对年龄较大(即8个月大)的动物进行的实验类似(图1D和1E),我们观察到与对照组相比,3个月大的Tg(hsp701:sflt4)斑马鱼在96 hpci下cEC增殖显著降低(图S2C和S2D)。这些数据表明,阻断Vegfc信号后血运重建的减少与心室淋巴的存在与否无关。然而,为了研究没有脑室淋巴管的斑马鱼,我们在接下来的研究中使用了长度为27-28 mm的动物。
由于Flt4 (Vegfr3)是Vegfc和Vegfd的主要受体,因此Tg(hsp701:sflt4)斑马鱼的心脏再生缺陷可能至少部分是由于Vegfd信号的改变。为了验证这一可能性,我们对WT、发育不全的vegfc-/-和vegfd-/-斑马鱼进行了冷冻损伤,并分析了96个hpci损伤心室中的cEC增殖情况。值得注意的是,vegfc-/-脑室中cEC增殖减少,但vegfd-/-脑室中没有cEC增殖减少(图S2E和S2F),这与先前的研究结果一致,vegfd-/-斑马鱼不表现出心脏再生缺陷。这些数据表明,sflt4过表达后cEC再生中观察到的缺陷是由于阻断了Vegf信号通路,尽管不能完全排除对其他Vegf信号通路的影响。总的来说,这些发现表明,在斑马鱼心脏再生过程中,阻断Vegfc信号通路会损害冠状动脉血管重建以及心肌细胞去分化和增殖。
Vegfc信号诱导ECM基因emilin2a表达促进冠状动脉血运重建
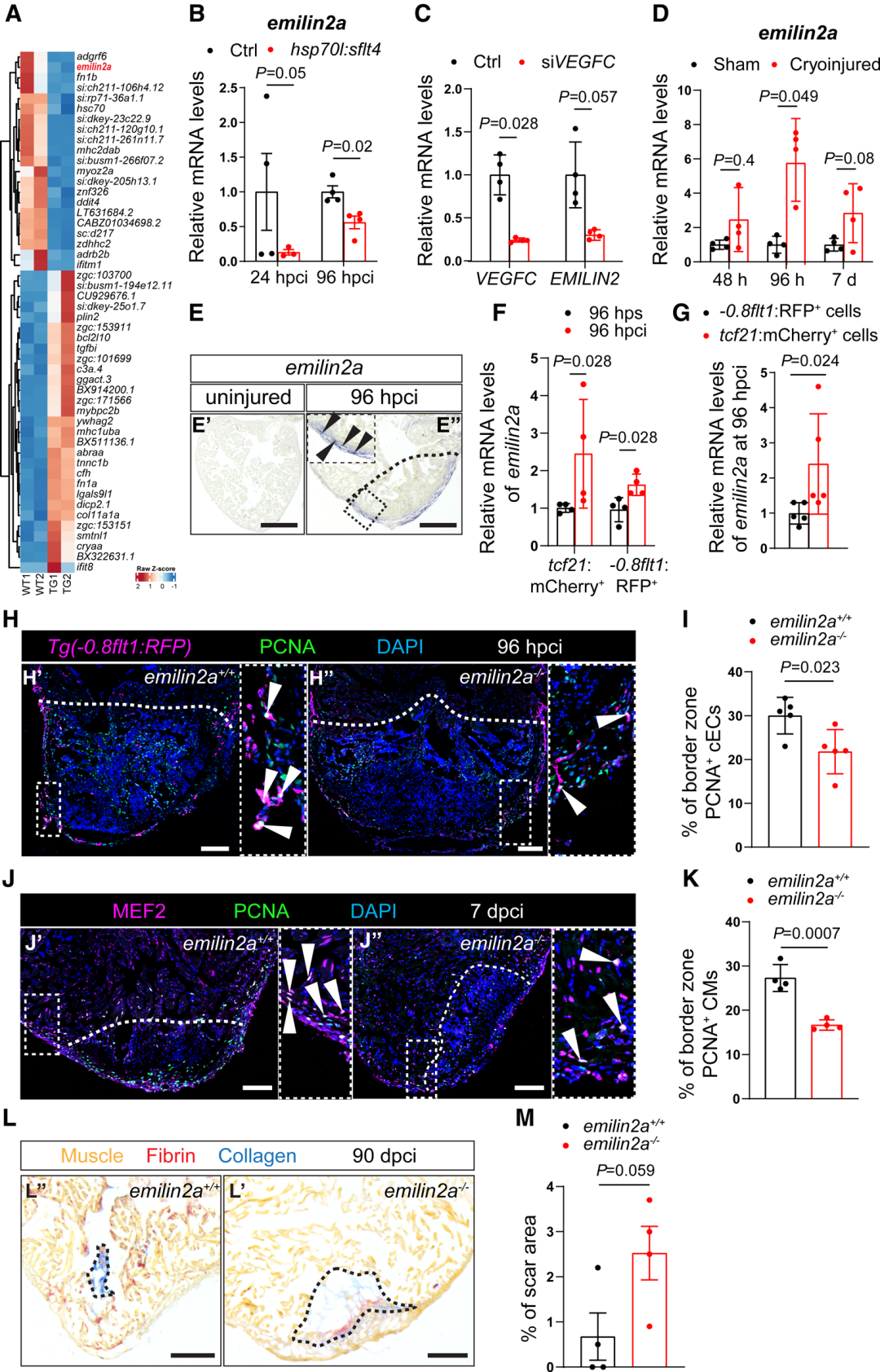
为了深入了解Vegfc信号如何调控冠状动脉再生的机制,我们使用Tg(hsp701:sflt4)系和非转基因斑马鱼系作为对照,阻断Vegfc信号后,对冷冻损伤的心室进行转录组学分析。我们在24hpci时提取了受伤的心室,并比较了它们的转录组(图3A),将斑马鱼WT心脏再生过程中显著下调的基因与上调的基因进行了交叉比对,这些数据来自已发表的数据集15(图S3A)。我们确定了10个候选基因(图S3A)。接下来,我们进行RT-qPCR分析,以评估它们在24 hpci(进行RNAseq的时间点)和96 hpci(观察到cEC表型减少的时间点)时WT和Tg(hsp701:sflt4)心室中的表达水平;图S3B和S3C)。在这些候选基因中,emilin2a是唯一一个在阻断Vegfc信号传导时表现出一致且显著下调的基因(图3B和图S3B和S3C)。为了验证emilin2a是否是Vegfc信号的靶点,我们将Vegfc mRNA注射到单细胞期WT胚胎中,发现在48 hpf时emilin2a的表达显著增加(图S3D)。由于Vegfc信号调节内皮细胞的发芽,我们推断emilin2a表达的变化可能是血运重建减少的结果。为了验证这种可能性,我们分析了Tg(hsp701: nd-Vegfaa)斑马鱼脑室中emilin2a的表达,Tg(hsp701: nd-Vegfaa)是一种热休克诱导转基因系,表达一种主要的阴性形式的Vegfaa,可以阻断血管再生。我们对WT、Tg(hsp701:sflt4)和Tg(hsp701:dn-vegfaa)斑马鱼每天进行1小时热休克,连续3天,并通过RT-qPCR分析未损伤脑室上emilin2a的表达。虽然emilin2a在Tg(hsp701:sflt4)心室中的表达显著下调,但在Tg(hsp701:dn-vegfaa)心室中的表达保持不变(图S3E),进一步表明emilin2a是Vegfc信号的靶标,而不仅仅是内皮标志物。为了探索VEGFC-EMILIN2轴在人内皮细胞中也起作用的可能性,我们在培养的人脐静脉内皮细胞(HUVECs)中敲除VEGFC,观察到EMILIN2表达显著降低(图3C)。总之,这些结果表明EMILIN2是斑马鱼和人类内皮细胞中VEGFC信号的效应者。

图3 Vegfc信号刺激emilin2a表达,促进斑马鱼心脏再生中的冠状动脉内皮细胞(cEC)增殖。A,热图显示非转基因野生型(WT)与Tg(hsp701:sflt4)心脏在冷冻损伤(hpci)后24小时的差异表达基因。基因大致分为两类:一类包含Tg(hsp70l:sflt4)心室中上调的基因,另一类包含Tg(hsp70l:sflt4)心室中下调的基因。B,RT-qPCR分析Tg(hsp70l:sflt4)心室在24和96 hpci的emilin2a mRNA水平与非转基因斑马鱼(Ctrl)心脏的对比(n=4)。C, RT-qPCR分析siVEGFC处理(n=4)后人脐静脉内皮细胞(HUVECs)中VEGFC和EMILIN2 mRNA水平与对照组(n=4)的比较。D, RT-qPCR分析48和96 hpci以及冷冻损伤后7天(dpci)损伤组织中emilin2a mRNA水平(n=4)。E, emilin2a在未损伤(E')和96 hpci (E'')心脏切片上的原位杂交表达。箭头指向emilin2a表达。F, RT-qPCR分析分类tcf21:mCherry+细胞(外膜来源细胞[EPDCs];n=4)和分类−0.8flt1:RFP+细胞(cECs;n=4)在96 hpci和96 hps时的emilin2a mRNA水平。G、RT-qPCR分析分类-0.8flt1:RFP+细胞(cECs;n=5)和分类tcf21:mCherry+细胞(EPDCs,n=5)在96 hpci和96 hps时的emilin2a mRNA水平。H, 96 hpci条件下Tg(-0.8flt1:RFP);emilin2a+/+(H')和Tg(- 0.8flt1:RFP);emilin2a-/-(H'')斑马鱼冷冻损伤心脏切片的免疫染色;RFP(冠状动脉,洋红色)、PCNA(增殖标志物,绿色)和DNA (DAPI,蓝色)染色切片。箭头指向PCNA+ cECs。I、96 hpci时,Tg(-0.8flt1:RFP);emilin2a+/+(n=5)和Tg(-0.8flt1:RFP);emilin2a-/-(n=5)心室边界区PCNA+ cECs的百分比。J, 7 dpci时emilin2a+/+ (J')和emilin2a-/-(J'')斑马鱼冷冻损伤心脏切片的免疫染色;MEF2(心肌细胞[CMs],洋红色)、PCNA(增殖标志物,绿色)和DNA (DAPI,蓝色)染色切片。箭头指向PCNA+ CMs。K, 7 dpci时emilin2a+/+(n=4)和emilin2a-/-(n=4)心室边界区PCNA+ CMs的百分比。L, 90 dpci时emilin2a+/+ (L')和emilin2a-/-(L'')心室切片的AFOG染色。橙色、肌肉;红、纤维蛋白;蓝色是胶原蛋白。M, 90 dpci时emilin2a+/+(n=4)和emilin2a-/-(n=4)心室疤痕面积相对于心室面积的百分比。黑色(E和L)和白色(H和J)虚线描绘了受损组织。统计检验:非参数Mann-Whitney检验(B、C、D、F、G), Student’s t检验(I、K、M)。比例尺:100µM (E、H、J、L)。RT-qPCR数据的Ct值列于表S3。D表示dpci;h, hpci。
EMILIN2(弹性蛋白微纤维界面2)是一种糖蛋白,属于EMI结构域赋予的蛋白质超家族,由EMILIN1、EMILIN2、MMRN1和MMRN2组成。先前的研究表明,emilin2a在24 hpf时斑马鱼胚胎的背主动脉中表达。然而,它在心脏再生中的作用尚不清楚。
接下来,我们分析了冷冻损伤后不同时间点emilin2a的表达模式,发现在96 hpci时,emilin2a在损伤组织中表达强烈上调(图3D),这与vegfc表达(图1A)和cEC增殖的峰值相吻合。通过对心室切片的原位杂交,我们在96 hpci时观察到emilin2a在损伤组织周围的表达,与vegfc表达相似,而在未损伤的心室中未检测到表达(图3E)。我们进一步通过RT-qPCR分析了emilin2a在分类cECs(−0.8flt1:RFP+)和分类EPDCs (tcf21:mCherry+)上的表达,发现emilin2a在损伤后两种细胞类型中均有表达(图3F),而在心脏损伤前后心肌细胞中表达极低(图S3F)。我们还比较了两种细胞类型(EPDCs和cECs)之间emilin2a的表达,发现EPDCs在96 hpci时的表达水平高于cECs(图3G)。
先前的研究表明,在划痕实验中,用重组EMILIN2刺激HUVECs可增强其迁移。我们还观察到,在划伤后6小时,当细胞积极迁移时,EMILIN2显著上调(图S3G)。此外,EMILIN2的缺失显著减少了培养小鼠主动脉环的微血管发芽,表明其具有血管生成作用。这些数据使我们假设Emilin2a调节斑马鱼心脏再生过程中血运重建的不同方面。为了验证这一假设,我们使用CRISPR/Cas9技术生成了一个emilin2a突变等位基因。斑马鱼的基因组包含两个emilin2基因,emilin2a和emilin2b。由于在斑马鱼基因组中存在emilin2b,我们生成了一个完整的基因座缺失等位基因,以避免可能的转录适应(图S4A至S4E)。Emilin2a全位点缺失突变体缺乏Emilin2a表达(图S4F),幼鱼期无明显缺陷(图S4G)。此外,emilin2a-/-心室的大体形态和冠状动脉覆盖范围与未损伤时emilin2a+/+心室的大体形态和冠状动脉覆盖范围相当(图S4H)。冷冻损伤后,emilin2a-/-脑室在96 hpci时cEC增殖明显减少(图3H和3I),在7 dpci时冠状动脉覆盖受损(图S5A和S5B),同时缺乏淋巴管(图S5C)。此外,emilin2a-/-心室在7 dpci时心肌细胞增殖明显减少(图3J和3K),在30(图S5D和S5E)和90(图3L和3M) dpci时显示更大的疤痕。总之,这些结果表明,emilin2a是斑马鱼心脏再生过程中cEC增殖和疤痕消退所必需的。
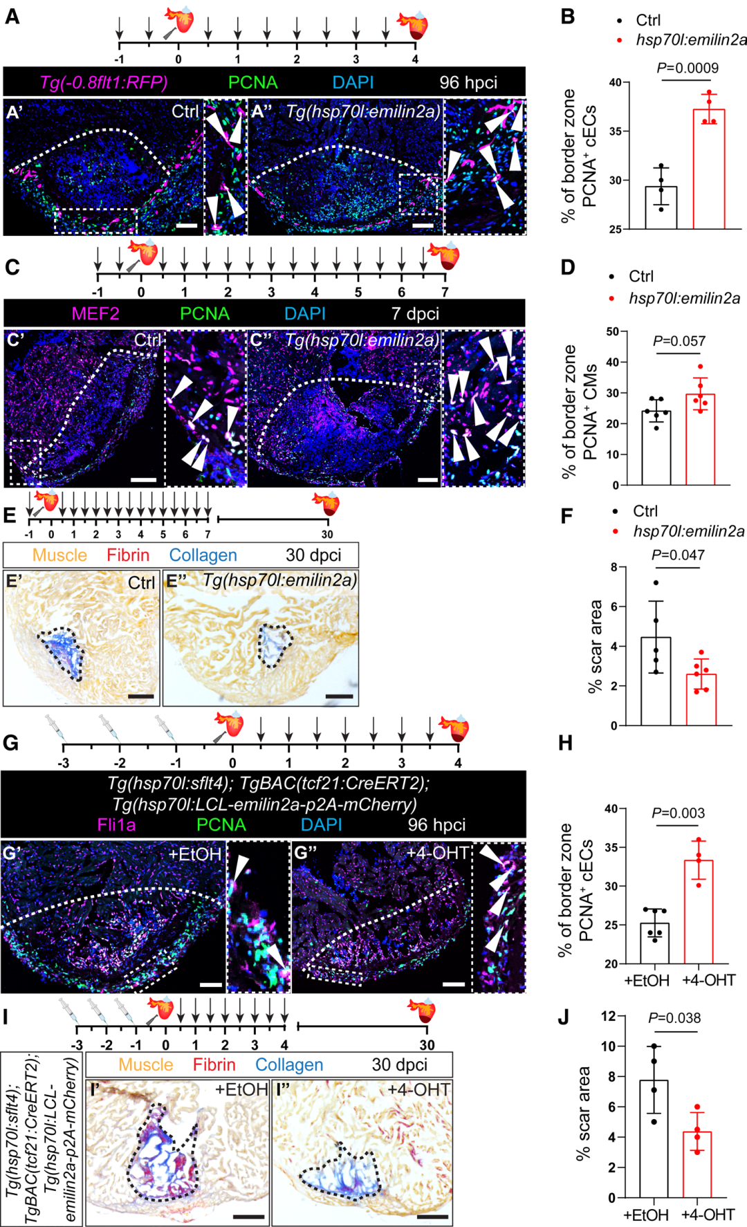
先前发表的转录组学分析表明,与斑马鱼不同,medaka (Oryzias latipes)是一种不能再生心脏且缺乏冠状动脉网络的硬骨鱼,在低温损伤后emilin2a没有上调(图S5F)。此外,我们的数据显示emilin2a突变心室在90 dpci时保留了更大的纤维化疤痕,以及之前提到的HUVEC数据46(图S3G),这使我们假设emilin2a可以增强心脏再生。为了验证这一假设,我们在热休克启动子下产生了表达emilin2a的转基因斑马鱼系。我们在Tg(hsp701:emilin2a)中量化了96 hpci时cEC的增殖,Tg(- 0.8flt1:RFP)心室与对照组(即Tg(- 0.8flt1:RFP)进行相同处理的斑马鱼,图4)。我们发现,尽管没有心室淋巴管(图S6C),但过表达emilin2a显著增加了96 hpci时cEC的增殖(图4A和4B),并在7 dpci时略微增加了冠状血管覆盖(图S6A和S6B)。此外,与非转基因的斑马鱼相比,过表达emilin2a导致心肌细胞增殖在7 dpci时增加(图4C和4D),在30 dpci时疤痕面积减少(图4E和4F)。

图4 emilin2a过表达可增加斑马鱼心脏再生过程中冠状动脉内皮细胞(cEC)的增殖,并可挽救Vegfc信号阻滞。A,热休克治疗(箭头)和心脏冷冻损伤示意图。冷冻损伤后96小时斑马鱼(hpci) Tg(-0.8flt1:RFP) (Ctrl;A')和Tg(hsp701:emilin2a);Tg(-0.8flt1:RFP) (A'')心脏切片的免疫染色;RFP(冠状动脉,洋红色)、PCNA(增殖标志物,绿色)和DNA (DAPI,蓝色)染色切片。箭头指向PCNA+ cECs。B,96 hpci时Tg(- 0.8flt1RFP) (Ctrl;n=4)和Tg(hsp701:emilin2a);Tg(- 0.8flt1:RFP)(n=4)心室边界区PCNA+ cECs的百分比。C,热休克治疗示意图(箭头)和心脏冷冻损伤。非转基因斑马鱼(Ctrl,C')和Tg(hsp701:emilin2a) (C'')斑马鱼冷冻损伤后7天(dpci)心脏切片的免疫染色;MEF2(心肌细胞[CMs],洋红色)、PCNA(增殖标志物,绿色)和DNA (DAPI,蓝色)染色切片。箭头指向PCNA+ CMs。D,7 dpci时非转基因斑马鱼(Ctrl;n=6)和Tg(hsp701:emilin2a) (n=6)心室边界区的PCNA+ CMs百分比。E,热休克治疗示意图(箭头)和心脏冷冻损伤。AFOG染色非转基因斑马鱼(Ctrl;E')和Tg(hsp701:emilin2a) (E'')心室在30 dpci时的切片。橙色、肌肉;红、纤维蛋白;蓝色是胶原蛋白。F,30dpci时非转基因斑马鱼(Ctrl;n=5)和Tg(hsp701:emilin2a) (n=6)心室疤痕面积相对于心室面积的百分比。G,注射乙醇(EtOH)或4-羟基他莫昔芬(4-OHT)后进行心脏冷冻损伤和热休克治疗的示意图(箭头)。用EtOH (G')或4-OHT (G'')在96 hpci注射Tg(hsp701:sflt4);TgBAC(tcf21:CreERT2);Tg(hsp701:LCL-emilin2a-p2A-mCherry)冷冻损伤的斑马鱼心脏切片的免疫染色;Fli1a(内皮细胞,洋红色)、PCNA(增殖标记物,绿色)和DNA (DAPI,蓝色)切片染色。箭头指向PCNA+ cECs。H,96 hpci注射EtOH (n=6)或4-OHT (n=4)时Tg(hsp701:sflt4);TgBAC(tcf21:CreERT2);Tg(hsp701:LCL-emilin2a-mCherry)交界区PCNA+ cECs的百分率。I, EtOH或4-OHT注射后心脏冷冻损伤和热休克治疗示意图(箭头)。用EtOH (I')或4-OHT (I'')在30 dpci注射Tg(hsp701:sflt4);TgBAC(tcf21:CreERT2);Tg(hsp701:LCL-emilin2a-p2A-mCherry)冷冻损伤的斑马鱼心脏切片进行AFOG染色。J,注射EtOH (n=4)或4- oht(n=4), 30dpci时Tg(hsp701:sflt4);TgBAC(tcf21:CreERT2);Tg(hsp701:LCL-emilin2a-mCherry)的疤痕面积相对于心室面积的百分比。白色(A、C、G)和黑色(E、I)虚线表示损伤组织。统计检验:Student’s t检验(B、D、F、H、J)。比例尺:100µm (A、C、G), 200µm (E、I)。
鉴于这些结果,我们推断Tg(hsp701:sflt4)斑马鱼心脏的冠状动脉血运重建表型可能是通过过表达emilin2a来拯救的。我们使用HOT-CRE系统,生成了Tg(hsp701:LCL-emilin2a-p2A-mCherry)斑马鱼系,该系与TgBAC(tcf21:CreERT2)系结合,可以在空间和时间上控制EPDCs中emilin2a的表达(图S6D through S6G)。接下来,我们在EPDCs中过表达emilin2a,同时阻断Vegfc信号传导,并观察到与未诱导emilin2a表达的心脏相比,cEC增殖显著增加(图4G和4H)。值得注意的是,我们还观察到心肌细胞增殖增加(图S6H和S6I), 30 dpci时疤痕面积显著减少(图4I和4J)。总之,这些发现表明emilin2a在EPDCs和cECs中的表达被Vegfc信号所刺激,它在心脏再生中是必需的,并且可以促进心脏再生。
emilin2a诱导EPDCs中cxcl8a的表达
先前的研究表明,在HUVECs和人胃肿瘤中,EMILIN2通过CXCL8(趋化因子(C-X-C)基序配体8)发挥其血管生成作用,CXCL8是一种趋化因子,通过G蛋白偶联受体CXCR1(趋化因子(C-X-C)基序受体1)和CXCR2(趋化因子(C-X-C)基序受体2)发出信号,调节伤口愈合的各个方面。值得注意的是,其他研究强调了CXCL8在体外环境中作为促血管生成因子的能力。因此,Emilin2a可能在斑马鱼心脏再生过程中诱导cxcl8a的表达。为了验证这种可能性,我们首先分析了96 hpci时emilin2a-/-心室中cxcl8a的表达水平,并观察到与emilin2a+/+心室相比,cxcl8a的表达水平显著降低(图5A)。此外,与非转基因的斑马鱼相比,我们观察到96 hpci时Tg(hsp701:emilin2a)心室中的cxcl8a上调(图S7A)。为了进一步验证cxcl8a是否在Vegfc信号的下游,我们在阻断Vegfc信号后分析了cxcl8a的表达,发现在96 hpci时Tg(hsp701:sflt4)心室中显著下调(图S7B)。相反,将vegfc mRNA注射到单细胞期斑马鱼胚胎中导致cxcl8a表达增加(图S7C)。在再生心脏中,我们在覆盖损伤组织的细胞中观察到cxcl8a的表达(图5B)。为了确定这种表达的来源,我们对分类EPDCs和分类cECs进行了RT-qPCR分析,发现与假手术对照组相比,96 hpci时再生EPDCs中cxcl8a表达增加(图5C),但cECs中没有(图S7D和S7E)。总的来说,这些发现表明Vegfc信号的下游,ECM蛋白Emilin2a诱导cxcl8a表达,并且在斑马鱼心脏再生过程中,EPDCs是cxcl8a的来源。

图5 Emilin2a诱导心外膜衍生细胞(EPDCs)表达cxcl8a,促进斑马鱼心脏损伤后冠状动脉内皮细胞(cEC)增殖。A,冷冻损伤后96小时,emilin2a-/-脑室中emilin2a和cxcl8a mRNA水平的RT-qPCR分析(hpci;n = 4-5)。B,原位杂交法检测未损伤(B')和96 hpci(B'')心脏切片上cxcl8a的表达。箭头指向cxcl8a表达式。C、RT-qPCR分析96 hpci和96 hps时,分类tcf21:mCherry+ (EPDCs;n=5)中cxcl8a mRNA水平。D, 96 hpci时Tg(- 0.8flt1:RFP);cxcl8a+/+(D')和Tg(- 0.8flt1:RFP);cxcl8a-/-(D'')斑马鱼冷冻损伤心脏切片的免疫染色;RFP(冠状动脉,洋红色)、PCNA(增殖标志物,绿色)和DNA (DAPI,蓝色)染色切片。箭头指向PCNA+ cECs。E, 96 hpci时cxcl8a+/+(n=7)和cxcl8a-/-(n=6)心室边界区PCNA+ cECs百分比。F,冷冻损伤后7天(dpci)Tg(flt1:Mmu.Fos-GFP);cxcl8a+/+(F')和Tg(flt1:Mmu.Fos-GFP);cxcl8a-/-(F'')斑马鱼的心室整体图像。G,GFP荧光强度在7 dpci时Tg(flt1:Mmu.Fos-GFP),cxcl8a+/+(n=5)和Tg(flt1:Mmu.Fos-GFP),cxcl8a-/-(n=6)心室损伤组织中的百分比。H, 90 dpci时cxcl8a+/+ (H')和cxcl8a-/-(H'')心室切片的AFOG染色。橙色、肌肉;红、纤维蛋白;蓝色是胶原蛋白。I, 90 dpci时cxcl8a+/+ (n=4)和cxcl8a-/-(n=4)心室疤痕面积相对于心室面积的百分比。黑色(B和H)、白色(D)和橙色(F)虚线描绘了受损组织。统计检验:非参数Mann-Whitney检验(A、C、G), Student’s t检验(E、I)。比例尺:200µm (B、F、H), 100µm (D)。RT-qPCR数据的Ct值列于表S3。
Cxcl8a-Cxcr1信号通路促进冠状动脉血运重建
鉴于损伤诱导的cxcl8a表达上调,我们想测试cxcl8a是否在心脏再生过程中发挥重要作用,因此使用CRISPR/Cas9技术生成了cxcl8a突变体(图S8A和S8B)。计算机分析预测,由突变体转录物编码的蛋白质缺乏C-末端31个氨基酸,这是Cxcl8a二聚化和受体结合所必需的。我们分析了96 hpci时Tg(- 0.8flt1:RFP);cxcl8a+/+和Tg(- 0.8flt1:RFP);cxcl8a-/-斑马鱼的cEC增殖,发现突变体显著减少(图5D和5E)。此外,在7 dpci时,cxcl8a-/-心室显示冠状动脉覆盖范围明显减少(图5F和5G),同时缺乏淋巴管(图S8C)。此外,在dpci 30(图S8D和S8E)和90(图5H和5I)时,cxcl8a-/-心室显示稍大的疤痕。综上所述,这些数据表明,在斑马鱼心脏再生过程中,Cxcl8a在冠状动脉血管重建中起着重要作用。
鉴于cxcl8a突变体cEC增殖表型降低,我们推断其受体可能在心脏再生过程中在cECs中表达。事实上,我们通过原位杂交检测了96 hpci时损伤组织周围的cxcr1表达(图6A)。我们还观察到96 hpci时,cxcr1在分类cECs中的表达显著上调,而未检测到cxcr2的表达(图6B)。重要的是,Cxcr1的药理学抑制(SB225002)降低了7 dpci时冠状血管的覆盖率(图S8F和S8G)。此外,为了研究cxcr1在心脏再生中的作用,我们对cxcr1-/-心室进行了冷冻损伤,观察到96 hpci时cEC增殖显著减少(图6C和6D),以及7 dpci时冠状动脉覆盖缺陷(图6E和6F)。接下来,我们检查cxcr1-/-心室是否能够再生。尽管它们在30 dpci时显示出与cxcr1+/+对照组相似的疤痕大小(图S8H和S8I),但cxcr1-/-心室在90 dpci时显示出明显更大的疤痕(图6G和6H)。综上所述,这些发现表明,Cxcl8a通过Cxcr1信号在斑马鱼再生的cECs中促进血管重建并支持心脏再生。

讨论
心脏损伤后,斑马鱼的心脏会产生快速的血管生成反应,这对再生过程至关重要。在这里,我们发现再生的冠状动脉内皮上调了心脏损伤后冠状动脉血运重建所需的vegfc,而与心室淋巴的存在与否无关。我们进一步表明,通过阻断Vegfc信号传导减少冠状动脉血运重建会损害心脏再生的关键方面,包括心肌细胞去分化和增殖,以及疤痕消退。从机制上看,在斑马鱼的心脏再生过程中,血管内皮生长因子(Vegfc)信号通路诱导emilin2a和cxcl8a的表达,主要在EPDCs中,从而促进冠状动脉血运重建。
导致成年哺乳动物心脏不能再生的因素之一是心脏再血管重建能力差。相比之下,具有心脏再生能力的模型,如斑马鱼,对心脏损伤表现出强大而快速的血管生成反应,支持心脏再生。支持这一观点的是,在斑马鱼心脏再生过程中扰乱冠脉血运重建会损害心肌细胞增殖并阻止疤痕的消除。且在成年小鼠心肌梗死后诱导侧支动脉形成可显著改善心功能。同样,在心脏损伤后稳定非再生medaka心脏的血管样结构可以减少疤痕。因此,改善非再生心脏的血运重建应刺激其再生反应,并且更好地了解再生斑马鱼心脏血运重建的机制可能有助于确定新的治疗途径。
我们的数据显示,阻断Vegfc信号导致冠状动脉血运重建减少,心肌细胞增殖减少,并保留更大的疤痕。在心脏再生和发育过程中,冠状动脉为心肌细胞提供支架。因此,我们假设在阻断Vegfc信号传导时观察到的心肌细胞去分化和增殖表型的减少是血运重建减少的结果,然而,需要组织特异性功能丧失和功能获得的方法来验证这一假设。我们的数据表明,Vegfc是cECs分泌的促进心脏再生的重要血管分泌因子。近年来的研究强调不同器官的内皮细胞通过分泌血管分泌因子在调节组织稳态和修复中发挥重要作用。例如,肝窦内皮细胞分别通过CXCR7和CXCR4受体的优先激活来调节肝脏再生和纤维化之间的平衡。同样,肺切除术后,肺毛细血管内皮细胞分泌血管分泌因子,如MMP14(基质金属蛋白酶14),促进肺泡上皮再生。重要的是,研究表明,EC衍生的VEGFC刺激神经干细胞在发育和再生过程中的增殖。同样,我们的研究说明了Vegfc在斑马鱼心脏再生中的血管分泌作用,以促进cECs和随后的心肌细胞的增殖。我们进一步通过刺激ECM基因emilin2a的表达来描述血管内皮生长因子信号通路在心脏再生中所必需的机制。在斑马鱼发育过程中,Vegfc通过自分泌和旁分泌两种方式,通过Vegfr3诱导细胞周期阻滞,诱导静脉和淋巴萌发。同样,我们的数据显示,在心脏再生过程中,cECs和epdc表达emilin2a,表明Vegfc以自分泌和旁分泌的方式促进emilin2a表达。重要的是,我们发现,整体过表达emilin2a刺激冠状动脉血运重建并减少心脏损伤后的瘢痕。先前的研究表明,在非再生生物(如medaka15和成年小鼠)的心脏损伤后,emilin2a的表达不会被诱导。这些观察结果,以及我们的数据强调了emilin2a在促进斑马鱼心脏再生中的重要性,表明emilin2a增强了再生过程。此外,我们发现Vegfc信号对emilin2a表达的调节也存在于人类内皮细胞中,这鼓励了未来对Vegfc和EMILIN2在促进心肌梗死患者侧支形成中的作用的研究。
我们的数据揭示了ECM分子Emilin2a的改变如何影响斑马鱼冠状动脉血运重建和心脏再生。事实上,最近的研究强调了ECM在调节包括血管生成在内的心脏再生所需的不同过程中的作用。有趣的是,我们发现几个ECM基因在阻断Vegfc信号传导时下调(表S4),包括纤维连接蛋白1b (fn1b),该基因先前与血管生成和斑马鱼心脏再生有关。我们推测Vegfc信号改变了几个ECM基因的表达,从而创造了一个促进心脏损伤后冠状动脉血运重建的微环境。需要进一步的研究来探索各种ECM蛋白促进心脏再生的潜力。
为了更好地了解Emilin2a如何发挥其作为促再生因子的作用,我们确定了促炎趋化因子Cxcl8a作为潜在靶点。这些结果与EMILIN2诱导CXCL8表达促进HUVECs迁移的数据一致。我们的数据显示,cxcl8a在受损组织的EPDCs中表达,而cxcr1在再生的cECs中表达,这表明这两种细胞类型之间存在相互作用,以调节冠状动脉血供重建。最近的研究表明,EPDCs是调节斑马鱼和小鼠冠状动脉再生的重要信号来源。CXCL8已被证明在不同情况下通过激活G蛋白偶联受体CXCR1/2作为促血管生成因子。我们的数据显示cxcl8a和cxcr1突变体的cEC增殖减少,这表明在心脏再生的背景下,cxcl8a通过激活cEC表达的cxcr1介导其血管生成作用。因此,先前的报道暗示CXCR1通过不同的信号通路,包括Rho、Rac和MAPK激活,促进了培养中的HUVECs和鸡胚胎中的ECs的增殖。最近的研究表明,EPDCs是调节斑马鱼和小鼠冠状动脉再生的重要信号来源。
总之,我们的数据强调了Vegfc信号在促进斑马鱼心脏再生中的重要性。我们认为Vegfc信号可以诱导ECM成分Emilin2a和趋化因子Cxcl8a以及其他因子的表达,从而提供促进心脏再生的环境。我们的研究结果,以及显示VEGFC信号在促进哺乳动物冠状动脉发育中的重要性的数据,为研究VEGFC-emilin2-cxcl8信号轴在哺乳动物心肌梗死后促进侧支形成,从而改善心功能的潜力奠定了坚实的基础。
原文:El-Sammak H, Yang B, Guenther S, Chen W, Marín-Juez R, Stainier DYR. A Vegfc-Emilin2a-Cxcl8a Signaling Axis Required for Zebrafish Cardiac Regeneration. Circ Res. 2022 Apr;130(7):1014-1029. doi: 10.1161/CIRCRESAHA.121.319929. Epub 2022 Mar 10. PMID: 35264012; PMCID: PMC8976759.
原文地址:https://www.ahajournals.org/doi/10.1161/CIRCRESAHA.121.319929
注:因文章篇幅有限,所有相关引用文献,以及补充图、表可以点击至原文查阅。