杂志:CARDIOVASCULAR RESEARCH
影响因子:10.8(2022)
年份:2023
通讯作者:Suphansa Sawamiphak
通讯作者单位:Max Delbrück Center (MDC), Robert-Rössle-Str. 10, 13125 Berlin, Germany
DZHK (German Center for Cardiovascular Research), Partner Site Berlin,GeschäftsstellePotsdamer Str. 58, 10785 Berlin, Germany
摘要
目的:失调的免疫反应导致控制高血压和降低终末器官损伤风险的治疗策略效率低下。揭示从高血压刺激开始到多器官功能障碍表现的免疫途径是免疫靶向治疗急需的见解。
方法和结果:为了实现细胞事件协调多器官发病机制的可视化,我们模拟了斑马鱼的心血管高血压重构。暴露于离子缺乏环境下的斑马鱼幼鱼表现出血管紧张素原的快速上调,随后出现动脉高血压和心脏重构,这再现了射血分数保持的早期心力衰竭的关键特征。在大脑中,延时成像显示,在离子缺乏处理后,通过内皮收缩和迁移发生脑血管衰退。这种现象与巨噬细胞/小胶质内皮接触和内皮连接收缩有关。细胞因子和转录组分析发现干扰素-γ和白细胞介素1β的系统上调,并揭示了巨噬细胞/小胶质细胞转录程序的改变,其特征是抑制先天免疫和血管/神经保护基因的表达。压力过负荷诱导的脑损伤的斑马鱼和小鼠模型都表明,脑病理和巨噬细胞/小胶质细胞表型的改变依赖于干扰素-γ信号传导。在斑马鱼中,干扰素-γ受体1突变可阻止脑血管重构和巨噬细胞/小胶质细胞转录组谱的失调。通过转录组学方法中鉴定出骨形态发生蛋白5在离子缺乏处理时在巨噬细胞/小胶质细胞中的下调可以通过干扰素-γ阻断挽救,减轻脑微血管丢失。在横主动脉收缩诱导的压力过载的小鼠中,通常会发生脑血管损伤、神经炎症和认知功能障碍,干扰素-γ中和保护它们免受血脑屏障破坏、脑血管稀疏和认知功能下降。

关键词:斑马鱼;高血压;舒张期功能障碍;血管衰退;炎症;巨噬细胞;IFNγ;脑血管疾病;认知损伤
引言
高血压是最普遍的慢性疾病,也是一个主要的健康挑战。虽然血压升高是高血压的主要诊断特征,但其死亡率和残疾是相关的心血管共病的结果,如心力衰竭、中风、慢性肾脏疾病和认知功能障碍。目前的治疗策略主要针对控制生理血压的关键调控通路、交感神经系统和肾素(Ren)血管紧张素(Agt)系统。虽然这些药物有助于原发性高血压患者达到目标血压水平,但仍难以阻碍靶器官损伤的进展。对于脑血管的改变尤其如此。同样越来越清楚的是,即使在血压水平可接受的受试者中,心血管事件的残余风险升高也可能持续存在,强调了其他疾病驱动因素的存在。
系统性炎症和免疫反应性在高血压和终末器官损伤的发病机制中的关键贡献是公认的。不同类型的先天和适应性免疫细胞及其分泌的细胞因子,已被证明参与了高血压的发病机制。然而,我们对这些免疫细胞的激活如何导致高血压的发生和进展的机制的理解仍然缺乏。人们普遍认为,先天免疫细胞作为高血压刺激下炎症反应的启动因子,在血管损伤中起着关键作用。单核/巨噬细胞缺乏可减轻血管紧张素II(AngII)、醛固酮、和内皮素-1诱导阻力性动脉和主动脉血管功能障碍和氧化应激的作用。同样,在高血压小鼠模型中,消融大脑血管周围巨噬细胞可以阻止大脑中动脉和脑血管的结构和功能重构和脑血管氧化应激。免疫细胞在高血压中的有害作用并不仅仅依赖于促炎细胞因子或活性氧的产生。研究表明,醛固酮和盐诱导高血压后,巨噬细胞产生白细胞介素(IL)10可促进心脏纤维化和舒张功能障碍。总的来说,大量证据表明不同免疫细胞类型与血管、心脏和大脑相互作用,这表明了一个总体假设,即失调的免疫细胞通过破坏这些器官的血压调节功能来驱动高血压的发展。然而,终末器官功能障碍可引起各种外周组织的炎症,这表明复杂的免疫反应级联反应是高血压的原因和后果。更好地了解不同免疫细胞亚群的位点特异性效应,以及深入了解将高血压信号传递给受影响器官的免疫通路的机制,是开发免疫靶向策略来管理临床高血压的基础。在这里,我们解决了三个主要问题:(i)免疫细胞驱动的血压调节器官的不良重构背后的细胞过程;(ii)细胞事件的分子介质;以及(iii)对已确定的免疫通路的操纵是否可以防止高血压的发展和终末器官的病理重构。通过引入离子差诱导的体液稳态紊乱,我们建立了斑马鱼作为一个新的模型,重现了人类高血压的多系统结构和功能重构特征,比目前的啮齿动物模型需要更简单的操作和更短的治疗时间。重要的是,该模型不仅允许对高血压的多系统表型进行死后表征,而且还可以通过实时成像方法来追踪致病进展过程中的细胞行为。利用斑马鱼模型,我们能够发现细胞过程发生在从接触离子不平衡刺激大脑病理的表现,即巨噬细胞/小胶质细胞内皮细胞接触和内皮连接中断之前内皮细胞迁移驱动脑血管退化和增加大脑细胞死亡。在机制上,我们发现干扰素-γ(IFNγ)信号通路是系统性炎症驱动的动脉功能障碍和离子失衡驱动的大脑重构的关键中介。在对离子缺乏暴露的反应下,IFNγ信号下调巨噬细胞/小胶质细胞中的稳态、促血管生成和神经保护因子。我们发现其中一个因子,骨形态发生蛋白(BMP)5,参与了IFNγ驱动的致病途径。最后,在心脏压力过载诱导的脑病理的小鼠模型中,我们提供了炎症靶向治疗的概念证明,该治疗可以消除脑血管稀疏、血脑屏障(BBB)和内皮连接中断和认知功能障碍。
方法
动物饲养和品系
本研究中使用的转基因品系为Tg(myl7:MKATE-CAAX)sd11,1、Tg(myl7:H2BGFP)zf521,2、TgBAC(csf1ra:GAL4-VP16)i186,3、Tg(UAS-E1B:NTR-mCherry)c264,4、Tg(5xUAS:EGFP)zf82,5、Tg (kdrl:Hsa.HRAS-mCherry)s896,6, Tg (kdrl: EGFP)s843,7, ifngr1s986,8, Tg (ubb: NATC)bns98,8, Tg (fli1a:pecam1a-EGFP)ncv27,9, Tg (kdrl: HsHRASmCherry) s916,10, Tg (mpeg1:Gal4-VP16)gl24,11, Tg (UAS: Kaede)rk8,12.除非另有说明,收集胚胎并在丹尼奥溶液(58 mM氯化钠,0.7 mM氯化钾,0.4 mM硫酸镁,0.6 mM Ca(NO3)2,5 mM HEPES在水中)中培养。在活体成像实验中,将苯硫脲(PTU)应用于丹尼奥溶液中,以阻断皮肤色素沉着。
斑马鱼的饲养和实验在标准条件下进行,符合机构(马克斯·德尔布鲁克分子医学中心)、国家(柏林实验室)和德国伦理和动物福利指南,并得到柏林LAGeso公司的批准。所有实验均在受精后10天(dpf)的幼鱼上进行。用0.168 mg/ ml三卡因甲磺酸盐(MS-222)麻醉对幼鱼实施安乐死,然后浸泡在冰水中诱导低温治疗。
8周龄的C57Bl/6J小鼠从查尔斯里弗斯获得,饲养在控制温度和湿度(21±1°C,60±10%),12-12小时的光-暗循环。
离子缺乏处理
离子缺乏水是用去离子水将丹尼诺溶液稀释750倍或1500倍,制备出贫离子水。在Danieau溶液中培养至2 dpf的胚胎暴露于离子浓度逐渐降低,750倍稀释2天,然后稀释1500倍,直到功能和表型评估。在对照组中,鱼被保存在丹尼奥的溶液中。
RAS的药理抑制作用
本研究采用血管紧张素受体阻滞剂氯沙坦抑制RAS通路。胚胎/幼鱼分别用Danieau溶液作为对照或贫离子溶液处理,直到7dpf。在早期药物治疗中,将2dpf鱼用100µM氯沙坦和0.2% DMSO浸泡在贫离子溶液中,直到5 dpf。然后取出药物,将鱼保存在含有0.2% DMSO的贫离子溶液中,直到7 dpf。对于晚期药物治疗,4 dpf鱼在0.2% DMSO的离子差溶液中培养2天,用100µM氯沙坦和0.2% DMSO在离子差溶液中浸泡至7 dpf。对照组鱼在含有0.2% DMSO的丹尼奥缓冲液中饲养。
心脏收缩力测量
5 dpf或7 dpf幼鱼包埋在1%低熔点琼脂糖中。用配有40X物镜和高速摄像机(Ximea)的透射光学显微镜对心室和背主动脉节段进行成像。6-10秒长的电影以每秒300帧的速度获得。舒张期速度和收缩期速度、缩短分数(FS)、射血分数(EF)和流速的计算方法如前所述8。简单地说,在斐济13测量了舒张和收缩期末期的心室面积,并以面积随时间的变化计算为舒张或收缩期速度。使用斐济软件测量舒张末期(宽度和长度VD)和收缩期(宽度和长度VS)的心室宽度和长度。然后,将舒张末期的心室容积(容积VD)和收缩期(容积VS)分别计算为[π x长度VDx widthVD²)/6]和[π x长度VSx widthVS²)/6]。EF的计算方法为[100x(volumeVD-volumeVS)/volumeVD]。FS的计算方法为[100x(宽度VD-宽度VS)/宽度VD]。为了计算血液速度,我们使用Fiji (http://dev.mri.cnrs.fr/projects/imagej-macros/wiki/Velocity_Measurement_Tool)的速度测量工具生成了背主动脉内血细胞运动的波动图。接下来,使用Matlab代码从脉波图中计算出最大和最小速度.
诊断
小鼠用氯胺酮/噻嗪混合物(90/10 mg/kg)麻醉。如前所述,在左颈动脉和无名干之间进行主动脉收缩,以诱导慢性压力过载,如前所述。假手术小鼠进行了同样的实验程序,但没有进行主动脉结扎。
心脏回波描记术
采用配备40 MHz和15 MHz换能器的Vevo2100 (Visualsonics, Fujifilm)对小鼠进行超声分析。小鼠用异氟醚麻醉(3.5%诱导,0.5%-1%维持,补充1 L/ min氧气),固定在加热垫上保持体温恒定并监测生理参数。胸部和颈部被刮平,用40 MHz换能器从胸骨旁短轴投影进行心脏成像。m型图像应用Teicholz公式评估左心室心功能。心尖室图像用于评估舒张功能。主动脉弓成像采用15mhz换能器,通过超声多普勒评估主动脉横缩(TAC)结扎的跨狭窄梯度。
抗ifng抗体和rhBMP-5注射
对于斑马鱼处理,将抗Ifng(Abcam,ab211784)和抗v5(ThermoFisher,R960-25)用去离子水稀释至150µg/ml(ThermoFisher,R0581)。重组人BMP-5(研发生物技术,Cat。编号:615-BMC-020/CF)在去离子水中稀释至200ng/µl。用三卡因(0.168 mg/ml)麻醉3 dpf或5 dpf幼鱼,将1-2 nl抗体溶液注射到心包囊或静脉窦。注射等量的V5抗体或载体作为对照。注射后,用新鲜的丹尼奥溶液或离子差溶液改变鱼的培养基。
小鼠被随机分配,并接受抗Ifng(BioCell,BE0055)治疗或非相关IgG(BioCell,BE0088)治疗作为对照。从TAC后1周开始,每隔3天腹腔注射200µg抗IFNg或非相关IgG,体积为75µL的生理溶液.
免疫荧光和TUNEL染色
幼鱼麻醉,用4% PFA + 0.3% triton在4°C下固定过夜,然后如前所述处理17。一抗为鸡抗GFP(A10262;1:500),大鼠抗m樱桃(11217,1:500),兔抗zap70(细胞信号,99F2;1:100)。二抗为Alexa Fluor 488山羊抗鸡(福尔,A11039;1:300),Alexa Fluor 555山羊抗大鼠(细胞信号,4417S;1:400),Alexa Fluor 647驴抗兔(福尔,A-31573;1:400)。根据制造商的协议,使用tdt介导的dUTP缺口末端标记(TUNEL)技术检测细胞死亡,使用Click-iT TUNEL Alexa Fluor 647试剂盒(Invitrogen,C10247)。
小鼠用氯胺酮/噻嗪(混合物90/10mg/kg)麻醉,经心脏灌注40 mL生理盐水,然后用40 mL 4%多聚甲醛麻醉。大脑被移除,在4°C下用4%福尔马林固定4小时,然后在4°C的20%蔗糖溶液中冷冻保护过夜,如前所述18,19。用低温恒温器(徕卡CM 1950,徕卡)切割30个µm的切片,并在防冻液中自由漂浮保存。切片用0.3- 0.5%的Triton X-100(Sigma)在PBS中渗透30 min,然后在用10%的驴血清(载体实验室)和0.3- 0.5%的Triton X-100在PBS中制备的封闭溶液中孵育120 min。一抗CD31(BD制药蛋白,550274;1:50)抗PDGFRb(研发,AF1042;1:50)、抗VE钙粘蛋白(BD药物,555289;1:50)和抗克劳丁蛋白5(抗体35-2500;1:100)在4°C的阻断溶液中孵育过夜。第二天,切片在PBS中洗涤三次,然后与以下二抗孵育:AlexaFluor488(杰克逊免疫搜索,712-545-153;1:200)和Cy3(杰克逊免疫搜索,705-165-147;1:200)用含5%驴血清和0.3% Triton的PBS稀释。对于RAGE/CD31染色,切片用5%的驴血清(载体实验室)和0.3%的Triton X-100(Sigma)在PBS中阻断120 min,然后用抗CD31(BD制药,550274:1:50)一抗在4°C下孵育过夜,用于观察微血管。第二天,切片用PBS洗涤3次,用PBS稀释的二抗Cy3(Jackson免疫搜索,712-165-153;1:200)孵育。随后,使用M.O.M.基本免疫检测试剂盒(载体实验室,BMK-2202)对晚期糖基化终末产物受体(RAGE)进行染色(Santa Cruz,sc-74473;1:200)。使用链霉亲和素Alexa Fluor488偶联物(Invitrogen,S32354;1:200)作为二抗。最后,切片用DAPI溶液1 mg/mL(62248;1:2000),安装DABCO(西格玛)和可视化蔡司780共聚焦激光扫描显微镜20×/0.50米27或40×/1.30M27油浸目标(卡尔蔡司微成像公司),使用405纳米二极管激光激发DAPI,488纳米氩激光激发AlexaFluor488,543纳米HeNe激光激发Cy3。
毛细血管密度和直径的分析通过血管分析插件在斐济20。包含血管的图像通道被转换为灰度、二值化和骨架化。毛细血管密度计算为每个视场CD31标记阳性像素的百分比,毛细血管直径计算为来自整个视场的骨骼化图像的平均直径。周细胞覆盖率是指每个视野的周细胞体或过程覆盖的毛细血管的百分比。两种分析均采用从以Bregma -1.46mm为中心的不同切片中捕获的5个视野。
延时显微镜
4 dpf幼鱼用三卡因(0.168 mg/ml)麻醉,包埋在1%低熔琼脂糖中。然后,盘子里装满了丹尼奥的缓冲液和三卡因(0.168 mg/ml)。使用20X水浸物镜,每40 min 16小时获得大脑共聚焦z堆。为了评估巨噬细胞的覆盖和连接覆盖,斑马鱼幼鱼的大脑使用蔡司LSM880 Airy扫描倒置共聚焦显微镜进行实时成像,该显微镜配备了25倍油(NA = 0.8)物镜。每20-30 min获得一帧。
图像分析
使用Imaris软件(牛津仪器公司)对心肌细胞总数进行定量。使用ImageJ中的Volumest插件计算心室体积。使用ImageJ中的分割编辑器插件对心肌细胞体积进行定量。为了分离单个心肌细胞,使用了膜和核制造器。
用ImageJ对脑血管面积进行量化,然后归一化为脑实质总面积,计算血管密度。使用Imaris表面绘制法测量躯干和脑血管体积。用ImageJ计算全身和脑实质中死亡细胞、小胶质细胞/巨噬细胞和T细胞的数量。
在4.5-5 dpf时,对中脑和后脑区域(中央动脉)的微血管系统进行巨噬细胞覆盖和连接覆盖的分析。共焦图像使用斐济/ImageJ软件进行分析。使用OMERO软件(https://www.openmicroscopy.org/omero/)进行数据存储和数据可视化。对每个幼鱼大脑的巨噬细胞覆盖率进行3次定量(3次技术重复次),并分析并绘制每种条件下的重复平均值。每个血管段的连接覆盖被量化为某一血管段区域连接面积的一小部分。取每个幼鱼所有血管段的定量平均值,并绘制每种条件下的定量图。
通过计数ImageJ中的收缩血管,从4 dpf斑马鱼大脑16小时的延时图像中量化有和不有巨噬细胞接触的回归事件。利用ImageJ21中的斑马鱼血管定量(ZVQ)工作流程,根据直径小于5µm、6-15µm到超过15µm之间进行血管分类。该工作流程测量了整个血管床的直径。然后对血管直径进行分类,并以所有测量值的百分比计算每类血管的百分比。
小鼠灌注毛细血管的分析
将荧光素偶联的巨型葡聚糖(200000万达a,0.1毫升10 mg/ml)和四甲基罗丹明右旋糖酐(40000万达a,0.1毫升10 mg/ml)的混合物经左股静脉灌注20分钟。小鼠立即被宰杀,大脑在4°C下的4%福尔马林中固定过夜,然后在20%的蔗糖中冷冻保护,如前所述18,19。使用低温恒温器(徕卡CM 1950,徕卡)收集了30微米的切片,并保持自由漂浮。使用DAPI(Invitrogen,62248;1:2000)观察细胞核,用蔡司780共聚焦激光扫描显微镜和蔡司EC平面新荧光20×/0.50M27成像,并对cd31染色的毛细血管进行分析。两项分析均使用了从以Bregma -1.46mm为中心的不同切片中捕获的5个视野。
实时荧光定量PCR(qRT-PCR)
大约50只幼鱼被聚集在一起,在TRIzol(生命技术公司,15596026)中快速冷冻,并在-80℃下保存直到使用。在离子差处理后1、2、3d的3个不同时间点,用TRIzol从整个幼鱼中分离出总RNA。使用上标III第一链试剂盒(生命技术公司,18080051),使用3-4µg的RNA进行cDNA合成。qRT-PCR使用Luna通用qPCR主混合物(新英格兰生物实验室,M3003)进行,并在StepOnePlus实时PCR系统(应用生物系统)上运行。样品采用2-ΔΔCt方法进行分析。用管家基因gapdh进行归一化处理。所使用的引物列表见表S1。
荧光激活细胞分选(FACS)
来自csf1ra:GAL4;UAS:NTR-m幼鱼的细胞在0.26单位/ml自由酶-TL(默克化学公司,5401020001)中分离,含有1倍F- 68多元醇(费舍尔科学,11495005)。幼鱼在37℃的溶液中保存20-30分钟,并通过移液间歇混合。用1%的BSA在HBSS溶液中停止解离。然后,样品用0.05% BSA在HBSS溶液中洗涤并重悬。样品通过40µm的过滤器进行过滤,然后用FACSAriaII机器(BD生物科学公司)对细胞进行分类。巨噬细胞和非巨噬细胞根据巨噬细胞特异性的mCherry信号来区分巨噬细胞。收集的细胞旋转下来,在-80℃下保存在TRIzol(生命技术,15596026)中,用于后续实验。
RNA测序
使用TRIzol(Life技术公司,15596026)从facs分类的巨噬细胞中提取总RNA,并进行下一代测序(Genewitz)。使用SMART-Seq HT试剂盒(TaKaRa,634455)制备了与illumina兼容的测序文库。在验证了足够的浓度和适当的片段大小后,使用Illumina HiSeq(2x150 bp)配置对文库进行测序,每个通道的数据输出约为350M的对端读取。使用Trimmomatic v.0.36对序列读取序列进行裁剪,以去除可能的适配器序列和质量较差的核苷酸。使用卡利斯托(v0.46.1)对斑马鱼转录组(GRCz11,Ensembl)进行伪定位和独特的转录本计数。使用Tximport(v1.22.0)将转录本水平计数汇总为基因计数,并保持计数超过10个计数的基因。为了从批处理效应和其他可能的来源中去除不必要的变化,我们使用ruv校正的计数(k=3)进行进一步分析(RUVseq v1.28.0)。采用DESeq2(v1.34.0)比较对照组和离子差处理组之间的差异基因表达。使用Wald检验来生成p值和log2倍的变化。调整后p值<为0.05和绝对log2倍变化>1的基因被认为是差异表达基因。
行为分析
Morris水迷宫测试是在一个专用的房间里进行的,该房间配有一个直径120厘米、深度60厘米的树脂圆形池,里面装满了以26±1°C加热至40厘米高的水。在距离泳池边缘30厘米的地方,放置一个直径为8厘米的塑料透明平台。整个过程包括5天:视觉试验(第1天)、采集试验(第2-4天)、探针试验(第5天)。在测试的视觉阶段(第1天),水保持透明,以使平台可视化。然后,在采集(第2天至第4天)和探测(第5天)阶段,对水进行混浊,以掩盖平台的位置。所有实验均在上午9点到下午3点之间进行。每次试验将小鼠的释放点随机分配在4个对称位置。视觉试验允许验证每个动物都能够识别由视觉线索识别的平台位置。采集阶段包括连续三天,每天进行4次试验,允许小鼠在游泳池中自由游泳,直到找到平台或最长时间为一分钟。当老鼠找不到平台时,它们会被引导到平台,并允许在平台上休息10秒钟。探针试验包括移除平台,允许老鼠在游泳池中自由游泳一分钟,记录在每个象限中花费的时间。游泳路径由视频跟踪系统视觉视觉15(Noldus,荷兰)记录并自动分析。
统计分析
所有数据均以平均±标准误差表示。采用qRT-PCR数据的单样本学生t检验确定统计学意义,并使用本贾米尼-霍赫伯格程序对多重比较进行校正。有或不存在巨噬细胞接触和血管类别的回归事件采用双向方差分析,并采用Bonferroni方法进行校正。采用Tukey校正的双向方差分析方法分析Morris水迷宫的毛细血管密度、毛细血管直径、血管周细胞覆盖率、目视和探针试验。采用重复测量的双因素方差分析,并对多个比较进行Tukey校正,以检验组间在多个时间点上的差异(Morris水迷宫获取试验,纵向超声心动图分析)。所有其他数据的统计显著性采用双尾Student 's t检验。如果进行多重比较,则使用Holm-Bonferroni方法调整p值。p & lt;0.05为显著性。除另有说明外,n为实验用动物数。
结果
为了便于检查协调高血压发病和相关心血管并发症的细胞和分子机制,我们建立了一个斑马鱼模型,能够以最小的操作捕获高血压和相关器官损伤的特征。与其他高血压模型相比,我们的方法有三个主要优势。首先,它依赖于对环境线索的系统适应,而不像在人类高血压中发现的那样,需要基因或手术操作。第二,处理时间很短。第三,在幼鱼阶段使用斑马鱼允许使用实时成像方法来发现病理背后的细胞机制。从2 dpf开始,胚胎在去离子水稀释的丹尼奥缓冲液中饲养,浓度稀释至1:750,直到4dpf(图1A)。2天后,浓度降低到1:1500,幼鱼进一步处理至7dpf(图1A)。
为了检测离子缺乏处理是否会导致动脉压升高,我们测量了背大动脉的血流速度。在患者研究中,不同动脉血管床的流速降低与血压升高密切相关。因此,我们观察到背主动脉舒张末期收缩期峰值速度(图1B和C)显著降低,以及在较小程度上的收缩期峰值速度(图1B和D),表明动脉压和/或阻力增加。动脉阻力指数是高血压患者中与动脉硬化相关的血管阻力和顺应性改变的指示参数,在离子缺乏治疗的幼鱼中也升高(图1E)。
RAS失调介导离子失衡诱导的动脉功能障碍
RAS是血压调节和电解质稳态的关键控制系统,是高血压发病机制的基础。因此,我们接下来通过描述明显症状出现前Agt和Ren诱导的时间线和关系,来研究RAS失调是否参与了离子缺乏诱导的血管反应。为此,我们通过定量逆转录-聚合酶链反应(qRT-PCR)评估了在致病级联(2-5dpf)启动期间暴露于离子缺乏处理的幼鱼中这两个基因的时间过程表达。在离子缺乏处理2天后,agt信使RNA水平显著升高,而ren的表达水平在此阶段没有变化(图1F)。处理3天agt表达进一步升高,ren也升高(图1F)。此外,我们还研究了RAS拮抗作用对动脉血流变化的影响。氯沙坦,一种竞争的Ang II受体1型拮抗剂(图1G),确实减弱了刺激对舒张期测量的动脉血流速度降低和动脉阻力指数升高的影响(图1H-K)。我们还研究了在离子缺乏暴露期间,在4-7dpf的晚期使用氯沙坦的影响(图1G)。有趣的是,这种晚期干预并不能减轻离子不良治疗引起的动脉压/抵抗表型(图1H-K)。
总之,这些数据突出了新的实验模型在捕获人类高血压的表型和分子特征方面的有用性。此外,这些发现表明,离子缺乏诱导的离子稳态破坏最初通过RAS失调导致动脉高血压的表型表现。阻断RAS激活可以阻止发病途径的早期发展。然而,一个或多个额外的疾病驱动因素可能随后参与致病级联反应,使RAS拮抗作用在后期无效。

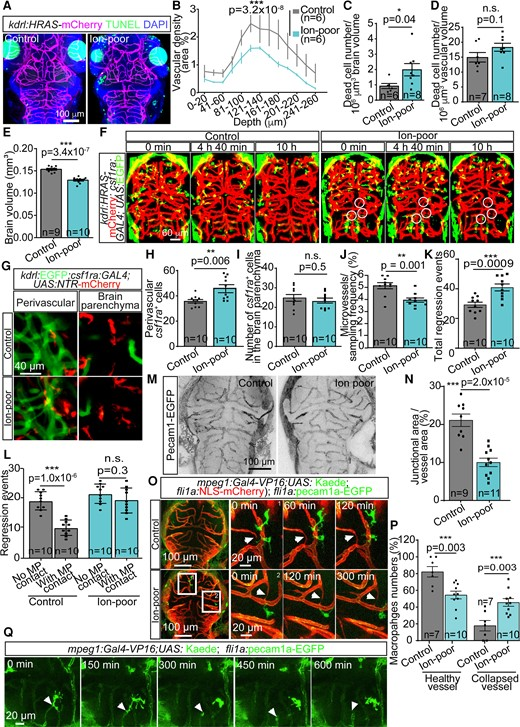
图1 暴露于离子缺乏处理会导致斑马鱼幼鱼动脉高血压的特征。A,对斑马鱼幼鱼的5天低渗处理范式的示意图。B,线形图描绘了一个有代表性的对照组和一个离子缺乏处理的幼鱼随时间变化的血液流动速度。C-E,柱状图显示,与对照组相比,离子处理不良的幼鱼的舒张末期速度(C)收缩速度峰值(D)和较高的动脉阻力指数。(E)或11只幼鱼。F,通过qRT-PCR检测离子差处理第1、2和3天的agt和ren mRNA水平,结果显示agt表达的进行性诱导。在第3天也可检测到ren的诱导。G,RAS拮抗剂氯沙坦的早期和晚期治疗示意图。H,线形图显示,在具有代表性的对照、离子差处理、离子差处理、早期氯沙坦处理和晚期氯沙坦处理的幼鱼中,氯沙坦早期处理减轻了离子差诱导的血流速度降低。I-K,柱状图显示早期而非晚期氯沙坦治疗对降低离子不良处理的幼鱼舒张期末速度(J)和增加动脉阻力指数(K)的有效性。峰值收缩期速度似乎不受两种治疗时间的影响(I)。柱状图中的结果以mean±S.E.M.表示。单个的数据点也显示为点图。*P<0.05, **P<0.01, ***P<0.001, n.s.不具有显著性,t检验。对P值进行了多重比较的调整。
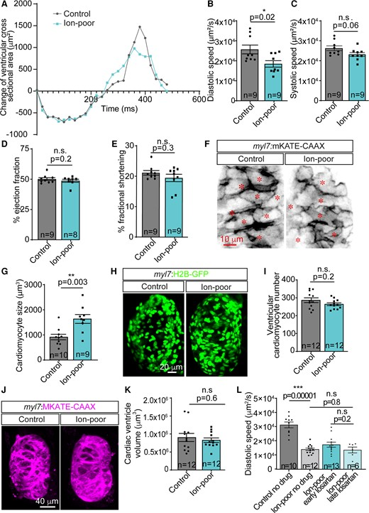
接下来,我们研究了离子缺乏诱导的高动脉压是否足以驱动最常与高血压相关的心血管并发症。事实上,在5天的离子缺乏处理后,幼鱼表现出心室舒张能力的下降,这可以通过舒张期心室壁的运动较慢得到证明(图2A和B)。相反,这些心脏的收缩期速度没有改变(图2C)。未受损的射血分数(图2D)和缩短分数(图2E)也显示了收缩功能的保留。
心脏的功能损伤是心肌形态学重构适应不良的结果。为了研究离子缺乏诱导动脉高血压可能导致心肌细胞的细胞改变,我们将离子缺乏处理模式应用于myl7:H2B-GFP;myl7:mKATE-CAAX转基因幼鱼,心肌细胞核和质膜分别用H2B-GFP和mKATE-CAAX荧光标记。对心肌细胞大小的分析显示,缺乏离子处理的心室细胞体积增加(图2F和G),表明肥大生长。心肌细胞死亡常与心脏病有关,在一定程度上可发生在肥厚的心脏。因此,我们研究了心肌细胞数量的减少是否可能导致机械舒张的功能障碍。然而,缺乏离子处理的心室包含的心肌细胞数量与对照组相似(图2H和I)。心室体积也不受影响(图2J和K),提示同轴肥大的建立。与动脉血流变化不同,在离子缺乏诱导的RAS激活的早期或晚期阻断RAS(图1G和F)并不能防止心肌舒张功能障碍(图2L)。这些结果表明,独立于RAS的离子不良治疗导致心室舒张功能障碍,与心肌细胞的适应性肥厚重构相关,而没有心肌细胞死亡,类似于保留射血分数(HFpEF)的早期心力衰竭的某些功能和形态学特征。

图2 离子失衡斑马鱼模型中RAS非依赖性心室舒张功能失调重构。A,折形图,描述对照组和离子缺乏处理幼鱼心室面积随时间变化的曲线图。B-E,柱状图显示在斑马鱼幼鱼中暴露于5天的离子缺乏处理舒张期心室壁速度降低(B,对照=9幼鱼,不良=9幼鱼),但收缩功能不受影响。F,在5天的离子缺乏处理后,心室壁致密层的心肌细胞增大,质膜上用mKATE-CAAX标记。星号表示单个心肌细胞。G,柱状图显示了对照组和离子缺乏处理组心肌细胞体积。H,Tg(myl7:H2B-GFP)幼鱼心脏在对照组条件下和离子缺乏条件下饲养5天。心肌细胞可通过细胞核H2B-GFP的存在来检测到。I,柱状图显示了对照组和离子缺乏处理组心室中心肌细胞的数量相当。J,Tg(myl:mKATE-CAAX)心室的3D投影在离子不良治疗5天后显示大小不变。K,柱状图显示对照组和离子缺乏处理组的心室体积。L,柱状图显示,在离子缺乏治疗的早期或晚期,当氯沙坦阻断RAS活性时,舒张功能障碍的程度相似。柱状图中的结果以mean±S.E.M.表示。单个的数据点也显示在柱状图的顶部。*P<0.05, **P<0.01, ***P<0.001, n.s.不具有显著性,t检验。对P值进行了多重比较的调整。
脑血管衰退,血管相关巨噬细胞/小胶质细胞增加,以及离子失衡导致脑细胞死亡
在验证了心血管表型的存在和高血压关键分子标志物的升高后,我们接下来研究了斑马鱼模型中靶器官不良重构和免疫细胞参与的细胞过程。血管损伤作为浸润性免疫细胞的主要接触部位,常被认为是全身炎症与高血压的发展及其相关靶器官损伤之间的机制联系。因此,我们继续研究了内皮细胞对离子失衡的反应以及与免疫细胞的相互作用,特别是在之前被证明在RAS诱导的血管损伤中发挥关键作用。我们首先评估了包括大动脉和静脉、背主动脉和主脉组成的主干血管床,它们分支成喂养骨骼肌和周围神经系统的小血管网络。kdrl:HRAS-mCherry(内皮细胞被膜定位的哈维大鼠肉瘤病毒致癌基因同源物(HRAS)标记的mCherry荧光标记)转基因幼鱼的全贴成像显示,在离子差处理3天后,血管网络没有明显的形态学改变。血管密度,以总组织体积的百分比来测量,在离子缺乏者和对照组中也具有可比性。相比之下,离子缺乏组的血管密度在大脑中明显降低(图3A和B)。血管稀疏发生在整个大脑深度(图3B),通过末端脱氧核苷酸转移酶2’-脱氧尿苷,5’-三磷酸(dUTP)缺口末端标记(TUNEL)检测,与实质细胞死亡增加相关,(图3A和C)。内皮细胞的死亡没有明显增加(图3D),提示细胞凋亡可能不是离子失衡驱动的脑血管稀疏的主要机制。随后,在处理5天后,也可以检测到脑容量的减少(图3E)。
在不同血管床的发育重构过程中,观察到涉及内皮细胞迁移和重新融入缩回血管段的血管退化,而不依赖于内皮细胞的凋亡。以前尚不清楚这一细胞过程是否参与了高血压对脑血管的重构。kdrl:HRAS-mCherry;csf1ra:GAL4;UAS:EGFP转基因幼鱼的延时成像,其中内皮细胞(kdrl+)和巨噬细胞/小胶质细胞(csf1ra+)分别用mCherry和EGFP荧光标记,显示在对照条件下饲养的斑马鱼幼鱼主要稳定的脑血管网络(图3F)。在4.5-5dpf时,经过2天后的离子差处理,我们捕获了来自同一血管段的内皮细胞的动态过程,它们相互收缩和迁移,导致血管段的退化(图3F)。此外,在离子缺乏处理组中,大量位于血管附近的csf1ra +细胞仅沿着血管碎片移动(图3G和H)。相比之下,实质csf1ra +细胞数量保持不变(图3G和I),表明巨噬细胞/小胶质细胞与血管之间的相互作用增强,但脑实质中所有髓系细胞没有扩张。
总之,致病途径由离子缺乏诱导RAS上调不仅触发重构心血管系统,而且大脑通过一系列免疫和非免疫细胞的细胞反应,即增加巨噬细胞/小胶质细胞与脑血管,内皮迁移介导的血管退化,和脑实质细胞死亡的联系。有趣的是,离子缺乏诱导的内皮细胞退化主要影响微血管(直径≤为5μm),而不是较大的微血管(图3J)。此外,延长离子缺乏处理第8天显示脑血管稀疏进展,血管密度进一步降低,但没有明显的形态学异常,除了原始肾,前肾。因此,由离子失衡引发的全系统反应再现了血管、心脏、大脑和肾脏的损伤,这些都是人类高血压的主要靶器官。

图3 离子失衡驱动的脑血管退化和脑细胞死亡与巨噬细胞/小胶质细胞-内皮细胞接触增加和内皮间连接重构相关。A,高血压脑的结构重构。对5 dpf Tg(kdrl:HRAS-mCherry)幼鱼暴露于低离子处理3天后的脑血管形态和细胞死亡(TUNEL+)进行了评估。4’,6-二氨基-2-苯林多尔(DAPI,蓝色)标记了组织中的所有细胞核。B,线形图描绘了3天离子缺乏诱导的血管密度降低(以总组织面积的百分比表示)。C-E,柱状图显示在离子缺乏处理3天时脑实质细胞死亡增加(C)但脑血管中没有(D),并随后在处理第5天,和对照组相比,脑容量减少(E)。F,kdrl:HRAS-mCherry;csf1ra:GAL4;UAS:EGFP转基因斑马鱼的延时成像,以追踪缺乏离子的处理和对照组的内皮细胞和巨噬细胞/小胶质细胞行为的动态变化。圆圈标记了在时间序列的过程中内皮细胞收缩的位置。G,Csf1ra +巨噬细胞/小胶质细胞(csf1ra:GAL4;UAS:NTR-mCherry)直接接触和/或定位在靠近血管系统(kdrl:EGFP),或在2天的动物中远离脑实质的血管。H,柱状图显示高血压反应后与血管相关的Csf1ra +细胞数量更多。I,柱状图显示了离子缺乏处理和对照组的实质Csf1ra +细胞数量。J-L,柱状图显示微血管采样频率的降低(J)导致由内皮细胞退化(K)增加和与离子不良治疗后巨噬细胞/小胶质细胞-内皮细胞接触相关的衰退保护(L)的损失相关。M和N,离子缺乏处理后内皮连接中断。通过血小板内皮细胞粘附分子(PECAM)-EGFP的表达(M)可以观察到,内皮连接的完整性降低,表示为每个血管面积的连接覆盖率的百分比(N)。O,显示了内皮细胞和塌陷血管中的巨噬细胞/小胶质细胞之间的细胞相互作用。转基因株系mpeg:GAL4-VP16;UAS:Kaede;kdrl:HsHRAS-mcherry;fli1a:pecam1a-EGFP可以显示巨噬细胞/小胶质细胞、内皮细胞和内皮连接。P,柱状图显示,与对照组相比,离子缺乏处理的幼鱼中健康血管的巨噬细胞覆盖率较低,而塌陷血管的覆盖率较高。Q,图像描绘了巨噬细胞/小胶质细胞在重排之前的接触,通过PECAM-EGFP表达可视化。数据显示为mean±S.E.M.而单个的数据点被叠加到柱状图上。*P<0.05, **P<0.01, ***P<0.001, n.s.不显著,t检验或双倍方差分析(B).对P值进行了多重比较的调整。
内皮-巨噬细胞/小胶质细胞相互作用和离子失衡诱导的脑血管收缩中的内皮连接中断
接下来,我们旨在进一步了解在离子缺乏处理的动物中观察到的脑血管退化的细胞机制。令人惊讶的是,虽然对巨噬细胞/小胶质细胞-内皮相互作用与血管衰退之间的关系的分析显示,与对照组相比,离子缺乏处理细胞的衰退更频繁(图3K),在对照条件下,与巨噬细胞/小胶质细胞的接触与较少的衰退事件相关(图3L),这暗示了先天免疫细胞的保护作用。据报道,血管周围的巨噬细胞有助于增加血脑屏障的通透性,这与高血压患者内皮紧密连接复杂性的降低有关。为了评估低离子的处理是否会影响脑微血管中的细胞结构,我们测量了连接覆盖范围,作为处理过和未处理过的幼鱼的细胞接触面积的估计值。使用转基因报告细胞系fli1a:pecam1a-EGFP定位血小板内皮细胞粘附分子-1(Pecam1),观察细胞间连接,显示在离子缺乏处理后,沿脑血管网络的连接覆盖率减少(图3M和N)。为了阐明巨噬细胞/小胶质细胞在内皮连接重塑和衰退中的作用,我们通过mpeg:GAL4-VP16;UAS:Kaede;kdr细胞/m EGFP转基因系,通过Kae细胞/小胶质细胞和EGFP的表达分别观察巨噬细胞、内皮细胞和内皮连接(图3O)。除了捕获收缩前的内皮-巨噬细胞/小胶质细胞的相互作用和血管节段的重建(图3O),我们的分析显示,离子缺乏处理改变了巨噬细胞/小胶质细胞沿血管网络的分布。在对照条件下,大多数与血管相关的巨噬细胞/小胶质细胞与灌注/充气的血管相接触。只有少数巨噬细胞/小胶质细胞与衰退事件相关,而衰退事件是血管床生理成熟的一部分(图3P)。离子缺乏处理对灌注血管中巨噬细胞/小胶质细胞的覆盖没有重大影响,但增强了它们与塌陷血管的相互作用(图3P)。总的来说,通过对巨噬细胞/小胶质细胞和内皮细胞行为的延时追踪,不仅揭示了离子失衡在这些细胞之间的动态相互作用中的作用,而且还揭示了巨噬细胞/小胶质细胞血管保护功能的改变可能导致微血管收缩的细胞机制。此外,我们对连接动力学的观察表明,有一种细胞机制,这与之前关于血管修剪的体内研究一致。
离子失衡上调促炎细胞因子Ifnγ和IL1β,并通过Ifnγ信号通路扭曲巨噬细胞组织稳态/神经保护表型
为了解决炎症作为随后离子失衡信号驱动导致RAS失调的作用,并确定介导其对靶器官损伤作用的免疫途径,我们首先探讨了心血管表型的发展与通常与高血压和HFpEF相关的炎症标志物的表达水平之间的时间关系。在离子缺乏处理的第1天,qRT-PCR显示,与对照组相比,候选细胞因子的表达没有改变(图4A)。处理2天后,两种细胞因子ifng和il1b的表达水平有细微增加(约1.5倍),但没有统计学意义(图4B)。处理第3天的后续评估显示,ifng和il1b mRNA的上调分别超过2倍和8倍(图4C)。这两种促炎细胞因子的升高表明,可能是由RAS失调引起的系统性炎症,有助于离子缺乏诱导的致病途径。
IFNγ是一个巨噬细胞亚群激活的基准刺激,在促炎细胞因子的产生和杀微生物活性方面作用更强。IL1β是IFNγ引导巨噬细胞上调的关键细胞因子之一。我们假设,由于Ifnγ升高导致的表型改变,从而导致巨噬细胞/小胶质细胞血管保护功能的紊乱,有助于脑血管退化和脑细胞死亡。为了解决这一假设,并了解下游信号传导,我们把从对照和离子缺乏csf1ra:GAL4;UAS:NTR-mcherry幼鱼通过荧光激活细胞分选(FACS)分离的单核/巨噬细胞进行RNA-Seq检测,经过3天离子缺乏暴露和心包内注射对照V5或抗Ifnγ抗体以阻断干扰素受体(Ifngr)1的激活(图4D)。比较转录组学分析显示,不仅先天免疫功能的破坏,而且在离子不平衡时维持的几个关键介质的表达减弱(图4E和F)。具体来说,离子差处理的巨噬细胞下调了补体系统调节因子H相关5(cfhl5)和杀菌和先天免疫效应肽自然杀伤(NK)-lysin (nkl3和nkl4)(图4E和F)。参与抗炎反应和炎症消退的不同酶的表达,如A分解素和金属蛋白酶结构域10b(adam10b)、组氨酸氨解酶(hal)和赖氨酸去甲基化酶5A(kdm5a)的表达也减少了(图4E和F)。有趣的是,我们观察到暴露于分泌因子和细胞表面受体的离子失衡转录抑制,包括bmp5、核结合素2a(nucb2a)和丛状蛋白D1(plxnd1)(图4E和F),据报道在不同的病理环境下在神经元和血管稳态和损伤预防中发挥重要作用。重要的是,抗Ifnγ介导的内在细胞因子信号的抑制抑制了离子缺乏驱动转录程序的激活(图4E和G),表明Ifnγ信号是离子失衡反应中巨噬细胞表型改变的关键中介。从我们的转录组学分析中,我们还注意到,与其同源受体ifngr1不同,ifnγ在巨噬细胞中没有检测到表达。IFNγ是T细胞中与高血压反应相关的标志性细胞因子。有趣的是,离子缺乏处理的鱼,显示在大脑附近有T细胞的积累,这在对照组动物中很少观察到,表明这些细胞参与了巨噬细胞的失调。

图4 以高血压刺激下巨噬细胞中ifng和il1b上调和Ifnγ信号依赖性的神经保护和稳态基因表达下调为特征的系统性炎症。A,在离子缺乏治疗的第1天,高血压和HFpEF中细胞因子的表达未发生改变。B和C,离子缺乏处理2天和3天后检测到促炎/Th1细胞因子ifng和il1b mRNA水平的进行性升高。D,从注射抗v5的对照组(对照),注射抗v5的离子缺乏处理3天幼鱼,和注射抗Ifnγ(离子差+抗Ifnγ)离子缺乏处理3天幼鱼中通过FACS分离巨噬细胞,然后进行RNA-Seq检测。E,描述对照组、高血压组和抗ifng处理的高血压巨噬细胞中差异表达基因(调整后的P-value<0.05)的热图。F和G,火山图显示,与对照巨噬细胞(F)和离子缺乏处理的巨噬细胞相比,离子缺乏的+抗Ifnγ基因上调(正Log2倍变化)和下调(负Log2倍变化)。灰点表示没有差异表达的基因。(D-G)中的数据来自每组3个生物副本。
Ifnγ信号传导是离子失衡驱动的脑血管退化的基础
接下来,我们利用遗传功能缺失模型研究了Ifnγ信号在不平衡脑血管重构中可能的因果作用:斑马鱼幼鱼在编码ifngr1的基因中存在无义突变。在没有离子失衡刺激的情况下,ifngr1−/−幼鱼表现出与对照组(ifngr1+/+)相当的脑血管形态和密度(图5A和B)。相比之下,暴露于缺乏离子的介质中会导致处理后3天大脑中测量的血管密度降低(图5A和B)。Ifngr1缺失保护脑血管免受离子缺乏介导的退化(图5A和B),表明Ifnγ信号在脑血管系统对离子失衡的致病反应中起着关键作用。因此,我们继续探讨了该细胞因子是否可能代表了一种能够预防和/或减轻表型表现进展后的终末器官损伤的治疗靶点。
为此,我们在动脉高血压和脑血管稀疏化(治疗3天)后连续5天的离子不良暴露期间,给予单剂量心包内注射抗Ifnγ抗体。抗Ifnγ处理模式能够减轻脑血管的稀疏性(图5C和D)。有趣的是,晚期抗Ifnγ抗体治疗也减轻了离子不良诱导的收缩期和舒张期动脉血流速度的降低(图5E-G)。然而,通过舒张期的心室壁速度测量,治疗并没有恢复舒张功能障碍(图5H)。
综上所述,这些发现揭示了炎症驱动的高血压发病机制,其中Ifnγ的异常产生驱动脑重构,以脑血管退化和脑细胞死亡增加为特征。干扰Ifnγ通路的激活可减轻血管损伤和动脉高血压,但不足以阻止心脏重构的进展。
补充BMP5可防止离子失衡驱动的脑血管稀疏
巨噬细胞/小胶质细胞转录组改变和功能失调,从离子失衡挑战下的接触相关内皮退化可以证明,表明Ifnγ介导的巨噬细胞旁分泌信号通路的损伤可能是介导脑血管重构的潜在机制。值得注意的是,我们发现在巨噬细胞/小胶质细胞中Ifnγ介导的转录下调的下游靶点,通过转录组分析确定,BMP5,是离子失衡驱动的脑血管稀疏的重要调节因子。为期两天的治疗斑马鱼幼鱼重组人BMP5开始离子暴露的第二天防止脑血管稀疏,如图所示的保护整体血管覆盖脑实质(图5J)和微血管的血管网络(图5K)。因此,我们的发现提供了进一步的机制,离子失衡引发的炎症途径驱动脑损伤,其中巨噬细胞/小胶质细胞中bmp5信号下调,导致这些细胞血管稳态功能的损害,从而破坏内皮细胞间连接和收缩。

图5 Ifnγ及其下游信号靶点Bmp5调节血管对离子失衡的高血压刺激的反应。A,5dpf ifngr1-/-和对照野生型Tg(kdrl:HRAS-mCherry)幼鱼暴露于或不接受离子缺乏处理3天的脑血管系统的代表性图像。B,柱状图显示野生型对照、ifngr1-/-、离子处理野生型和离子处理ifngr1-/-鱼的血管体积(占总组织体积的百分比)。C,Tg(kdrl:HRAS-mCherry)幼鱼暴露于或不受到低离子处理5天的脑血管系统。在离子缺乏治疗的第3天出现脑血管稀疏后,单次剂量的anti-Ifnγ部分恢复了表型,在治疗的第5天测量了表型。D,柱状图显示对照抗体(抗v5)注射(对照)、注射抗Ifnγ、离子缺乏处理注射抗v5(离子缺乏处理)和离子缺乏处理的抗Ifnγ注射样品的血管体积(以总组织体积的百分比表示)。E,具有代表性的抗v5注射(对照)、抗Ifnγ注射、抗v5注射离子(离子差)处理和抗Ifnγ注射离子差处理的幼鱼的血流速度线形图。F,显示舒张末期速度改善的柱状图。G,抗Ifnγ给药后的收缩期峰值速度。H,抗Ifnγ治疗没有改变心室舒张功能障碍。I-K,人重组BMP5治疗可防止离子不良诱导高血压的脑血管消退。Tg(kdrl:HRAS-mCherry)幼鱼在第二天开始用BMP5处理2天(I),与用载体处理的贫离子暴露同胞相比,表现出密度(J)和微血管采样频率(K)的增加。图表示mean±S.E.M.个别的数据点也被显示出来,并叠加在柱状图上。*P<0.05, **P<0.01, ***P<0.001, n.s.不显著性,t检验,或双向方差分析(J)。对P值进行了多重比较的调整。
抗ifn - γ治疗可阻止压力过载小鼠的皮质毛细血管稀疏和血脑屏障破坏
接下来,我们进一步研究了斑马鱼中发现的IFNγ信号在哺乳动物大脑高血压损伤中的作用,并在哺乳动物模型中评估了抗IFNγ治疗在缓解人类高血压相关的不良脑血管重构和认知障碍方面的功效。为此,我们使用了横主动脉收缩(TAC)模型,其中局部收缩期高血压导致脑实质微血管损伤,学习和空间记忆减少。我们对C57Bl/6J小鼠进行TAC治疗4周,并通过超声心动图监测高血压心脏重构的进展。TAC诱导了进行性心脏重构,其特征是向心性肥大和舒张功能障碍,但没有收缩功能的丧失,在离子缺乏处理的斑马鱼中观察到的镜像表型,类似于HFpEF的典型条件。在TAC小鼠和对照组小鼠中均未观察到抗IFNγ治疗的影响。
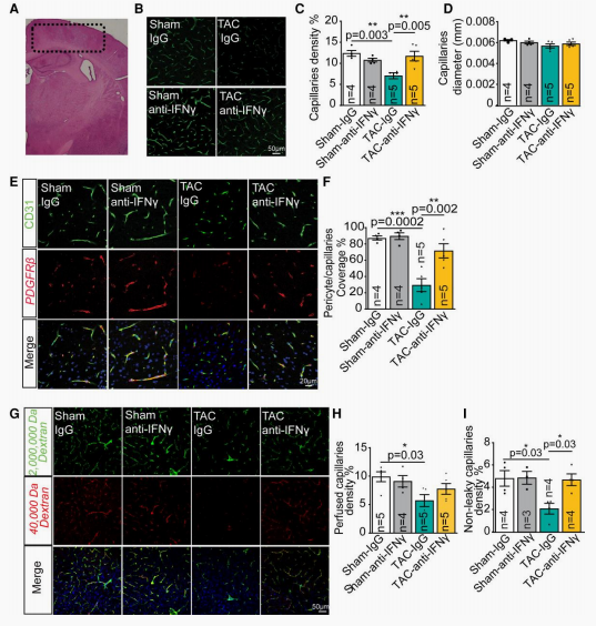
对大脑皮层切片进行的体外免疫组化(图6A)显示了神经血管单位的明显损伤模式。脑毛细血管的结构分析显示,与相对假血压正常的对照组相比,TAC-IgG高血压小鼠明显毛细血管稀少,分化簇31(CD31)标记的血管密度降低(图6B和C),同时保持正常直径(图6D)。此外,TAC-IgG小鼠显示周细胞的毛细血管覆盖显著减少(图6E和F),这是神经血管单位完整性的典型标志。有趣的是,抗IFNγ治疗挽救了在TAC小鼠中观察到的脑血管缺陷,显示出正常的毛细血管密度(图6B和C)和周细胞覆盖(图6E和F)。
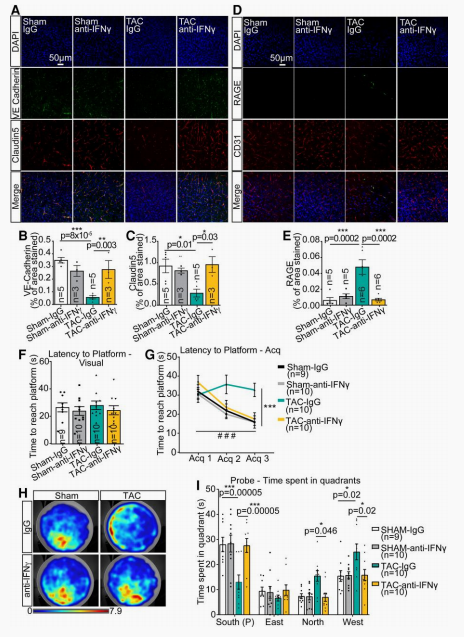
为了研究高血压对大脑微循环功能特性的影响,我们给TAC高血压小鼠和正常血压对照组注入不同分子量的右旋糖酐,然后剔除小鼠进行脑组织学分析。通过使用高分子量右旋糖酐(2 000 000 Da)(图6G),我们分析了灌注毛细血管的密度,进一步证实了与假对照组相比,TAC诱导了显著的降低(图6H)。用抗IFNγ抗体处理的TAC小鼠没有出现毛细血管稀疏化(图6H)。此外,联合使用低分子量右旋糖酐(40 000 Da)(图6G),使我们能够评估通过血脑屏障的外渗。通常,40 kDa的右旋糖酐被完整的血脑屏障保留,但它能渗透受损和渗漏的血脑屏障。如图6G-I所示,TAC-IgG小鼠的毛细血管很少,说明它们不能保留低分子量葡聚糖,说明血脑屏障完整性降低。重要的是,用中和性抗IFNγ抗体处理的TAC小鼠显示出完整的血脑屏障,与假血压正常的小鼠相当。高血压患者的血脑屏障功能障碍被归因于Ang II诱导的紧密连接重构和胞吞作用的增加。事实上,内皮连接复合体的关键成分空洞内皮(VE)钙粘蛋白和Claudin5在TAC小鼠的大脑皮层中均下调(图7A-C),表明血管连接重构。IFNγ中和有效地挽救了这些蛋白的表达(图7A-C)。此外,anti-IFNγ治疗减少了上调的受体晚期糖基化最终产物(愤怒),主要外排转运体调节胞吞循环淀粉样蛋白-β(Aβ)在BBB52(图7d和E),暗示其潜在,除了连接稳定,抑制经血管运输的肽进入大脑,高血压认知障碍和痴呆的主要原因。
综上所述,这些数据表明,IFNγ信号通路介导了压力过载诱导的血脑屏障破坏、毛细血管稀疏和周细胞覆盖范围的丧失。中和过度的IFNγ激活可以减轻这些表型,保护小鼠免受脑血管损伤。

图 6 IFNγ抑制减轻压力过载脑损伤小鼠模型中脑血管系统的不良重塑。A,显示小鼠大脑冠状面的苏木精和伊红染色的图像。虚线矩形表示用于组织学分析的皮质区域。B,CD31染色的毛细血管的代表性图像,用于进行毛细血管的形态学和密度分析。C,毛细血管密度,以每个视场内染色血管的百分比表示,与Sham对照组相比,TAC和非相关IgG处理的小鼠的毛细血管密度显著降低。抗ifn γ抗体对TAC小鼠脑毛细血管稀薄有保护作用。D,TAC诱导的慢性高血压对毛细血管直径无影响。E,CD31/血小板源性生长因子受体(PDGFR)β染色的毛细血管的代表性图像,用于分析周细胞-毛细血管的覆盖范围。F,与Sham对照组相比,用非相关IgG治疗的TAC高血压小鼠的脑毛细血管周细胞覆盖率显著降低。抗IFNγ治疗保护小鼠免受压力过载诱导的脑毛细血管周细胞损失。G,用高(2000000道尔顿(Da))和低(40000Da)分子量右旋糖酐混合物灌注小鼠大脑毛细血管的代表性图像,用于分析灌注功能毛细血管的密度。H,与Sham对照组相比,TAC和非相关IgG处理小鼠灌注血管面积百分比的灌注毛细血管密度显著降低。抗IFNγ治疗保护TAC小鼠免受脑血管稀疏。I,用低分子量右旋糖酐标记的毛细血管密度,表示每个视场中渗漏血管的百分比。与假正常血压对照组和用抗IFNγ抗体治疗的TAC小鼠相比,用非相关IgG治疗的TAC高血压小鼠的右旋糖酐保留能力明显受损。数据显示为mean±S.E.M.单个的数据点也显示为点图。*P<0.05,**P<0.01,***P<0.001表示组间比较。双向方差分析。对P值进行了多重比较的调整。
抗IFNγ治疗可预防压力超负荷小鼠的认知功能障碍
TAC 4周后,采用Morris水迷宫试验检测小鼠的认知功能。正如预期的那样,所有实验组都可以在视觉提示的指示下找到并到达平台(图7F),这表明所有小鼠都具有相当的视觉和运动能力。有趣的是,在测试的获取阶段,虽然使用非相关IgG治疗的TAC小鼠表现出高时间延迟到达平台,但从第一天到第三天的表现没有任何改善(图7G),抗ifn γ治疗显著改善了TAC小鼠的表现,其表现出与Sham小鼠相当的学习曲线(图7G)。在探针试验中,TAC-anti-IFNγ高血压小鼠表现出保留的记忆,具有回忆平台位置的能力。在TAC-IgG小鼠中,同样的认知功能明显受损,它们随机游过这些象限仪(图7H和I)。因此,除了脑血管保护外,IFNγ信号通路的阻断还能够防止压力过载引发的认知功能下降。

图 7 通过抗IFNγ治疗预防压力过载引发的内皮连接完整性的破坏和认知功能下降。A-C,TAC小鼠显示出粘附蛋白和紧密连接蛋白血管内皮细胞(VE)-钙粘蛋白和Claudin5的减少,这种作用被抗IFNγ中和所阻止。A,脑毛细血管ve-钙粘蛋白和Claudin5染色的代表性图像,CD31显示。ve-钙粘蛋白(B)和Claudin5 (C)的表达水平以染色面积的百分比表示。D-E,抗IFNγ治疗减轻了TAC毛细血管中RAGEs受体表达的升高。D,CD31+脑毛细血管RAGE染色的代表性图像。E,RAGE表达水平以染色区域的百分比表示。F, Morris水迷宫视觉试验中到达平台的平均时间。所有的老鼠都表现出相似的视觉敏锐度和识别平台的能力。G、在获取试验中,与Sham小鼠相比,经非相关抗体处理的TAC小鼠表现出寻找平台的延迟,表明学习曲线明显受损。抗ifn γ抗体对TAC高血压小鼠的学习缺陷有保护作用。H,探针试验的热图,显示了每组小鼠的首选游泳位置。通过对同一实验组小鼠在各点游泳时间的平均得到热图。红色是老鼠花更多时间游泳的区域,蓝色是老鼠花更少时间游泳的区域。刻度条表示在视场的每个点上花费的累计时间的量化,范围从未访问点(低分)到首选点(高分)。I,在探针试验中,用非相关IgG处理的TAC小鼠无法回忆平台的空间位置,在所有象限中随机花费时间。anti-ifNγ治疗保护了TAC小鼠免于记忆缺陷,在平台之前的象限的时间明显更长。结果以mean±S.E.M.表示。单个数据点也显示为柱状图顶部的点图。*P<0.05,**P<0.01,***P<0.001表示组间比较,(G)中##P<0.001表示同一组不同时间点间比较。双向方差分析。对P值进行了多重比较的调整。N表示被分析的动物的数量。
讨论
本研究揭示了炎症信号导致高血压脑损伤发展的机制。利用一种新的斑马鱼离子失衡驱动的RAS失调模型,我们进行了一系列的基因表达分析和实时成像,以了解炎症性疾病进展的时间进程,并识别参与先天免疫细胞激活的细胞事件。我们发现,离子失衡引发RAS升高和全身炎症,以Ifnγ和Il1β上调为标志,导致巨噬细胞/小胶质细胞和内皮细胞的行为和功能显著改变。我们观察到巨噬细胞/小胶质细胞-内皮接触相关的内皮连接重塑和收缩,以及细胞向血管节段的相反两侧的横向迁移,导致血管网络的退化,而对血管细胞的死亡没有影响。对TAC压力负荷小鼠模型脑血管系统的评估进一步支持血脑屏障功能障碍和内皮退化发生微血管重构,证据是连接复合蛋白表达减少,毛细血管密度降低,直径没有变化。独立于细胞凋亡的内皮细胞退化被认为只在血管网络发育的生理修剪中起作用。它与高血压之间的关系有些出乎意料。高血压患者血管重构的机制目前尚不清楚。大多数研究集中在阐明动脉壁的主要变化,即大动脉管腔大小和刚度增加,中膜厚度增加,小动脉管腔直径是否减少。高血压患者血管壁对机械扰动的适应和不适应主要与氧化应激诱导的血管平滑肌细胞激活和炎症驱动的间质纤维化有关。这些早期报道的机制不太可能参与我们所观察到的脑血管退化。我们的发现有助于更好地理解在离子失衡和压力过载诱导的炎症反应中血管退化的细胞和分子途径,这是抵消随后发生的大脑功能缺陷的基础。
脑小血管疾病(CSVDs)是一种与中风,认知功能恶化和痴呆密切相关的亚临床病理学。高血压是CSVD的一个可改变的危险因素。高血压驱动的CSVD和中枢神经系统功能下降的机制尚未完全阐明。我们从斑马鱼和小鼠模型中获得的研究结果不仅证明了炎症介质的诱发作用,与高血压反应的初始触发联系起来,而且揭示了潜在的信号机制。我们发现,在RAS诱导后,IFNγ表达的升高会引发一系列致病事件,包括巨噬细胞/小胶质细胞中血管/神经保护转录程序的抑制、内皮间连接的中断以及收缩/迁移介导的脑血管消退。最终,神经元细胞死亡的增加和伴随而来的微血管密度的降低可能导致了IFNγ驱动的认知缺陷。因此,抗IFNγ治疗可预防高血压刺激下脑血管稀疏和认知能力下降的进展,这为开发新的高血压CSVD的预防和治疗策略提供了机会。抗IFNγ治疗高血压相关器官损伤的疗效早前已有报道。在子宫灌注压降低的大鼠模型中,给予抗IFNγ已被证明可以降低胎盘氧化应激和子宫动脉阻力指数。然而,在离子失衡和压力过载模型中,IFNγ信号的阻断并不足以恢复舒张功能障碍,这表明从这些高血压刺激到心脏重构的进展可能涉及一个IFNγ独立的途径。此前有报道称,慢性醛固酮输注联合非肾切除术和盐喂养的IFNγ缺陷小鼠表现出高血压减弱,但舒张功能障碍和左心室肥厚加重。另一方面,IFNGR缺乏减少了心脏细胞外基质沉积和诱导性心律失常基质,但没有改变Angii灌注小鼠的血压。目前的研究,连同这些早期的报告,暗示了不同的刺激参与了心脏的不同反应。
除了IFNγ,我们的工作确定了其他潜在的免疫调节候选,特别是巨噬细胞靶向治疗策略。生长因子BMPs家族在神经发生、神经可塑性和损伤反应中具有重要的功能。例如,BMP5/7的神经保护作用已在一个基于α-突触核素的帕金森病小鼠模型中被报道。在血管系统中,BMPs维持内稳态,并参与氧化应激触发的新血管生成和结构重构。Ifnγ介导巨噬细胞/小胶质细胞中bmp5下调离子失衡,通过补充bmp5预防脑血管稀疏,这突出了bmp5作为IFNγ驱动的先天免疫紊乱和脑病理的关键下游靶点的作用。IFNγ诱导巨噬细胞/小胶质细胞表型改变导致BMP5表达减少,这可能是我们在这里观察到的内皮细胞连接完整性被破坏和内皮细胞收缩的基础。根据我们的观察,之前曾报道过血管周围巨噬细胞抗炎群对内皮屏障功能的调节的报道。此外,BMP与yes相关蛋白1及其副转录调控因子突触后密度蛋白(PDZ)结合基序(TAZ)合作,通过控制VE-钙粘蛋白转换来调节内皮连接完整性。除了BMP,NUCB2及其切割产物nesfastin-1也可以通过其抗炎和抗凋亡特性发挥神经保护功能,这在帕金森病和蛛网膜下腔出血小鼠模型中得到了证实。因此,一项临床研究报道了帕金森病患者血清中nesfastin-1水平较低。也有人认为nesfastin-1参与了认知功能。从我们的转录组分析中发现的另一个分子是PlxnD1。虽然它在内皮细胞中的激活可以发出抗血管生成作用的信号,巨噬细胞中的PlxnD1信号转导诱导了血管内皮生长因子受体2介导的促血管生成反应,暗示其在巨噬细胞-内皮细胞的串扰中的作用。与这些神经/血管保护因子相反,在离子缺乏处理的巨噬细胞中发现的一种分泌酶,肌肽二肽酶1(cndp1)与神经退行性变直接相关。我们的数据揭示了这些关键的稳态和神经/血管保护因子的差异表达,以及巨噬细胞中的神经退行性生物标志物,这为这些分子与先天免疫细胞功能和高血压脑重构的发病机制之间的联系提供了第一个证据。此外,这些因子以及补体系统的组成部分和抗菌防御机制的改变表明,巨噬细胞对离子失衡的反应并不是急性炎症中常见的典型促炎激活。在免疫靶向治疗的发展中,应考虑巨噬细胞稳态功能的紊乱。为此,这里建立的动脉高血压和心脏舒张功能障碍的斑马鱼模型也为大规模筛选其他候选治疗方法提供了新的机会。
基金:这项工作得到了Helmholtz-Gemeinschaft(项目编号VH-NG-1247), Deutsche Forschungsgemeinschaft (DFG,德国研究基金会)- SFB-1470 - A06的资助。在欧洲研究区域网络-心血管疾病(ra - cvd) -肠-脑-免疫- hhd项目框架内,以及在dc . h . g.b.和M.P.K.的" ricerca corrente "项目框架内,由瑞士国家科学基金会(310030_200701和310030B_ 176400)资助Markus Affolter(巴塞尔生物中心)。
原文网址:https://academic.oup.com/cardiovascres/article/119/5/1234/6941103
注:因文章篇幅有限,所有相关引用文献,以及补充图、表可以点击至原文查阅。