杂志:Cellular and Molecular Life Sciences
影响因子:8(2023)
年份:2022
通讯作者:
Renjie Chairenjiec@seu.edu.cn
通讯作者单位:
1.南通大学生命科学学院,南通发展与疾病实验室,南通226019
2.南通大学生命科学学院神经再生协同创新中心,江苏省与教育部神经再生重点实验室,南通226019
摘要
背景:毛细胞在听力和平衡中起着关键作用,毛细胞的损失会导致听力损失或前庭功能障碍。毛细胞生物学的细胞和分子研究使我们对听力和耳聋有了更好的了解。斑马鱼,由于其富含毛细胞的器官,在世界范围内被广泛应用于毛细胞相关研究。和哺乳动物一样,斑马鱼也有内耳毛细胞。此外,它们也有侧线神经肥大毛细胞。这些不同类型的毛细胞在形态和功能上各不相同。然而,对其分子特性的系统分析仍然缺乏。
方法:本研究采用单细胞rna测序技术(scRNA-seq)分析了从Tg(Brn3c:mGFP)幼虫中分离得到的所有毛细胞均表达GFP的GFP+细胞。通过标记基因的原位杂交分析,我们鉴定了毛细胞的三种亚型,即黄斑毛细胞(MHC),嵴毛细胞(CHC)和神经肥大毛细胞(NHC)。毛细胞scRNA-seq数据揭示了毛细胞特异性基因,包括已在人类中鉴定的听力损失基因和可能参与毛细胞形成和功能的新基因。
结果:我们发现了两个新的基因在NHCs和MHCs中特异性起作用,这与它们在NHCs和MHCs中的特异性表达相对应。
结论:本研究揭示了斑马鱼毛细胞亚群的特异性基因,为人类前庭毛细胞和耳蜗毛细胞功能的遗传学研究提供了新的思路。
关键词:毛细胞;scRNA-seq;斑马鱼
前言
毛细胞,得名于细胞体表面的毛发状结构,通过纤毛探测机械振动。静纤毛尖端的机电转导(Mechanoelectrical transduction,MET)通道在刺激下打开,引起毛细胞去极化,并将神经递质释放到毛细胞和听觉神经元之间的突触间隙中。内耳机械感觉毛细胞,包括耳蜗毛细胞和前庭毛细胞,在哺乳动物的听力和平衡中起着至关重要的作用。耳蜗毛细胞作为声振动的感受器,可分为外毛细胞(OHCs)和内毛细胞(IHCs)。前庭感觉上皮有两种类型:斑状上皮和嵴上皮。黄斑位于椭圆囊和球囊内,嵴位于三个半规管的末端。这两个前庭感觉上皮都由毛细胞和支持细胞组成。前庭毛细胞可分为ⅰ型和ⅱ型毛细胞。黄斑毛细胞能感知线性加速度和重力当量,嵴毛细胞能感知角加速度和角减速。在哺乳动物中,耳蜗毛细胞从盖膜获得机械信号,但嵴毛细胞和黄斑毛细胞分别感知来自内淋巴和耳石的振动。
作为脊椎动物,斑马鱼有许多与人类相似的器官,这使它们成为生物学和医学研究的优秀动物模型。斑马鱼有一个类似耳朵的结构,耳囊;然而,它们没有耳蜗。在斑马鱼的耳囊泡中,有5簇毛细胞、3簇嵴毛细胞和2簇黄斑毛细胞。在嵴,包括前嵴(AC)、侧嵴(LC)和后嵴(PC),毛细胞将其纤毛放入内淋巴中,检测头部旋转引起的内淋巴流动。在黄斑区,包括椭圆囊斑(UM)和囊斑(SM),毛细胞的纤毛与耳石接触,如果发生加速度,耳石会产生运动。因此,黄斑毛细胞可以感知线性加速度和重力。研究表明,在斑马鱼中,椭圆囊斑负责前庭功能,而囊斑是听觉器官。与哺乳动物不同,斑马鱼的侧线系统中有神经肥大毛细胞。这些毛细胞位于皮肤表面,是周围水的感受器,帮助它们发现猎物,躲避捕食者。由于易于给药和成像,神经肥大毛细胞已被广泛应用于毛细胞相关的生物医学研究,例如耳毒性药物筛选。
斑马鱼模型已被广泛应用于听力研究领域。然而,目前尚缺乏对这些毛细胞之间分子和形态差异的系统分析。在本研究中,我们利用scRNA-seq分析了斑马鱼毛细胞的基因表达,并揭示了不同亚型毛细胞之间的分子差异。
斑马鱼胚胎
斑马鱼保存在28.5℃。本研究使用了两种斑马鱼系,包括野生型AB和转基因系Tg(Brn3c:mGFP),这在之前的工作中有描述。所有动物程序均按照南通大学动物护理与使用委员会批准的方案进行,并符合国家卫生研究院实验动物护理与使用指南。
单细胞RNA测序
将受精后6天(dpf) Tg(Brn3c:mGFP)转基因斑马鱼幼鱼麻醉后,用0.25%胰蛋白酶处理使其游离成单细胞,通过荧光活化细胞分选器将其分为gfp阳性细胞和gfp阴性细胞,获得gfp阳性细胞中表达的RNA,并利用10 ×Genomics平台进行测序。
单细胞测序分析
单细胞测序分析的基本程序按照进行。简单地说,使用大鼠V4.0.1对单细胞测序数据进行综合分析,包括数据过滤、数据归一化、细胞聚类和聚类水平标记基因鉴定。首先,通过“Crea-teSeuratObject”函数创建Seurat对象,原始数据主要通过参数设置“min.cells=5,min。feature=200",这要求只考虑在至少5个细胞中表达的基因,只保留检测到最少200个基因的细胞。然后,通过Seurat中的“子集”函数进一步过滤数据,参数设置为“nFeature_RNA<5000&%”。Mt<10”,这要求细胞包含不超过10%的线粒体基因读取和多达5000个检测到的基因。其次,应用大鼠的“SCTransform”功能对数据进行归一化,并通过第二次非正则化线性回归(variable.features)对多个因素(线粒体表达百分比、UMIs总数和检测到的基因总数)进行回归。N=1000,vars.to.;regression=c("nFeature_RNA","nCount_RNA","percent.mt"))。在细胞聚类中,首先采用主成分分析(PCA)提取前50个主成分,然后通过共享k最近邻图构建和聚类模块化函数优化(k.param=20,分辨率=0.25)识别细胞聚类。为了识别每种细胞类型的标记基因,使用Seurat中的“FindAllMarkers”功能,参数设置为“only”。pos=TRUE,min.pct=0.25,logfc。阈值=0.25”。“FindAllMarkers”功能中默认的Wilcoxon秩和检验用于聚类之间的差异表达基因检测,其中p值进一步通过Bonferroni校正进行调整。
氧化GO富集分析使用R包clusterPro-filer,Seurat鉴定的标记基因作为输入。针对每个细胞簇的标记基因分别分析了三个GO类别:BP(biological-cal Process)、CC(Cellular Component)和MF(molecular Function),并通过Benjamini&Hochberg(BH)方法校正了p值,其中显著富集的GO项定义为BH调整后p值小于0.05的项。通过在clusterProfiler中集成的富集方法,进一步将GO富集结果可视化。
整块原位杂交
全胚原位杂交的过程与我们之前的描述相似。简而言之,我们设计并合成了针对目标编码序列的基因特异性引物。用PCR方法扩增后,将片段亚克隆到pGEM-T Easy载体(Promega)中。以线性化重组质粒为模板,体外转录dig标记RNA探针。杂交步骤:先用地高辛标记RNA探针孵育预处理后的斑马鱼胚胎过夜,然后用碱性磷酸酶偶联的地高辛一抗检测RNA探针,清洗三次。随后,洗涤非特异性结合物,将碱性磷酸酶的底物NBT/BCIP溶液加入反应体系中进行显色反应。最后,对样本进行成像,并通过显微镜观察基因特异性mRNA的表达。用于探针合成的引物如下:
capgb-F: ACC TGG TGC TGG ATA ACA GG;
capgb-R: ATC TGA GCT TTG CCG TGT CT;
C5H11orf1-F: TGA TGT CCA ATA AAA GCCAGGT;
C5H11orf1-R: CAC ACA TTG AGG CTCTGA AGT;
zdhhc16b-F: CCT GTG GAA TTATGG GAT GG;
zdhhc16b-R: ATG CTG CAGTGA TGA GTT CG;
tekt3-F: AGA TTT CAGCGC TGT CCG AT;
tekt3-R: AAG CAG CACGTT CAC TCT GA;
mb-F: TGA TCT GGT TCTGAA GTG CTG;
mb-R: GGC AAA TCC GATCTC CTT GT;
s100 - f: CCA AGA TGC CACGCT CAA AG;
s100 - r: CCC GCT AAC ACTTCT CTC GG。
Morpholino介导的基因敲低
基因特异性吗啉酰亚胺(MOs)由Gene Tools, LLC合成。为了进行基因敲除,2-3 nL 0.3 mM的基因特异性吗啉酰亚胺被微量注射到1 - 2细胞期斑马鱼胚胎中。在这里,moro - philinos被用来阻断pre-mRNA的剪接,从而下调靶基因的表达。本研究中使用的morpholinos序列如下:
capgb-MO: TCT GGA GGA ACA AAG ATG AGATGG T;
mb-MO: ATC AGA GAG TCC TGC TTTACC CTG A。
逆转录聚合酶链反应(RT - PCR)
RT-PCR按照标准程序进行。简单地说,从斑马鱼胚胎中提取总RNA,然后反转录成cDNA。以cDNA为模板,进行PCR实验检测基因表达。其中,用于PCR的引物如下:
capgb-F: TCT GAC AGC ATG CCG GAG C;
capgb-R: TAA CAT TGG TGA TCT GAGCTT TGC;
mRNA拯救实验
通过将特异性mRNA与morpholino共注射进行拯救实验。以线性化的重组质粒为模板,体外转录mRNA,其中包含特定基因的编码序列。用于PCR扩增特定基因的引物如下:
capgb-mRNA-F: ACC TAG GTG CAG GAA CAGG;
capgb-mRNA-R: ACA ACT GGT TGA GTGCAG TTTA;
mb-mRNA-F: GCC CCG ATA TTGAAG ACA GGT;
mb-mRNA-R: TGA CTC CCATTT GAG ATC TGGT。
惊跳反应试验
斑马鱼惊吓反应测试按照程序进行。试验中,将20条5 dpf的斑马鱼幼鱼放入培养皿中自由游动。当声刺激发生时,用高速摄像机(500 fps)记录斑马鱼的行为。听觉功能正常的斑马鱼在受到刺激时,会出现持续时间小于10 ms的特征性c型弯运动;而听觉功能受损的斑马鱼则不会出现这种现象。在这里,移动的距离和c型弯曲运动的次数被用来量化惊吓反应。
VOR测试
如前所述,VOR测试按照标准程序进行。简单地说,用5%甲基纤维素将5 dpf的斑马鱼幼鱼头高位固定在舱内。旋转平台,舱室单元固定,以30转/分的速度来回旋转。利用红外摄像机记录斑马鱼的眼球运动,并利用眼球投影区域的周期性变化来评价VOR值。
I成像并进行统计学分析
共聚焦荧光显微镜分析采用MS-222麻醉后将斑马鱼包埋在0.8%低熔点琼脂糖中,在尼康A1显微镜下进行成像。WISH实验采用奥林巴斯MVX10显微镜进行亮视野成像。所有数据以均数±标准差(mean±SD)表示,采用独立样本t检验进行统计学分析。以P < 0.05为差异有统计学意义。
三种类型的形态特征斑马鱼的毛细胞
毛细胞在听力和平衡中起着至关重要的作用,它们在形态和功能上是可变的。毛细胞区别于其他细胞的典型特征是细胞体表面的纤毛,包括纤毛和立体纤毛。毛细胞的纤毛可以通过立体纤毛束的偏转来检测机械振动,从而导致尖端连接的张力,打开MET通道,导致毛细胞去极化。在斑马鱼身上,除了内耳,还有毛细胞在其侧线系统中,毛细胞按其形态可分为三种类型和位置,即嵴毛细胞、黄斑毛细胞和神经肥大毛细胞(图1A)。前两种都是位于内耳,在听力和平衡中起着重要的作用,第三类是中耳道的关键组成部分侧线系统,分布在皮肤表面,帮助鱼感知环境水。虽然纤毛是所有毛细胞的共同结构,这三种类型的毛细胞之间也存在差异。嵴毛细胞和黄斑毛细胞有直的肌纤毛,看起来不灵活,神经肥大的肌纤毛毛细胞可以弯曲自己来探测水的运动(图1B–D))。对于纤毛的长度,以斑马鱼为例以3dpf幼鱼为例,嵴毛细胞的纤毛最长,约为30μm黄斑毛细胞和神经肥大毛细胞的肌纤毛分别约为10μm和20μm(图1E)。从细胞体的大小来看,黄斑毛细胞最大,神经肥大毛细胞的细胞体最小其中最小(图1F)。

图1 形态三种特征不同斑马鱼毛细胞的类型。A斑马鱼的示意图毛细胞标记的幼鱼。UO,椭圆耳石;SO,囊性耳石;UMHC,囊状的黄斑毛细胞;SMHC,囊状黄斑毛细胞;ACHC,前嵴毛细胞;LCHC,侧嵴毛细胞;PCHC,后嵴毛细胞。B-D高荧光图像放大三种不同类型的毛细胞。不同类型的图表细胞被呈现在盒子里用白色虚线绘制左下角。E-F:动纤毛的比较三种细胞体不同毛细胞的类型。*P < 0.05, ***P < 0.001, ****P < 0.0001
单细胞RNA测序显示了不同斑马鱼毛细胞亚群
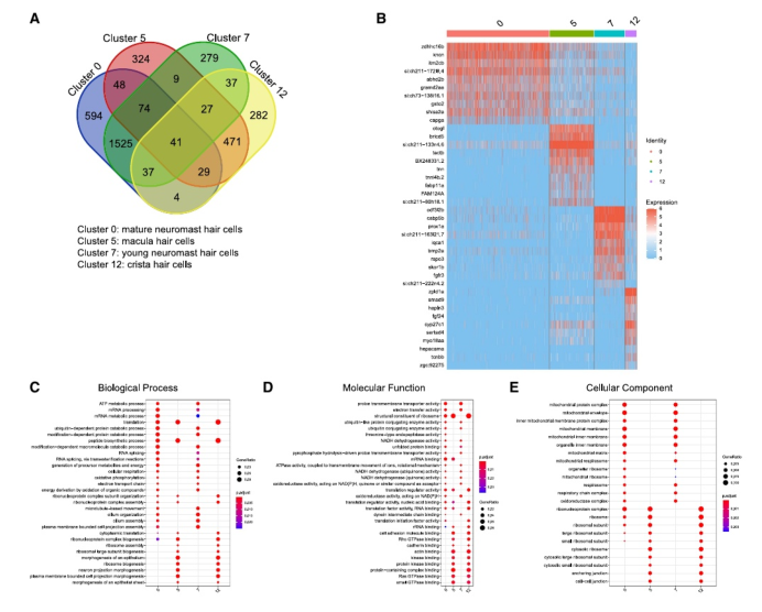
为了在分子水平上进一步区分不同类型的毛细胞,我们使用单细胞rna测序分析基因表达模式。本文以膜靶向绿色荧光蛋白(mGFP)标记毛细胞和视网膜神经节细胞(RGCs)的转基因斑马鱼系Tg(Brn3c:mGFP)(图2A)作为动物模型。斑马鱼的幼虫在6 dpf被胰蛋白酶分离成单个细胞,使用荧光和GFP-positive细胞分类活化细胞分选(FACS)方法(图S1, S2)。后基于10×Genomics系统进行高通量测序,获得基因表达数据。基于Seurat分析,将细胞分为21个簇。通过分析每个簇中最顶端基因的基因表达模式,簇0、5、7、12的4个细胞簇被注释为毛细胞,簇2、3、10的细胞被鉴定为视网膜神经节细胞。毛细胞和视网膜神经节细胞都是Tg(Brn3c:mGFP)斑马鱼的gfp表达细胞。其余为其他细胞,gfp阴性由于不可避免的技术问题引入了gfp阳性细胞,包括红细胞、淋巴细胞、肌细胞等(图2B、S3)。图2 C、D显示了每个簇中检测到的细胞数量和标记基因。对于每个簇,列出了排名前几的标记基因,和文中还介绍了这些基因的表达模式(图2 e)。

图2 斑马鱼毛细胞的单细胞RNA测序细胞。A Tg(Brn3c:mGFP)转基因的荧光图像斑马鱼幼鱼在3dpf。视神经顶盖中表达gfp的细胞,橙色虚线环绕的是视网膜神经节细胞(RGCs),耳囊泡和侧线系统中其他表达gfp的细胞是毛细胞。B.UMAP分析斑马鱼scRNA-seq数据。红色圈出的四个细胞簇虚线标注为毛细胞。C、D每簇检测到的细胞数和标记基因。E每个簇中最主要基因的点图。
使用原位杂交验证毛细胞亚型的基因表达
我们进一步分析了在四个簇中表达的顶级标记基因,发现一些基因主要特异性地表达在其中一个簇中,例如,tectb在簇5,zpld1a在簇12,cal1b在簇0和簇7(图3B, S3)。功能富集分析显示,上述4个细胞簇中表达的很多基因具有毛细胞相关的生物学功能(图3C-F),这表明这些细胞是毛细胞。为了进一步确认毛细胞的聚类和注释,我们进行了全载原位杂交(WISH)。zpld1a基因主要在嵴毛细胞中表达,根据我们的分析,嵴毛细胞被认为位于簇12(图3H),这与之前的研究[21]一致。至于簇0和7的细胞,虽然都是神经肥大毛细胞,但它们之间存在差异。根据成熟和年轻毛细胞标志物s100s[22]和prox1a[23]在两个簇中的表达情况,簇0的细胞被归类为成熟神经肥大毛细胞,簇7被归类为年轻神经肥大毛细胞(图S4)。
另一方面,我们分析了支持细胞的标记基因klf17[24],发现它主要表达在簇1的细胞中(图S5),这表明这一簇细胞是支持细胞。同样,我们还分析了据报道在套细胞中表达的基因,如tnfsf10、ponzr6、pkhd1l1、fat1b、crb3b、cts12、ovgp1和cldne[17],发现高水平表达这些基因的细胞聚集在簇9中(图S6)。然而,它们表达了一些已被证明在毛细胞中特异性表达的基因,如myo6b[25]、myo7aa[26](图S7),这提出了它们是可以分化为毛细胞的支持细胞的可能性。因此,我们得出结论,来自簇1和9的细胞分别是支持细胞和套细胞,来自簇14的细胞可能是毛细胞祖细胞。
如上文所示,通过我们的分析,来自簇0、5、7、12的细胞被认为是毛细胞。在我们后续的研究中,这些毛细胞可以分为三个亚群,即黄斑毛细胞(簇5)、嵴毛细胞(簇12)和神经肥大毛细胞(簇0、7)(图3A)。我们进一步分析了在四个簇中表达的顶级标记基因,发现一些基因主要特异性地表达在其中一个簇中,如tectb在簇5,zpld1a在簇12,cal1b在簇0和7(图3B, S3)。功能富集分析显示,上述4个细胞簇中表达的很多基因具有毛细胞相关的生物学功能(图3C-F),这表明这些细胞是毛细胞。为了进一步确认毛细胞的聚类和注释,我们进行了全载原位杂交(WISH)。如图3G所示,tectb基因高表达的细胞主要聚集在簇5中,通过WISH证实tectb基因在黄斑毛细胞中特异性表达,包括胞状毛细胞和囊状毛细胞。zpld1a基因主要在嵴毛细胞中表达,根据我们的分析,嵴毛细胞被认为位于簇12(图3H),这与之前的研究一致。簇0和7的细胞由于其标记基因(如cal1b)的表达模式,被认为是神经肥大毛细胞(图3I)。至于簇0和7的细胞,虽然都是神经肥大毛细胞,但它们之间存在差异。根据两个簇中成熟和年轻毛细胞标志物s100s和prox1a的表达情况,簇0的细胞被分类为成熟神经肥大毛细胞,簇7被分类为年轻神经肥大毛细胞(图S4)。
另一方面,我们分析了支持细胞的标记基因klf17,发现它主要表达在簇1的细胞中(图S5),这表明这一簇细胞是支持细胞。同样地,我们也分析了被报道表达的基因套细胞tnfsf10、ponzr6、pkhd1l1、fat1b、crb3b、cts12、ovgp1、cldne等细胞表达这些高水平的基因聚类在簇9 (Fig.S6)。对于簇14,这些细胞更接近UMAP簇中的支持细胞(簇1)(图1B);然而,它们表达了一些已被证明在毛细胞中特异表达的基因,例如myo6b, myo7aa(图S7),这提出了一种可能性,即它们是可以分化为毛细胞的支持细胞。簇1和簇9的细胞分别为支持细胞和套细胞,簇14的细胞可能为毛细胞祖细胞。

图3 斑马鱼的毛细胞分类。A 4簇毛细胞可以进一步分为3种类型,分别是黄斑毛细胞(簇5)、嵴毛细胞(簇12)和神经肥大毛细胞(簇0和簇7)。B 4簇毛细胞中顶端基因的点图。C-F 4簇毛细胞中表达基因的富集图。G-I WISH的结果。这里展示的基因分别在黄斑毛细胞(G),嵴毛细胞(H)和神经肥大毛细胞(I)中表达。G和H右下方的图像显示基因表达的背侧和放大视图。红色箭头和箭头分别表示内耳毛细胞和神经肥大毛细胞。
三种类型毛细胞的分子特性
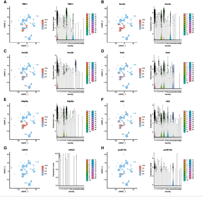
鉴于不同类型的毛细胞聚集在不同的群体中,我们在分子水平上对可区分的毛细胞进行了比较。如图所示2D,在聚类0、5、7、12中检测到的标记基因数量分别为2352、1023、2029、928。黄斑毛细胞和嵴毛细胞这两种内耳毛细胞(簇5和簇12)共有568个基因,成熟和年轻的神经肥大毛细胞(簇0和簇7)都表达了1677个标记基因。然而,神经肥大毛细胞和内耳毛细胞仅共享少量标记基因,可见它们在基因表达水平上的差异(图4A)。此外,在不同簇中表达的顶级标记基因也存在明显差异(图4B)。我们还通过基因本体(GO)术语进行了基因富集分析,发现这些不同类型的毛细胞在生物学过程、分子功能和细胞组成方面存在显著差异。例如,与内耳毛细胞相比,神经肥大毛细胞具有更多的能量代谢相关活动,这增加了它们工作需要更多能量的可能性(图4C-E)。神经肥大毛细胞富含MET基因表达,MET通道是毛细胞功能所必需的,它们是由TMC1、TMC2、TMIE、LHFPL5和CIB2等多种组分组成的复合物。具有功能性MET通道的毛细胞对正常听力和平衡至关重要。此外,尖端链接在立体纤毛偏转和MET通道门控中起重要作用,并被证明由CDH23和PCDH15两种钙粘蛋白组成。为了确定这些关键分子是否也在斑马鱼毛细胞中表达,以及这些不同的毛细胞之间有什么差异,我们分析了编码这些重要蛋白的基因的表达模式。如图5A-F所示,哺乳动物MET复合物组分的同源物在大多数神经肥大毛细胞中表达;然而,只有一小部分内耳毛细胞表达这些基因。编码尖端链接成分的基因cdh23和pcdh15a在少数毛细胞中表达(图5G-H)。

图4 不同毛细胞之间的分子差异。A在不同毛细胞中表达的标记基因及其相关基因之间的关系。B每簇毛细胞中顶端标记基因的热图。GO分析揭示了不同毛细胞在生物过程(C)、分子功能(D)和细胞成分(E)方面的不同特性。

斑马鱼毛细胞scRNA - seq揭示了潜在的听力损失基因
听力是最重要的感觉功能之一,它依赖于有功能的毛细胞。健康的毛细胞是声音信号的感受器;因此,负责毛细胞发育、存活和功能的基因对于正常的听力也很重要。119个基因已被确定为人类非综合征性听力损失(NSHL)基因(https:// hered itaryheari nglos.org/)。在这些基因中,有96个人类基因在斑马鱼中有同源基因(图6A),这表明斑马鱼在NSHL基因方面与人类非常相似。此外,51人类NSHL基因有57个同源基因在斑马鱼毛细胞中表达(簇0、5、7、12),详细信息如图6B所示。除了已鉴定的人类NSHL基因的同源物外,还有3000多个基因在斑马鱼毛细胞中特异性表达(图6C)。其中一些基因被认为对毛细胞功能至关重要,它们很有可能是潜在的听力损失基因。换句话说,这些数据可能会为我们在听力损失基因识别方面的科学研究提供明确的方向。在这一思路的指导下,我们随机选取了一些基因进行进一步分析,发现这些基因在斑马鱼内耳和神经肥大毛细胞中有一个或两个都有特异性表达(图6D),说明这些基因在毛细胞相关的生物学过程中发挥作用,甚至可能对听力功能至关重要。


图6 斑马鱼毛细胞scRNA-seq揭示了潜在的听力损失基因。A已知人类NSHL基因与斑马鱼毛细胞富集基因之间的关系。B人类NSHL基因列表,这些基因在斑马鱼毛细胞中有同源物表达。C斑马鱼中人类NSHL基因的同源物和斑马鱼各簇毛细胞中表达的标记基因的Venn图。数字表示基因的数量。D斑马鱼胚胎中毛细胞富集基因的表达模式对参与毛细胞发育的候选基因进行功能分析。
对参与毛细胞发育的候选基因进行功能分析
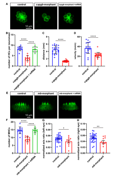
我们的scRNA-seq分析揭示了斑马鱼毛细胞中特异性表达的基因,其中一些是人类NSHL基因的同源物;然而,许多在毛细胞发育或功能中起作用的基因尚未被报道。为了研究富集毛细胞的基因的功能,我们以capgb和mb基因为例,它们分别主要表达于神经肥大毛细胞和黄斑毛细胞(图6D, S8)。在这里,我们使用吗啉介导的基因敲低来下调基因表达(图S9)。如图7A, B所示,与同窝对照相比,capgb-morphants的侧系神经突毛细胞减少,而这种异常可以通过提供野生型capgb-mRNA来挽救。此外,在惊吓反应测试中,capgb-morphants对声刺激的反应更少(图7C, D),这表明它们的毛细胞在一定程度上失去了功能。同样,在另一项实验中,mb基因敲低导致黄斑毛细胞减少,这可以通过联合注射mb- mrna来恢复(图7E,F),并且mb-morphants在前庭-眼反射(VOR)测试中显示出严重异常的平衡能力(图7G, H)。

图7 参与毛细胞发育的候选基因功能分析。A,B capgb基因敲低导致斑马鱼的神经肥大毛细胞减少。C, D capgb-morphants对声刺激的反应较弱。E, F mb基因敲低导致斑马鱼黄斑毛细胞减少。G, H mb-morphants显示出受损的平衡能力。* p< 0.05,** p<0.01, **** p<0.0001
讨论
在哺乳动物中,内耳毛细胞可以检测到机械信号并将其转化为生理信号,然后通过听觉神经元传递到大脑。内耳毛细胞可分为耳蜗毛细胞和前庭毛细胞,分别在听力和平衡中发挥重要作用。两种类型的毛细胞在结构和功能上各不相同。斑马鱼作为一种优秀的动物模型,拥有数百个毛细胞,是研究毛细胞功能的良好模型。与哺乳动物类似,斑马鱼有内耳,由半规管和耳石组成;然而,斑马鱼的内耳中却没有耳蜗。因此,内耳毛细胞在斑马鱼体内可分为黄斑毛细胞和嵴毛细胞。除了内耳毛细胞外,斑马鱼的侧线系统中还有第三种毛细胞——神经肥大毛细胞。这三种不同的毛细胞在形态上各不相同;然而,它们之间的分子差异尚不清楚。
本研究利用单细胞rna测序的方法分析了斑马鱼毛细胞的基因表达模式,揭示了不同类型毛细胞之间的分子差异。总之,在质量控制之后,scRNA-seq数据使用UMAP方法进行降维处理,所有测序的细胞被分类为21个簇。注释后,根据已知的标记基因和基因表达模式在数据库中(http:// zfin.Org/),我们鉴定出4组细胞簇,分别为黄斑毛细胞、嵴毛细胞和神经肥大毛细胞。进一步的WISH验证证实了我们在接下来的分析中所发现的细胞簇和注释。至于其他类型的细胞,如支持细胞、套细胞和上皮细胞,它们是gfp阴性(图S3),但在我们的FACS分选中不能过滤掉。可能的机制是它们与gfp阳性细胞,即毛细胞和视网膜神经节细胞相互作用,并被分选,与gfp阳性细胞偶联。
此外,我们对这些不同亚型的毛细胞进行了比较,发现神经肥大毛细胞比内耳毛细胞具有更强的MET成分表达和能量代谢相关活性。此外,我们通过scRNA-seq分析了已知的人类NSHL基因与斑马鱼毛细胞标记基因之间的关系,发现42.86%的人类NSHL基因在斑马鱼毛细胞中有同源基因表达,进一步体现了我们数据的可靠性。另一方面,在我们的毛细胞scRNA-seq基因库中,有很多基因尚未被报道起作用毛细胞,这就提出了这些基因在毛细胞功能甚至听力损失基因识别方面具有潜在价值的可能性。我们随机选取了一些标记基因进行进一步分析,发现mb和capgb基因分别在斑马鱼内耳黄斑毛细胞和侧线神经肥大毛细胞中特异性表达。基因功能分析也表明这两个基因是毛细胞发育或功能所必需的;因此,这两个基因的敲除会导致毛细胞丢失和毛细胞功能障碍。
据我们所知,Mb基因编码的肌红蛋白是一种含有153个氨基酸的单链血红素蛋白。它主要存在于心脏和骨骼肌中,最近的研究表明,它也存在于多种非肌肉组织中,如脑、肾、鳃和肝。肌红蛋白在肌细胞中具有运输和储存氧气的功能,它还可以促进癌细胞中活性氧(ROS)和NO的清除。然而,肌红蛋白在毛细胞中的作用尚未见报道,本研究首次证明mb基因在斑马鱼内耳毛细胞中表达,并且在毛细胞的发育和功能中起重要作用。我们需要进一步的研究来揭示毛细胞功能的分子机制。
CAPG编码一种凝溶胶蛋白样帽蛋白,作为原癌基因,参与多种癌细胞的迁移和侵袭。最近,在突尼斯的1例自闭症、智力障碍和听力障碍患者及其患病基因中发现了染色体2p11.2区罕见的纯合缺失主要包括ELMOD3、CAPG和SH2D6。在我们的研究中,我们发现capgb基因主要表达在斑马鱼的神经肥大毛细胞中,并且是听力所必需的,表明它在听觉功能中起着至关重要的作用。然而,CAPG如何促进毛细胞发育和听力,值得进一步研究。
结论
综上所述,在本研究中,我们通过scRNA-seq鉴定了三个毛细胞亚群,分别对应于斑马鱼的斑斑毛细胞、嵴毛细胞和神经肥大毛细胞。此外,我们还发现了斑马鱼毛细胞中的数千个基因,这将有助于我们未来的毛细胞生物学研究。基于差异基因表达,Lush,等人发现毛细胞可以细分为年轻毛细胞和成熟毛细胞,这两种不同的毛细胞有着与年轻毛细胞截然不同的分布和基因表达细胞形成一个环并表达atoh1b。不同的是,我们目前的工作首次揭示了三种不同类型毛细胞和特定标记基因之间的分子差异,为理解听力和平衡的机制提供了进一步的见解。
基金:国家自然科学基金资助项目:http://www.nsfc.gov.cn (2018YFA0801004,刘东81870359;31900484:谢刚才);江苏省自然科学基金,http://www.kjjh.jspc.org.cn (BK20180048, BRA2019278,刘东收到 );BK20190924送给谢刚才;BK20190920给魏冠云)。资助者不参与研究设计、数据收集和分析、决定发表或文稿撰写。
文章原文:Single-cell RNA-sequencing of zebrafish hair cells reveals novel genes potentially involved
详细网址:https://link.springer.com/article/10.1007/s00018-022-04410-2#Bib1
注:因文章篇幅有限,所有相关引用文献,以及补充图、表可以点击至原文查阅。